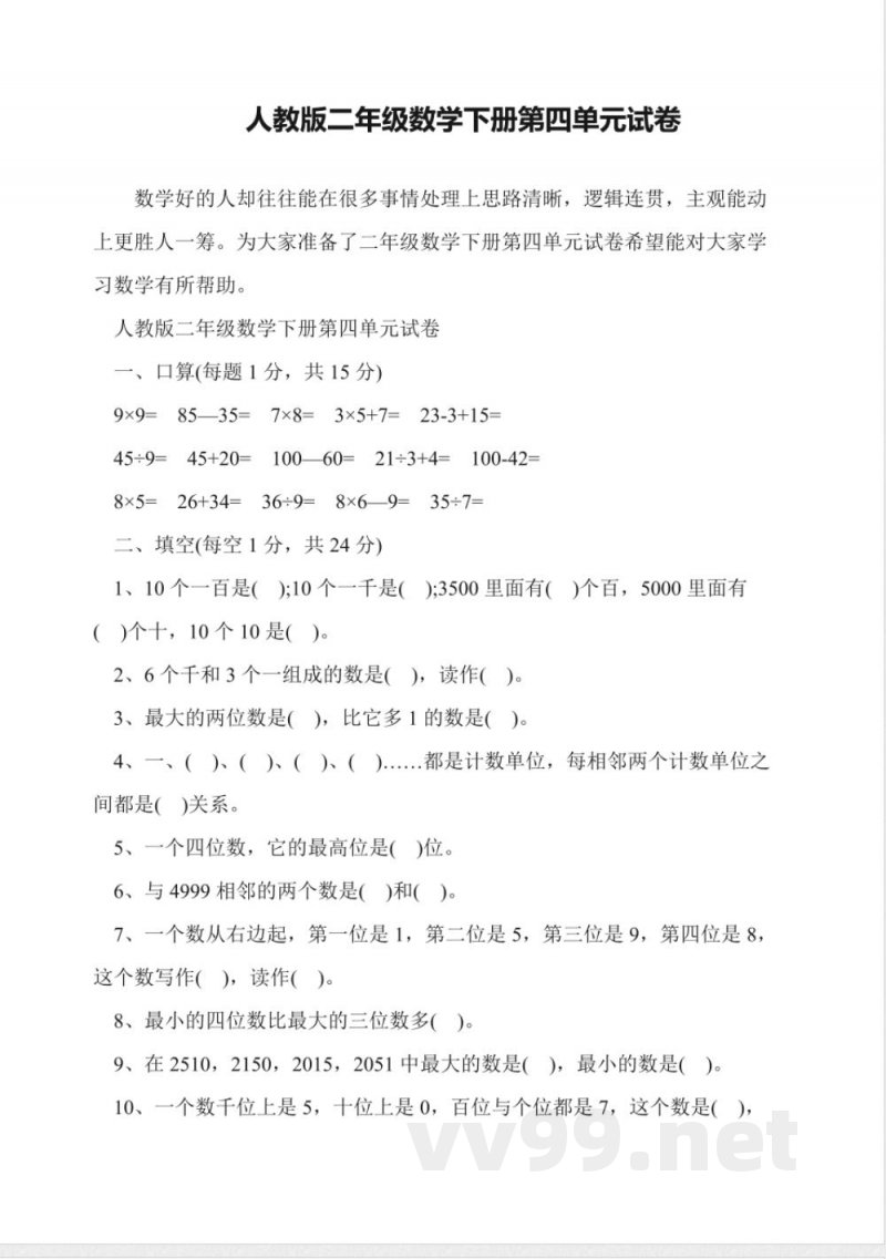
人教版二年级数学下册第四单元试卷一、口算(每题1分,共15分)
9x9=85—35=7×8=3×5+7=23-3+15=45-9=45+20=100—60=21-3+4=100-428×5=26+34=36-9=8×6—9=35-7=二、填空(每空1分,共24分)
1、10个一百是();10个一千是();3500里面有()个百,5000里面有()个十,10 个10 是()。
2、6个千和3个一组成的数是(),读作()。3、最大的两位数是(),比它多1的数是()。4、一、()、()、()、()..……..都是计数单位,每相邻两个计数单位之间都是()关系。
5、一个四位数,它的最高位是()位。6、与4999 相邻的两个数是()和()。7、一个数从右边起,第一位是1,第二位是5,第三位是9,第四位是8,这个数写作(),读作()。
8、最小的四位数比最大的三位数多()。9、在2510,2150,2015,2051中最大的数是(),最小的数是()。10、一个数千位上是5,十位上是0,百位与个位都是7,这个数是(),它是()位数。
三、把正确答案的选项填在括号里(每小题2分,共10分)1、从八百五十七起,一个一个地数,数到第8个数是()。A.868B.872C.865
2、与千位相邻的两个数位分别是()和()。A.万位B.十位C.百位
3、3个千,4个百和5个一组成的数是()。A.3405B.345C.543
4、一个0也不读出来的数是()。A.9008 B.5040C.4800
5、8002中的两个0()。A.都读出来B.只读一个C.都不读出来四、对的打“”,错的打“×\(每小题1分,共5分)1、5060读作:五零六零。()
2、一个数的最高位是百位,这个数一定是三位数。()3、最大的四位数是9000。()
4、比900大而比9000小的数只有100个。()5、一个0也不读出来的数就是未尾没有0的数。()五、按要求做下列各题(共22分)1、在o中填上“>”、“1160o106958460586139804024080o四千零八 10000一千 二千五百o24992、按要求填数。(10分)
69079741008904780104009(1)最接近 1000 的数是()。
(2)4000~7000的数89979067004500大于7000的数:
小于4000的数:(3)把这些数按从小到大的顺序排列。3、在口里填上合适的数。(6分)(1)口里最小可填几?
12>12750472630(2)里最大可填几?272>201、5900
2、1093、90104、12345、90106、9858060>806口079六、找规律写数(每小题2分,共12分)5700
208550003079020234570309759030(3456(5050((()()(()
说明:本文档为学习资料,仅供教学与自学使用,资源免费下载,不含任何诱导下载或捆绑程序。
小提示:上面此文档内容仅展示完整文档里的部分内容, 若需要下载完整文档请 点击免费下载完整文档。


