1、根据简单的问题,使用适当的方法收集和整理数据,并能将数据记录在简单的统计表中。
2、培养学生的统计观念和合作意识,发展数学思维,提高解决问题的能力。
3、感知数学来源于生活,运用于生活。
教学重点:学会用简单的符号进行记录的统计方法;能根据统计的数据提出并回答一些简单的问题。
教学难点:合作交流、观察探究、动手操作、自主探索。
教学过程:
1、创设情境,导入新课:
(1)问:学校要举办讲故事大赛,班上准备从王明明、陈小菲两人中选一位参加比赛,选谁去呢?
(2)揭示课题:如何通过投票选出参赛者?
2、探究新知:
(1)学生们讨论:如何决定谁来参赛?(如举手或投票)
(2)通过投票方法收集数据,进行统计。
3、整理选票:
学生使用不同方法进行记录:有的学生用“√”,有的学生用“○”,有的用“/”,还有的用“正”字。最后总结:用“正”字记录法既节省时间又方便统计。
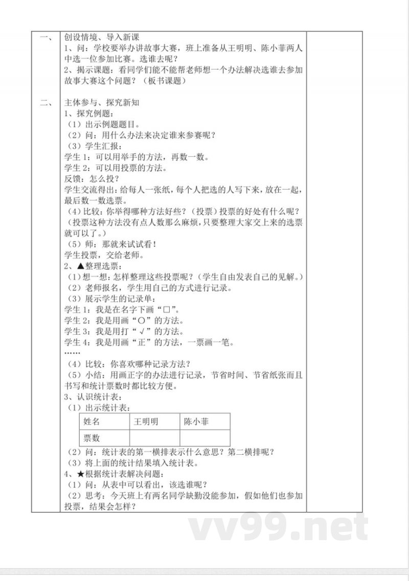
4、认识统计表:
(1)通过展示统计表,让学生了解表格的结构:姓名和票数。
(2)学生根据投票结果填入统计表。
5、根据统计表解决问题。
说明:本文档为学习资料,仅供教学与自学使用,资源免费下载,不含任何诱导下载或捆绑程序。
小提示:上面此文档内容仅展示完整文档里的部分内容, 若需要下载完整文档请 点击免费下载完整文档。


