原题:
题型:整本书阅读
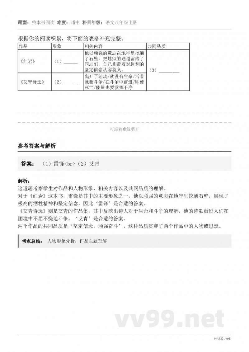
根据你的阅读积累,将下面的表格补充完整。
| 作品 | 形象 | 相关内容 | 共同品质 |
| 《红岩》 | (1) |
他以顽强的意志在地牢里挖通了石壁,把越狱的通道留给了同志们,自己则带着对胜利的坚定信念从容就义。 |
(3) |
| 《艾青诗选》 | (2) |
离开了运动/就没有生命/活着就要斗争/在斗争中前进/即使死亡/能量也要发挥干净 |
题目考点:人物形象分析,作品主题理解
