原题:
题型:综合性学习
某校七(1)班开展“少年正是读书时”综合性学习活动,请你完成下列学习任务。
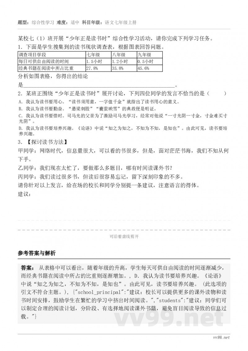
1.下面是学生搜集到的读书现状调查表,根据图表回答问题。
分析如图表格,你得出的结论是________________________________________________________ 。
2.某班正围绕“少年正是读书时”展开讨论,下列四位同学的发言不恰当的是( )
3.【探讨读书方法】
甲同学:网络时代,信息量很大,可以看的书很多,但是,面对茫茫书海,我们不知从何下手。
乙同学:我们现在太忙了,要做那么多题目,哪有时间读课外书?
丙同学:我们读过很多书,但读后很容易忘记,留下深刻印象的不多。
请你针对以上发言,给在场的校长和同学分别提一条建议,注意语言的得体。
建议:
1.下面是学生搜集到的读书现状调查表,根据图表回答问题。
| 调查项目学段 | 七年级 | 八年级 | 九年级 |
| 每日可供自由阅读的时间 | 1.5小时 | 1.2小时 | 0.5小时 |
| 经典书籍在阅读中所占比重 | 27.8% | 35.8% | 45.6% |
2.某班正围绕“少年正是读书时”展开讨论,下列四位同学的发言不恰当的是( )
| A.我认为读书要用心。“读书须用意,一字值千金”就指出了读书用心的意义。 |
| B.我认为读书要勤奋。“悬梁刺股”“囊萤映雪”的典故便是明证。 |
| C.我认为读书要惜时。司马光的父亲为了激励司马光学习,经常对他说“一寸光阴一寸金,寸金难买寸光阴”。 |
| D.我认为读书要培养兴趣。《论语》中说“知之为知之,不知为不知,是知也”。由此可见,读书要培养兴趣。 |
甲同学:网络时代,信息量很大,可以看的书很多,但是,面对茫茫书海,我们不知从何下手。
乙同学:我们现在太忙了,要做那么多题目,哪有时间读课外书?
丙同学:我们读过很多书,但读后很容易忘记,留下深刻印象的不多。
请你针对以上发言,给在场的校长和同学分别提一条建议,注意语言的得体。
建议:
题目考点:读书时间与经典书籍比例、读书方法的探讨、读书习惯的培养
