1. 数学知识之间有着密切的联系。下面不能正确表示知识之间关系的是(A、a的倍数 B、a的国数 C、a的平方 D、a的根号)
2. 下面物体中,大约重1吨的是(A、50个橘子 B、10000枚1元的硬币 C、100瓶5升装的色拉油 D、25名六年级学生的体重)
3. 右边竖式中,箭头所指部分的数值可用图(A、B、C、D)表示。
4. 数a、b、t在直线上的位置如下图所示,下列式子结果与数t最接近的是(A、a+b B、a-b C、a×b D、b-a)
5. “天宫”飞行器上用到一种精密零件,长5毫米,画在图纸上它的长8厘米,这张图纸的比例尺是(A、5:8 B、8:5 C、1:16 D、16:1)
6. 如图是游泳池的截面,分为浅水区和深水区,如果以固定的水流量向游泳池注水,下面能表达水的最大深度h与注水时间t之间关系的是(A、B、C、D)
7. 在有余数的除法算式中,除数是a,商是b(a,b均不是0的自然数),被除数最大是(A、a×b+b-1 B、a×b+a-1 C、a×b-1 D、a×b)
8. 如右图,在正方形ABCD中,若E、F分别为CD、AD的中点,则图中涂色部分的面积占原正方形面积的(A、B、C、D)
9. 桌上摆放着一堆围棋棋子,右图是小明从不同角度看到的形状,这堆棋子一共有(A、13 B、21 C、23 D、25)
10. 下面说法正确的有:(1)2100年有366天;(2)正面一个数和它的倒数成反比例;(3)一个三角形最小的内角是50°,按角分这是一个锐角三角形;(4)若a-b=1(a,b为自然数),则a和b的最大公因数是b,最小公倍数是a;(5)东东把1~9的数字卡片各一张打乱顺序反扣在桌上,从中任意摸一张,摸到质数与合数的可能性相等。
二、填空题。(每空1分,共15分)
11. 扬州历史悠久,文化璀璨。根据第七次全国人口普查结果,截至2020年11月1日零时,扬州常住人口为4559797人,改写成用“万”作单位的数是()人。2022年,扬州实现地区生产总值710498000000元,省去“亿”后面的尾数约是()。
12. 5吨20千克=()吨,0.54公顷=()平方米。
13. 我们学过十、一、×、四种运算。现在规定“*”是一种新的运算,A*B=(A+2)×(B-1),如:3*5=(3+2)×(5-1)=20。如果9*x=88,那么x=()。
14. 修路队9天修完一段3千米长的公路,平均每天修这段公路的()千米。
15. 扬州某天气温从5℃降到-8℃,一共降了()℃。
说明:本文档为学习资料,仅供教学与自学使用,资源免费下载,不含任何诱导下载或捆绑程序。
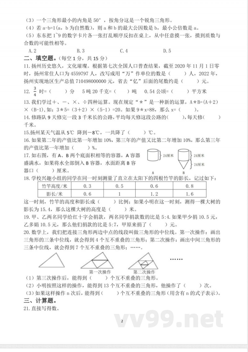
小提示:上面此文档内容仅展示完整文档里的部分内容, 若需要下载完整文档请 点击免费下载完整文档。




