时间:60分钟
班级:________ 姓名:________ 分数:100分
一、填空题(20分)
1、二(2)班有33个同学去划船,每条船能坐5人,要租____条船。
2、9006里面有9个____。
3、在横线上填上“<”、“>”或“=”:25厘米(____)2分米,1米(____)69毫米(____)80毫米。
4、你在学校上一节课要____分钟,课间休息要____分钟。
5、一个袋食盐重500克,2袋食盐重____克,合____千克。
6、1小时=____分钟,半小时是____分钟。
7、一盏台灯的价格是98元,爸爸买了两盏台灯,大约一共花了____元。
8、根据“三六十八”写出两道除法算式:____。
9、把12个桃平均分给____只小猴,每只小猴能分得____个。
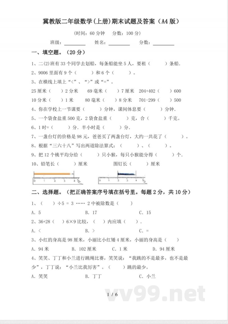
10、铅笔长____厘米。
二、选择题(每题2分,共10分)
1、图钉长____厘米。
2、36+28____,6×9比较,内应填____。
3、小红的身高是98厘米,小丽比小红矮4厘米,小丽的身高是____厘米。
4、笑笑、丁丁和小兰进行跳绳比赛,笑笑说:“我跳的不是最多,也不是最少。”丁丁说:“小兰比我厉害。”跳得最多的是____,最少的是____。
5、一袋糖不到40块,平均分给7个同学,还余3块,这袋糖最多有____块。
三、判断题(每题1分,共5分)
1、2500里面有5个百。(____)
2、24÷8=3,读作24除8等于3。(____)
3、1千克铁的重量比1千克棉花的重。(____)
4、12-4=____。(____)
说明:本文档为学习资料,仅供教学与自学使用,资源免费下载,不含任何诱导下载或捆绑程序。
小提示:上面此文档内容仅展示完整文档里的部分内容, 若需要下载完整文档请 点击免费下载完整文档。




