一、单元主题解读
(一)课程标准要求分析《两、三位数除以两位数》单元是“数与代数”中“数与运算”与“数量关系”方面的重要内容。《义务教育数学课程标准(2022年版)》在“课程内容”的“第二学段”中提出:“能进行整数四则运算和简单的小数、分数加减运算,形成数感、运算能力和初步的推理意识。结合现实生活,能尝试运用所学的数学知识和方法描述、表达、分析、解释实际问题,运用常见的数量关系解决问题。”在实际情境中,运用数和数的运算解决问题;在解决实际问题的过程中,能结合具体情境,选择合适的单位进行估算,体会估算在生活中的作用。
同时也提出:“会独立思考,体会一些数学的基本思想。尝试从日常生活中发现并提出简单的数学问题,并运用一些知识加以解决。能探索分析和解决简单问题的有效方法,了解解决问题方法的多样性。能回顾解决问题的过程,初步判断结果的合理性。在运用数学知识和方法解决问题的过程中,认识数学的价值。”在“内容要求”中指出:“并掌握多位数的乘除法,感悟从未知到已知的转化。能解决生活中的简单问题,并能对结果的实际意义作出解释,经历探索简单规律的过程,形成初步的模型意识和应用意识。”在“学业要求中指出:“能选择合适的单位通过估算解决实际问题,初步形成应用意识;能在真实情境中,发现常见数量关系,感悟利用常见数量关系解决问题”,在这样的过程中,感悟如何将未知转为已知,形成初步的推理意识。
在“教学提示”中指出:在具体情境中,利用加法或乘法表示数量之间的关系,建立加法模型和乘法模型,知道模型中数量的意义。估算教学要引导学生在具体的问题情境中选择合适的单位进行估算,体会估算在解决问题中的作用,了解估算的实际意义。
(二)单元教材内容分析
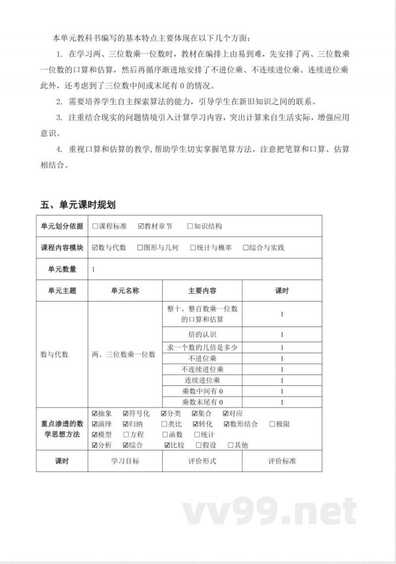
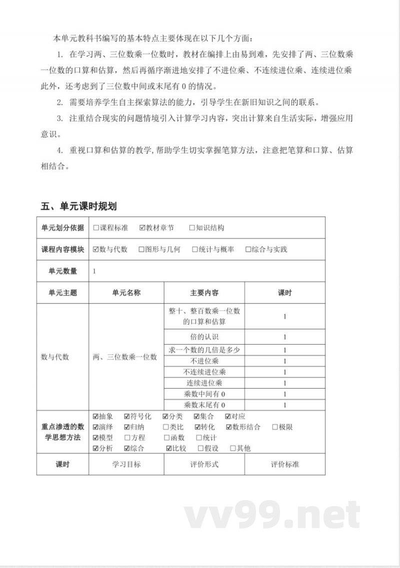
本单元主要安排了10个例题,其中例1和例2主要让学生理解并掌握两、三位数乘一位数的口算和估算方法,例3、例4是倍的认识、求一个数是另一个数的几倍以及求一个数的几倍是多少的简单实际问题,例5是不进位的两、三位数乘一位数,例6是不进位的计算方法。
四、单元整合框架及说明
整合指导思想定位:会用数学的眼光观察现实世界,会用数学的思维思考现实世界,会用数学的语言表达现实世界。
说明:本文档为学习资料,仅供教学与自学使用,资源免费下载,不含任何诱导下载或捆绑程序。
小提示:上面此文档内容仅展示完整文档里的部分内容, 若需要下载完整文档请 点击免费下载完整文档。




