第四单元 人体的结构与生理
第六章 人体的营养
第一节 人类的食物
知识点一:食物中的营养成分
主要包括:水、无机盐、糖类、脂肪、蛋白质和维生素六大类(“第七营养素”:膳食纤维)。糖类、脂肪、蛋白质能提供能量,它们被称为“三大产热营养素”。
知识点二:营养成分的作用
1. 储存能量最多的是脂肪;主要的供能物质是糖类。蛋白质是人体生长发育、组织更新和修复的重要原料。(蛋白质既能提供能量,又是组成细胞的基本物质。病人手术后需要补充蛋白质。)
2. 夜盲症是缺维生素A,坏血病是缺维生素C,脚气病是缺维生素B1,楼病是缺维生素D和钙。(口诀:夜盲A,脚气B,坏血C,楼病D)
第二节 食物的消化和营养物质的吸收
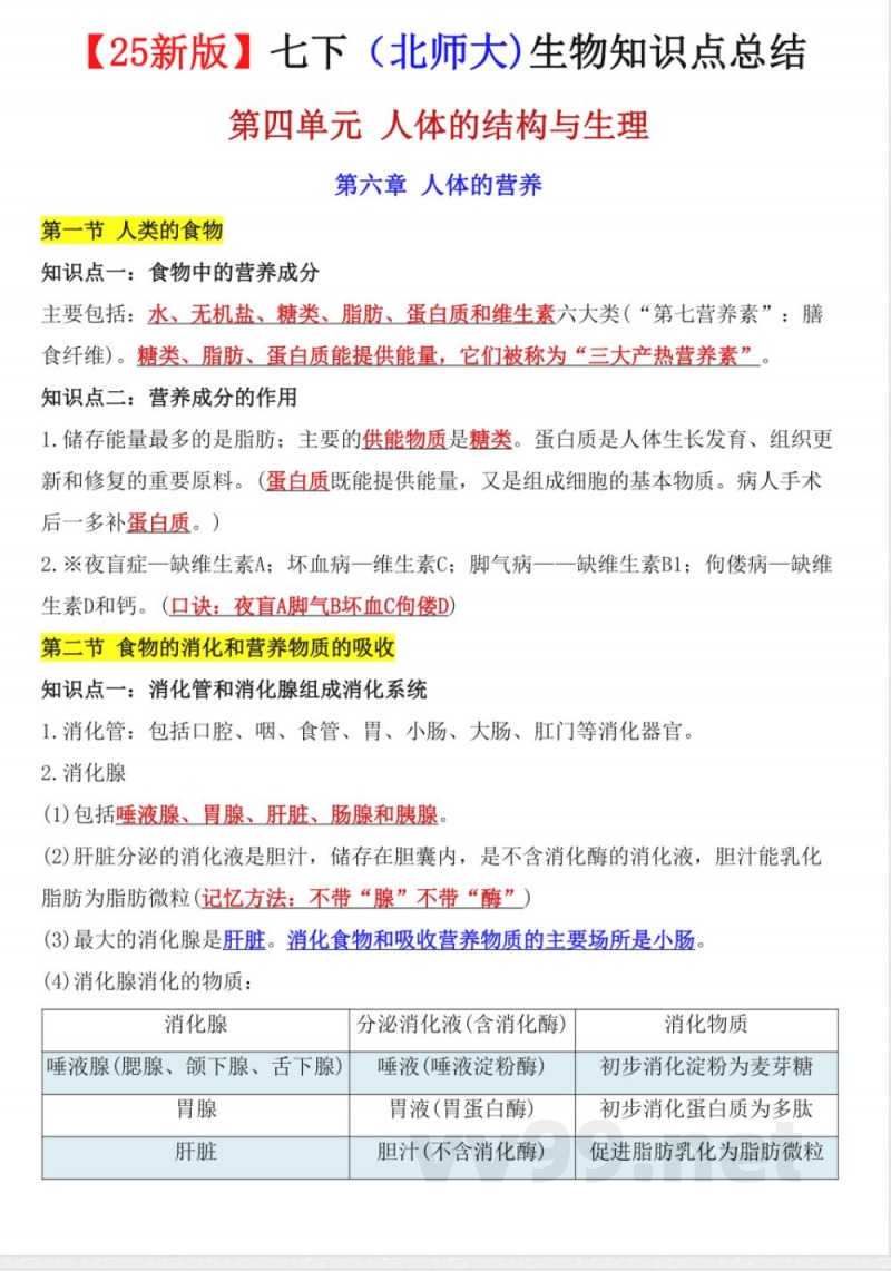
知识点一:消化管和消化腺组成消化系统
1. 消化管:包括口腔、咽、食管、胃、小肠、大肠、肛门等消化器官。
2. 消化腺:包括唾液腺、胃腺、肝脏、肠腺和胰腺。
3. 肝脏分泌的消化液是胆汁,储存在胆囊内,是不含消化酶的消化液,胆汁能乳化脂肪为脂肪微粒。
4. 最大的消化腺是肝脏。
5. 消化食物和吸收营养物质的主要场所是小肠。
6. 消化腺分泌的消化液:唾液(唾液淀粉酶)、胃液(胃蛋白酶)、胆汁(不含消化酶)、胰液(含多种消化酶)。
知识点二:食物的消化和营养物质的吸收
1. 消化是指食物中的营养成分在消化管内被水解成可吸收的小分子物质的过程。
2. 消化方式:物理性消化、化学性消化、微生物消化。其中,胆汁乳化脂肪属于物理性消化,唾液、胃液、肠液、胰液对食物的消化属于化学性消化。
3. 吸收:指食物中的水、无机盐、维生素,以及食物经过消化后形成的小分子物质(如葡萄糖、氨基酸、甘油、脂肪酸)通过消化管的黏膜上皮细胞进入血液的过程。
4. 需要经消化才能吸收的物质有淀粉、蛋白质、脂肪;不需要消化可直接吸收的物质有水、无机盐、维生素。
5. 消化公式:唾液淀粉酶将淀粉转化为麦芽糖;胃液蛋白酶将蛋白质转化为多肽;胆汁乳化脂肪为脂肪颗粒。
6. 消化管的各部分的吸收/消化功能:口腔、咽、食道、胃、小肠、大肠的消化和吸收功能。
知识点三:小肠的结构与功能
1. 小肠的结构特点:长约5-6米,食物在其中的停留时间长。
说明:本文档为学习资料,仅供教学与自学使用,资源免费下载,不含任何诱导下载或捆绑程序。
小提示:上面此文档内容仅展示完整文档里的部分内容, 若需要下载完整文档请 点击免费下载完整文档。




