蛋白质的检测实验现象:甲试管中颜色由无色变为紫色,乙试管中颜色前后几乎没有变化。设置乙试管的作用是作为对照,说明甲试管中的颜色变化不是由水引起的。原因是甲试管中的蛋白质能与双缩脲试剂发生紫色反应,而清水不能。
维生素C的检测实验现象:向甲试管中滴入吲哚酚试剂后,蓝紫色立即褪去;向乙试管中滴入后,蓝紫色不褪去。原因是维生素C能使吲哚酚褪色,而清水不能。
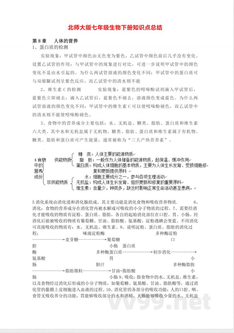
食物中的营养成分主要包括水、无机盐、糖类、脂肪、蛋白质和维生素六大类。其中水和无机盐属于无机物,糖类、脂肪、蛋白质和维生素属于有机物。糖类、脂肪和蛋白质能提供能量,称为三大产热营养素,糖类是人体主要的能源物质。
脂肪一般作为人体储备的能源物质,具有保温和缓冲作用。蛋白质是构成人体细胞的基本物质,为生长发育、组织修复和更新提供原料。水是细胞的重要组成成分,参与各项生理活动;无机盐是人体生长发育和组织更新的重要原料;维生素种类多、含量少,缺乏会影响正常生命活动。
消化系统由消化道和消化腺组成,主要功能是消化食物和吸收营养物质。消化是指食物中的营养成分在消化管内被分解成可吸收的小分子物质的过程。
需要消化后才能吸收的物质有淀粉、蛋白质和脂肪,其起始消化部位分别在口腔、胃和小肠。消化后可被吸收的物质包括葡萄糖、氨基酸、甘油和脂肪酸。水、无机盐和维生素可不经消化直接吸收。
吸收是指水、无机盐、维生素以及消化后的小分子物质,通过消化管黏膜进入血液的过程。口腔、咽和食管没有吸收功能,胃能吸收部分水和酒精,大肠吸收少量水、无机盐和部分维生素,绝大部分营养物质由小肠吸收。
小肠是消化和吸收的主要部位,因为小肠较长,内表面有环形皱襞和小肠绒毛,扩大了吸收面积;绒毛内含丰富的毛细血管和毛细淋巴管,且壁薄,利于吸收。
均衡膳食的基本要求包括食物多样、谷类为主,多吃蔬菜水果和薯类,常吃奶类和豆类,适量摄入鱼、禽、蛋和瘦肉,少盐少油,饮酒限量,食量与体力活动相平衡。
营养不良和营养过剩都属于营养失调,主要原因是不良的饮食习惯和不合理的饮食结构。青少年应多吃富含蛋白质和钙的食物。
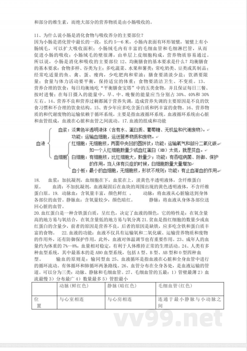
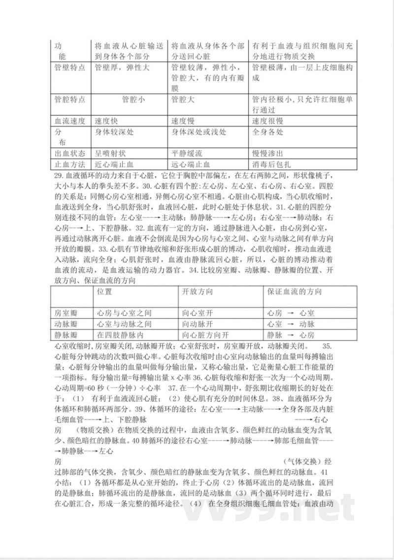
营养物质和代谢废物的运输依赖循环系统。血液循环系统由心脏和血管组成。血液由血浆和血细胞构成,血浆主要运输营养物质和废物。红细胞运输氧气和部分二氧化碳,白细胞具有防御作用,血小板具有止血和凝血作用。
血红蛋白是一种含铁的蛋白质,决定血液颜色,在含氧量高的地方易与氧结合,在含氧量低的地方易与氧分离。贫血是红细胞数量少或血红蛋白含量低引起的,应注意补充含铁和蛋白质丰富的食物。
说明:本文档为学习资料,仅供教学与自学使用,资源免费下载,不含任何诱导下载或捆绑程序。
小提示:上面此文档内容仅展示完整文档里的部分内容, 若需要下载完整文档请 点击免费下载完整文档。




