第四单元:人体的结构与生理
第六章:人体的营养
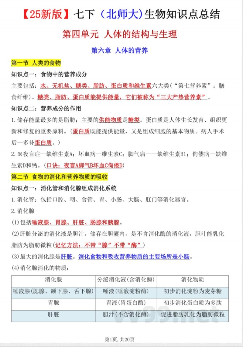
第一节:人类的食物
知识点一:食物中的营养成分
食物中的主要营养成分包括水、无机盐、糖类、脂肪、蛋白质和维生素六大类。膳食纤维被视为第七种营养素。糖类、脂肪、蛋白质是提供能量的三大产热营养素。
知识点二:营养成分的作用
脂肪储存能量最多,糖类是主要的供能物质。蛋白质不仅能提供能量,也是人体生长发育和组织修复的重要原料。
知识点三:缺乏维生素的疾病
维生素A缺乏会引起夜盲症,维生素C缺乏会导致坏血病,维生素B1缺乏会引起脚气病,维生素D和钙缺乏会导致佝偻病。
第二节:食物的消化和营养物质的吸收
知识点一:消化管和消化腺组成消化系统
消化管包括口腔、咽、食管、胃、小肠、大肠、肛门等消化器官。消化腺包括唾液腺、胃腺、肝脏、肠腺和胰腺。肝脏分泌胆汁,胆汁能乳化脂肪。
知识点二:食物的消化和营养物质的吸收
消化是食物的营养成分被水解成可吸收的小分子物质的过程。食物中的糖类、蛋白质、脂肪通过消化管的黏膜上皮细胞进入血液。
消化管的各部分具有不同的消化与吸收功能:口腔、胃、小肠、大肠分别具有不同的消化、吸收功能。
第三节:小肠的结构与功能
小肠长约5-6米,是食物消化和营养吸收的主要场所。肠液和胰液对食物的消化起重要作用。
说明:本文档为学习资料,仅供教学与自学使用,资源免费下载,不含任何诱导下载或捆绑程序。
小提示:上面此文档内容仅展示完整文档里的部分内容, 若需要下载完整文档请 点击免费下载完整文档。




