教学辅助语文园地三统编版授课班级一年级下册
第三单元授课教师1课时1.正确使用音序查字典,巩固复习字母表,养成勤查字典的好习惯。认识9个生字,会写6个生字。
2.借助拼音正确朗读古诗《赠汪伦》并背诵,大致了解古诗的意思。3.知道打电话的一般步骤,初步学会独立打电话和接电话。打电话时,要把表达的意思说清楚;接电话时,能听清楚主要内容。接打电话时,都要注意使用礼貌用语。4.通过和“大人一起读”,体会亲子阅读的愉悦,感受与小伙伴友好相处的美好情感。学会用音序查字典、背诵古诗,学会打电话。学习音序查字法对于低年级学生来说确实是一项基本技能,它有助于提高学生的识字能力和阅读理解能力。通过古诗《赠汪伦》和儿歌《谁和谁好》的教学,可以让学生在欣赏文学作品的同时,培养语感和情感。将文学作品与实际生活相结合,既可以激发学生的兴趣,又可以引导他们学会思考和感悟。通过这样的教学方式,可以使学生在阅读和朗读中感受到文学之美,同时培养他们的情感、品德和语言表达能力。多媒体课件
教学过程学习任务一:查字典(设计意图:一年级学生容易对图片和实物产生兴趣,利用字典图片和字典可以大大调动学生的学习积极性,重点指导学生分步学习查字典,。通过字典图片、实际操作和口决等多种教学手段的结合,能够调动学生的积极性,提高学习效果)1.欢迎大家再次走进语文园地,这次,我们又会学到些什么呢?(明确板块内容)2.同学们,当我们知道一个字的读音,而不知道它怎么写,也不知道它的意思的时候,该怎么办呢?3.认识字典
(1)老师手里这个厚厚的、小小的书就是字典,现在请同学们拿出字典,跟老师一起念“新华字典”。(2)字典有什么用呢?(字典可以帮助我们查生字、组词、了解生字的意思等)(3)查字典有三种方法,今天我们来学习“音序查字法”,什么是音序查字法呢?4.复习音序
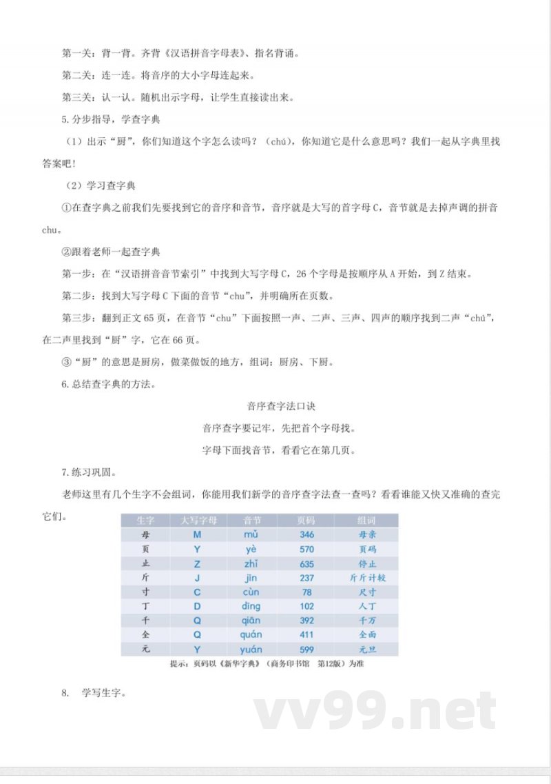
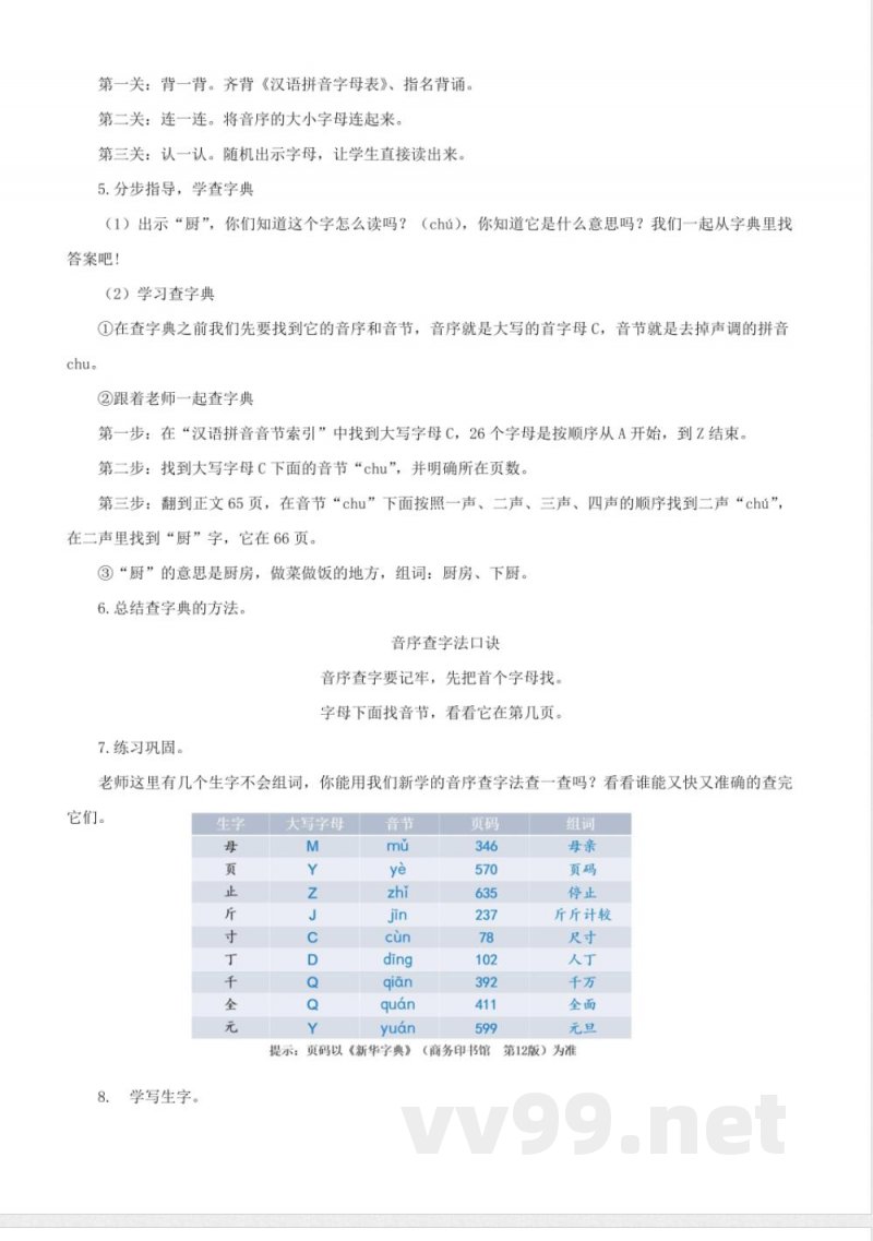
要想学会这种方法,得过三关,你们有信心吗?第一关:背一背。齐背《汉语拼音字母表》、指名背诵。第二关:连一连。将音序的大小字母连起来。第三关:认一认。随机出示字母,让学生直接读出来。5.分步指导,学查字典
(1)出示“厨”,你们知道这个字怎么读吗?(chu),你知道它是什么意思吗?我们一起从字典里找答案吧!
(2)学习查字典①在查字典之前我们先要找到它的音序和音节,音序就是大写的首字母C,音节就是去掉声调的拼音chu。
②跟着老师一起查字典第一步:在“汉语拼音音节索引”中找到大写字母C,26个字母是按顺序从A开始,到Z结束,第二步:找到大写字母C下面的音节“chu”,并明确所在页数。第三步:翻到正文65页,在音节“chu”下面按照一声、二声、三声、四声的顺序找到二声“chu”,在二声里找到“厨”字,它在66页。“厨”的意思是厨房,做菜做饭的地方,组词:厨房、下厨。6.总结查字典的方法。
音序查字法口诀音序查字要记牢,先把首个字母找。字母下面找音节,看看它在第几页。7.练习巩固,
老师这里有几个生字不会组词,你能用我们新学的音序查字法查一查吗?看看谁能又快又准确的查完它们。
8.学写生字。生字母页止斤寸丁千全元
大写字母MYz』cDQQY音节muyezhijincundingqian
quanyuan提示:页码以《新华字典》页码
34657063523778102392411599(商务印书馆组词
母亲页码停止斤斤计较尺寸人丁千万全面
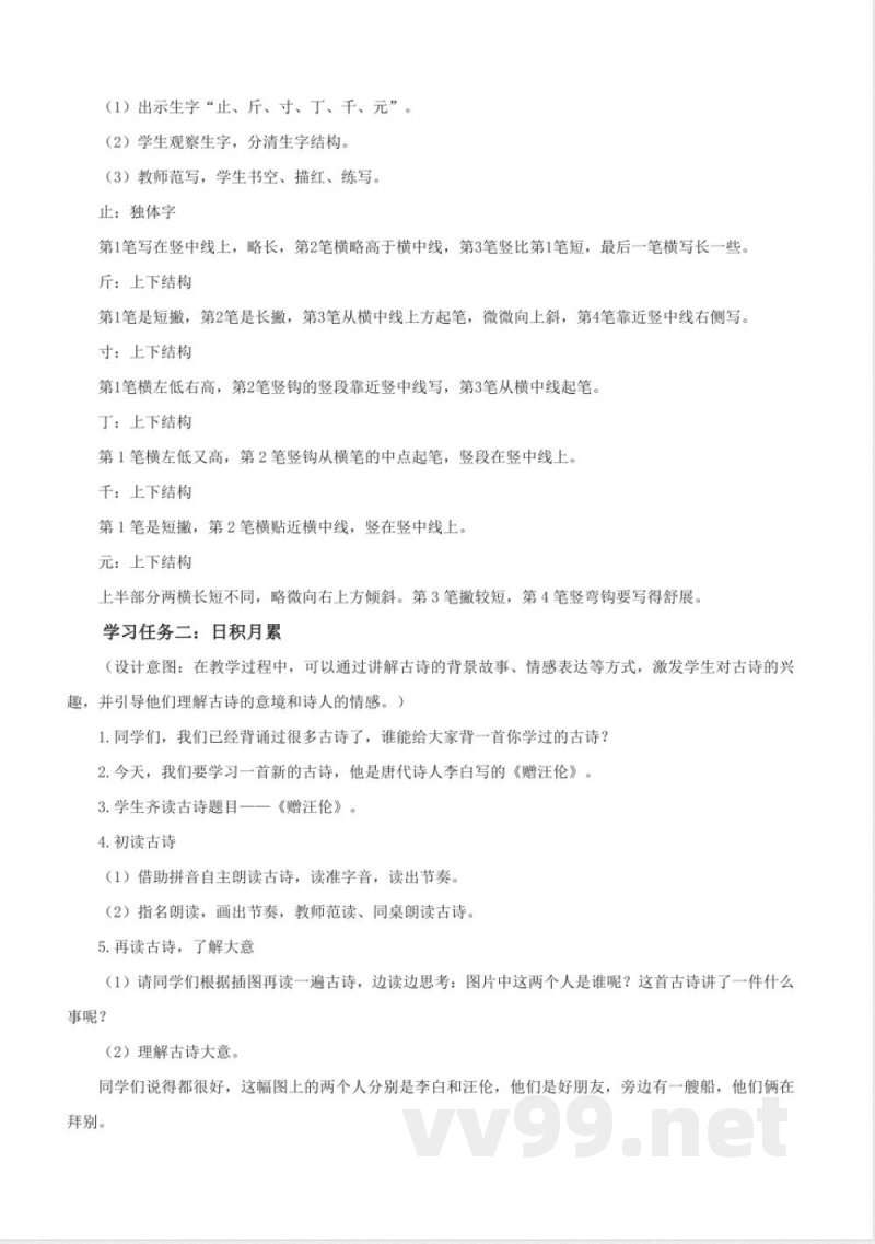
元旦第12版)为准(1)出示生字“止、斤、寸、丁、千、元”。(2)学生观察生字,分清生字结构。(3)教师范写,学生书空、描红、练写。止:独体字
第1笔写在竖中线上,略长,第2笔横略高于横中线,第3笔竖比第1笔短,最后一笔横写长一些。斤:上下结构
第1笔是短撤,第2笔是长撤,第3笔从横中线上方起笔,微微向上斜,第4笔靠近竖中线右侧写。寸:上下结构
小提示:上面此文档内容仅展示完整文档里的部分内容, 若需要下载完整文档请 点击免费下载完整文档 。




