一、我会选择。(将正确答案的序号写在括号里)(每小题2分,共24分)
1.古代战士在旷野地区常用“伏地听声”判断敌方军队到来。下列说法正确的是()。
2.坐在教室里,我们能听到大街上汽车的鸣笛声,其声音的传播路径是()。
3.把三个硬币放在铁罐里,摇晃铁罐会发出较响的声音。下面方法能让声音变轻()。
4.夜晚观看星空,经常会发现流星,流星(陨石)撞击月球表面,但仪器探测不到声音,这是因为声音无法在真空中传播。
5.敲击装水的玻璃杯,从装水多到装水少的声音变化为(高→低)。
6.在耳朵结构中,将声音转化为振动的是鼓膜。
7.有声音产生,就一定有物体在振动。
8.音量与物体振动幅度有关,振动幅度大,音量大。
9.耳郭的作用是收集声波。
10.声音是以振动的形式传播的。
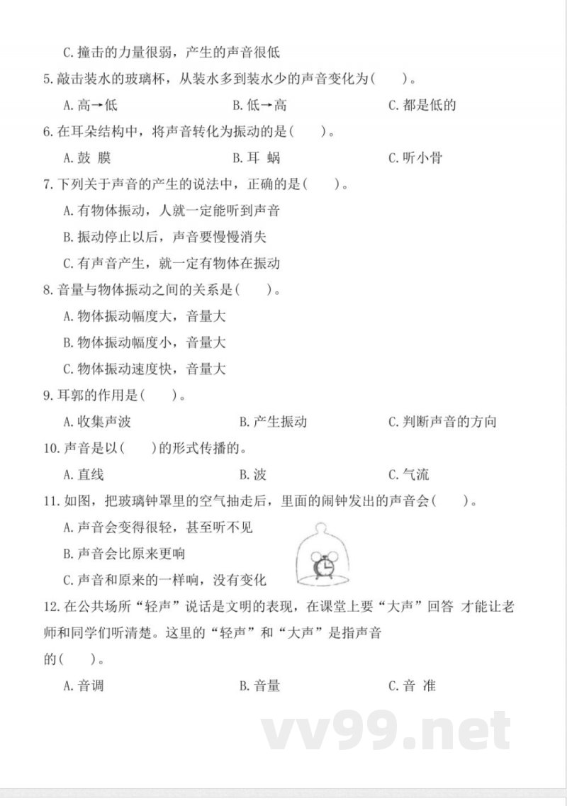
11.把玻璃钟罩里的空气抽走后,里面的闹钟发出的声音会变得很轻,甚至听不见。
12.公共场所“轻声”说话是文明表现,课堂上“大声”回答是为了让老师和同学听清楚,这里的“轻声”和“大声”是指声音的音量。
二、我会判断。(正确的画“/”,错误的画“×”)(每小题2分,共20分)
13.人只有老的时候,才有可能丧失听力。
14.用耳朵贴着桌面听到的抓桌声比离开桌面听到的抓桌声轻。
15.音叉是用来调试乐器和测试音高的一种发声仪器。
16.当我们潜水时,仍能听到水面上的声音。
17.人的说话声是由于嘴唇产生振动的缘故。
18.橡皮筋拉得紧些发出的声音会比较高。
19.声波和水波一样,可以在各个方向传播。
20.植树可以通过控制声源降低噪音。
21.钥匙落入桶中的声音和毛绒玩具落入桶中的声音不同。
22.戴耳机听音乐时,应将音量调适中。
三、我会探究思考。(每空2分,共56分)
23.小林和小王用细棉线连接两个纸杯制成一个“土电话”。
说明:本文档为学习资料,仅供教学与自学使用,资源免费下载,不含任何诱导下载或捆绑程序。
小提示:上面此文档内容仅展示完整文档里的部分内容, 若需要下载完整文档请 点击免费下载完整文档。




