三年级(2)班刘军丽三年级2班共有学生50人。大部分学生学习态度端正,学习目的明确,上课专心听讲,遇到不懂的问题能主动问老师,只有个别同学思想上不够积极。全班大多数学生掌握基础知识比较牢固,回答问题比较准确,反应快,上课回答问题积极,语言表达能力强。
二、教材简析
本册教材包括年、月、日,两位数乘两位数,辨认方向,毫米和千米,数据的收集和整理,长方形和正方形的面积,分数的初步认识,探索乐园和数学实践活动等内容。
两位数乘两位数、面积以及分数的初步认识是本册重点教学内容。在空间与图形方面,这一册教材安排了辨认方向和面积两个单元,为发展学生的空间观念提供了丰富的素材。通过这些内容的学习,学生将初步形成辨认方向、表达与交流物体所在方向的能力。
在量的计量方面,教材安排了年、月、日及24时计时法的教学,进一步发展学生的时间观念。统计知识方面,教材让学生初步学习数据收集和整理,体会统计在生活中的作用。
三、教学目标
1、会笔算两位数乘两位数的乘法,会进行相应的乘法估算和验算。
2、初步认识分数,能够读、写分数,并了解分数的大小。
3、认识东、南、西、北等方向,能够用给定方向辨认其余方向。
4、认识面积的含义,掌握长方形、正方形的面积公式,并能进行面积计算。
5、了解不同形式的条形统计图,初步学会简单的数据分析。
6、能够从实际生活中发现并解决问题,体会数学的实际应用。
四、教学措施
1、注重培养学生的计算能力,发展数感。
2、通过丰富的空间与图形教学内容,促进学生空间观念的发展。
3、结合现实问题教学数据分析,逐步形成统计观念。
4、提高课堂效率,精讲精练,注重解决问题能力的培养。
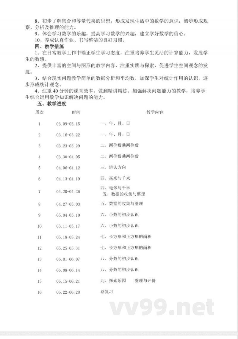
五、教学进度
周次12345678910111213141516时间03.09-03.1503.16-03.22
03.23-03.2903.30-04.0504.06-04.1204.13-04.1904.20-04.2604.27-05.03
05.04-05.1005.11-05.1705.18-05.2405.25-05.31
06.01-06.0706.08-06.1406.15-06.2106.22-06.28
说明:本文档为学习资料,仅供教学与自学使用,资源免费下载,不含任何诱导下载或捆绑程序。
小提示:上面此文档内容仅展示完整文档里的部分内容, 若需要下载完整文档请 点击免费下载完整文档。


