中文

位置: 唯久文档> 小学数学> 人教版> 四年级上册

四年级上册数学人教版知识考点汇总(第5单元)

本网站 发布时间:2026-01-22 14:55:59

基本信息

  • 文档名称:

    四年级上册数学人教版知识考点汇总(第5单元)
  • 教材学段:

    小学数学
  • 教材版本:

    人教版
  • 所属年级:

    四年级上册
  • 创建时间:

    2026-01-22
  • 下载格式:

    zip (包含 docx pdf)
  • 文件大小:

    171.93 KB
  • 下载方式:

    免费下载
文章内容 文章内容

文档内容简介:

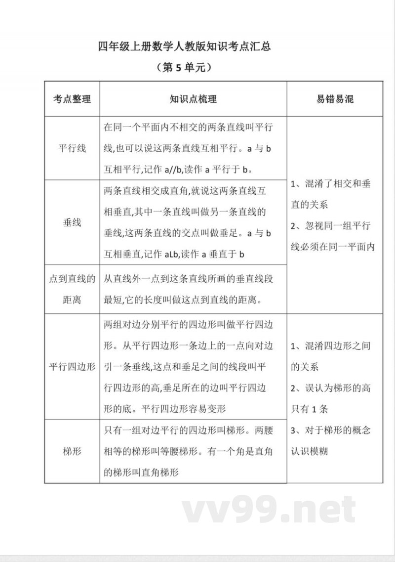
在同一个平面内不相交的两条直线叫平行线,也可以说这两条直线互相平行。a与b互相平行,记作a//b,读作a平行于b。两条直线相交成直角,就说这两条直线互相垂直,其中一条直线叫做另一条直线的垂线,这两条直线的交点叫做垂足。a与b互相垂直,记作aLb,读作a垂直于b。从直线外一点到这条直线所画的垂直线段最短,它的长度叫做这点到直线的距离。两组对边分别平行的四边形叫做平行四边形。从平行四边形一条边上的一点向对边引一条垂线,这点和垂足之间的线段叫平行四边形的高,垂足所在的边叫平行四边形的底。平行四边形容易变形。只有一组对边平行的四边形叫梯形。两腰相等的梯形叫等腰梯形。有一个角是直角的梯形叫直角梯形。易错易混:1、混淆了相交和垂直的关系;2、忽视同一组平行线必须在同一平面内;3、混淆四边形之间的关系;4、误认为梯形的高只有1条;5、对于梯形的概念。

说明:本文档为学习资料,仅供教学与自学使用,资源免费下载,不含任何诱导下载或捆绑程序。


小提示:上面此文档内容仅展示完整文档里的部分内容, 若需要下载完整文档请 点击免费下载完整文档。
文档图片预览文档图片预览

文档图片预览:

四年级上册数学人教版知识考点汇总(第5单元)

小提示:上述图片仅展示文档样图,需要清晰和完整的文档,请直接下载完整文档。