中文

位置: 唯久文档> 小学数学> 人教版> 四年级上册

四年级上册数学人教版知识考点汇总(第7单元)

本网站 发布时间:2026-01-22 13:27:51

基本信息

  • 文档名称:

    四年级上册数学人教版知识考点汇总(第7单元)
  • 教材学段:

    小学数学
  • 教材版本:

    人教版
  • 所属年级:

    四年级上册
  • 创建时间:

    2026-01-22
  • 下载格式:

    zip (包含 docx pdf)
  • 文件大小:

    154.39 KB
  • 下载方式:

    免费下载
文章内容 文章内容

文档内容简介:

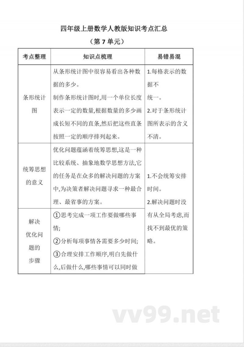
条形统计图可以直观地展示各种数据的多少。在制作条形统计图时,用一个单位长度表示一定的数量,根据数量的多少画成长短不同的直条,并将这些直条按照一定的顺序排列。优化问题蕴含着统筹思想,它是一种系统且抽象的数学思想方法,旨在从众多方案中寻找最合理、最省事的解决方案。解决优化问题时,需要思考完成一项工作所涉及的各项任务,分析每项任务所需的时间,并合理安排工作顺序,明确哪些任务可以并行,哪些任务需要先做,哪些任务可以后做。常见的错误包括:1. 每格表示的数据不统一;2. 对条形统计图的含义理解不清;3. 无法合理安排时间;4. 在解决问题时没有从全局角度进行考虑。

说明:本文档为学习资料,仅供教学与自学使用,资源免费下载,不含任何诱导下载或捆绑程序。


小提示:上面此文档内容仅展示完整文档里的部分内容, 若需要下载完整文档请 点击免费下载完整文档。
文档图片预览文档图片预览

文档图片预览:

四年级上册数学人教版知识考点汇总(第7单元)

小提示:上述图片仅展示文档样图,需要清晰和完整的文档,请直接下载完整文档。