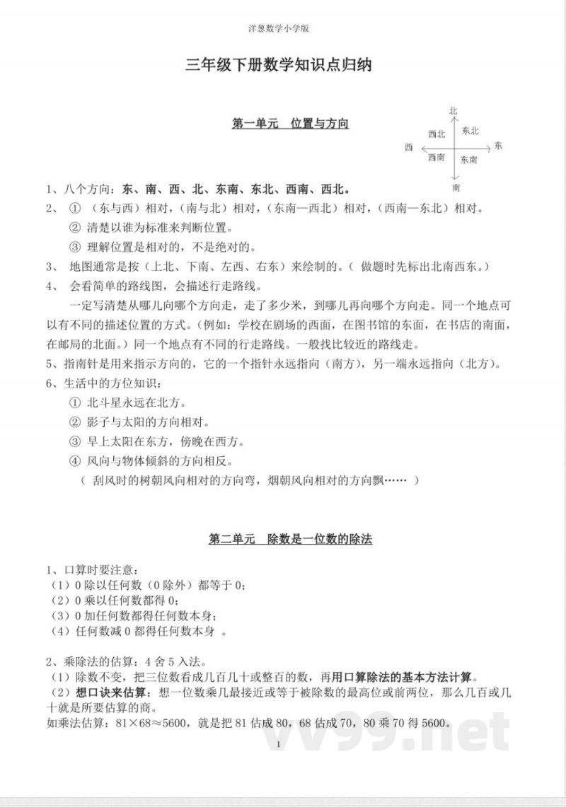
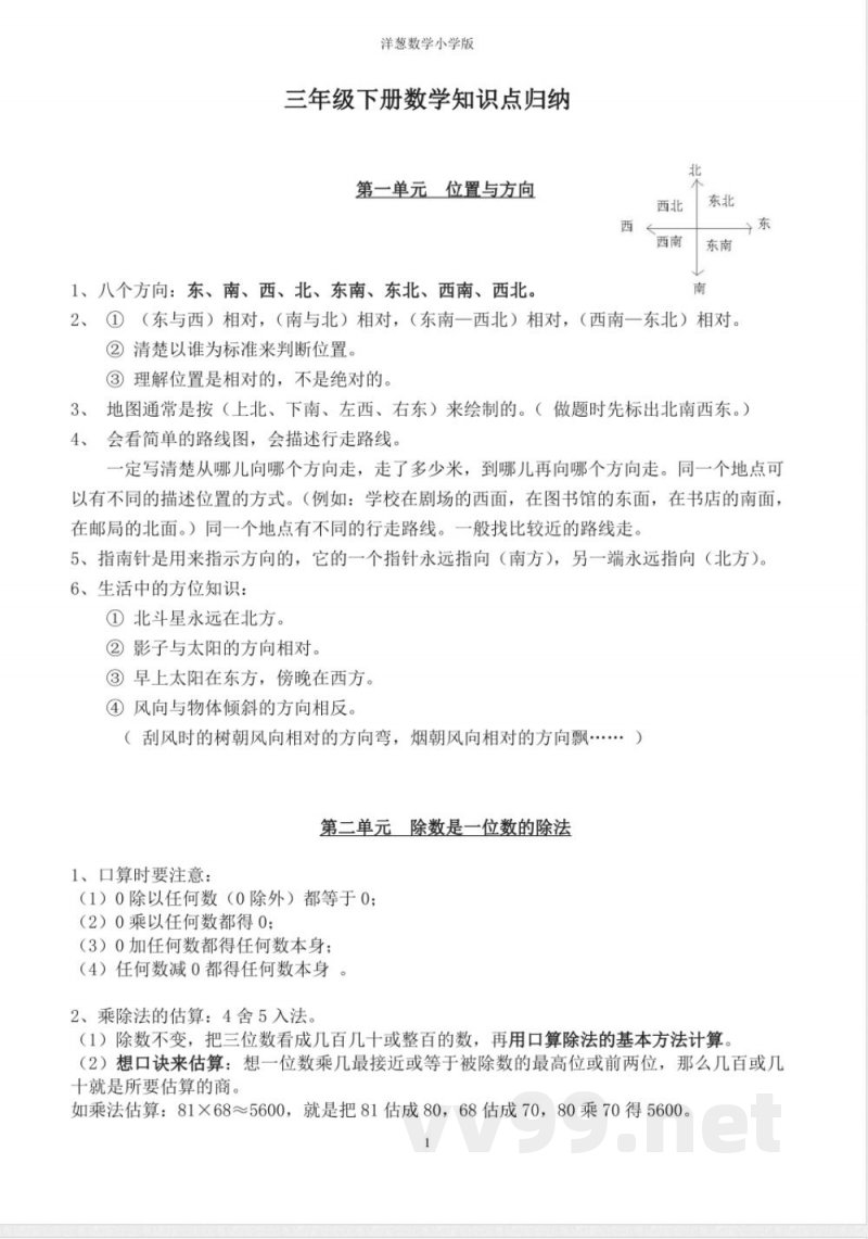
1. 八个方向:东、南、西、北、东南、东北、西南、西北。
2. (东与西)相对,(南与北)相对,(东南与西北)相对,(西南与东北)相对。
3. 地图通常按(上北、下南、左西、右东)来绘制。
4. 学会看简单的路线图,并能够描述行走路线,清楚从哪儿向哪个方向走,走了多少米,到哪儿再向哪个方向走。
5. 指南针是用来指示方向的,它的一个指针永远指向南方,另一端指向北方。
6. 生活中的方位知识:
①北斗星永远在北方。
②影子与太阳的方向相对。
③早上太阳在东方,傍晚在西方。
④风向与物体倾斜的方向相反。
第二单元 除数是一位数的除法
1. 口算时要注意:
(1)0除以任何数都等于0;
(2)0乘以任何数得0;
(3)0加任何数得本身;
(4)任何数减0得本身。
2. 乘除法的估算:四舍五入法。
(1)除数不变,把三位数看成几百几十或整百,再用口算方法计算。
(2)通过估算,得到商的近似值。
3. 没有余数的除法:被除数÷除数=商。
有余数的除法:商×除数+余数=被除数。
4. 笔算除法:
(1)一位数除三位数的笔算方法:先从被除数的最高位除起,必要时看前两位。
(2)验算:没有余数的除法,商×除数=被除数;有余数的除法,商×除数+余数=被除数。
第三单元 统计
1. 复式统计表:将两个或两个以上有联系的单式统计表合编成一个表。
2. 分析复式统计表:首先看表头,弄清每一项的内容,再分析数据,回答问题。
3. 求平均数公式:总和÷份数=平均数。
第四单元 两位数乘以两位数口算乘法
1. 两位数乘一位数的口算方法:把两位数分成整十数和一位数,分别与一位数相乘,再把积相加。
说明:本文档为学习资料,仅供教学与自学使用,资源免费下载,不含任何诱导下载或捆绑程序。
小提示:上面此文档内容仅展示完整文档里的部分内容, 若需要下载完整文档请 点击免费下载完整文档。




