中文

位置: 唯久文档> 小学数学> 人教版> 三年级下册

人教版数学三年级下册知识点

本网站 发布时间:2025-11-25 20:07:14

基本信息

  • 文档名称:

    人教版数学三年级下册知识点
  • 教材学段:

    小学数学
  • 教材版本:

    人教版
  • 所属年级:

    三年级下册
  • 创建时间:

    2025-11-25
  • 下载格式:

    zip (包含 docx pdf)
  • 文件大小:

    3.16 MB
  • 下载方式:

    免费下载
文章内容 文章内容

文档内容简介:

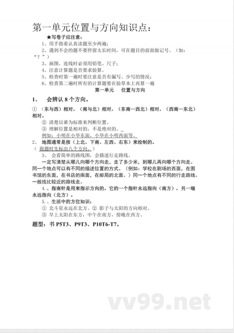
第一单元位置与方向知识点:写卷子应注意:用手指着认真读题至少两遍;遇到不会的题不要停留太长时间,可在题目的前面做记号。(如:“?”)画图、连线时必须用铅笔、尺子,注意计算题是否要求验算。检查时第一遍时要注意是否有漏写、少写的情况;检查第二遍时所有的计算题要在验草本上再算一遍。第一单元位置与方向:会辨认8个方向。东与西相对,南与北相对,东南一西北相对,西南一东北相对。清楚以谁为标准来判断位置,理解位置是相对的,不是绝对的。例如:小明在小华东面,小华在小明西面等。地图通常是按上北、下南、左西、右东来绘制的。做题时先标出八个方向。会看简单的路线图,会描述行走路线,一定写清楚从哪儿向哪个方向走,走了多少米,到哪儿再向哪个方向走。同一个地点可以有不同的描述位置的方式。指南针是用来指示方向的,它的一个指针永远指向南方,另一端永远指向北方。生活中的方位知识:北斗星永远在北方,影子与太阳的方向相对,早上太阳在东方,中午在南方,傍晚在西方。第二单元知识点:相应内容:精算(口算、笔算),估算。梳理口算方法。被除数末尾有几个0,商的末尾不一定就有几个0。

说明:本文档为学习资料,仅供教学与自学使用,资源免费下载,不含任何诱导下载或捆绑程序。


小提示:上面此文档内容仅展示完整文档里的部分内容, 若需要下载完整文档请 点击免费下载完整文档。
文档图片预览文档图片预览

文档图片预览:

人教版数学三年级下册知识点
人教版数学三年级下册知识点
人教版数学三年级下册知识点
人教版数学三年级下册知识点
人教版数学三年级下册知识点

小提示:上述图片仅展示文档样图,需要清晰和完整的文档,请直接下载完整文档。