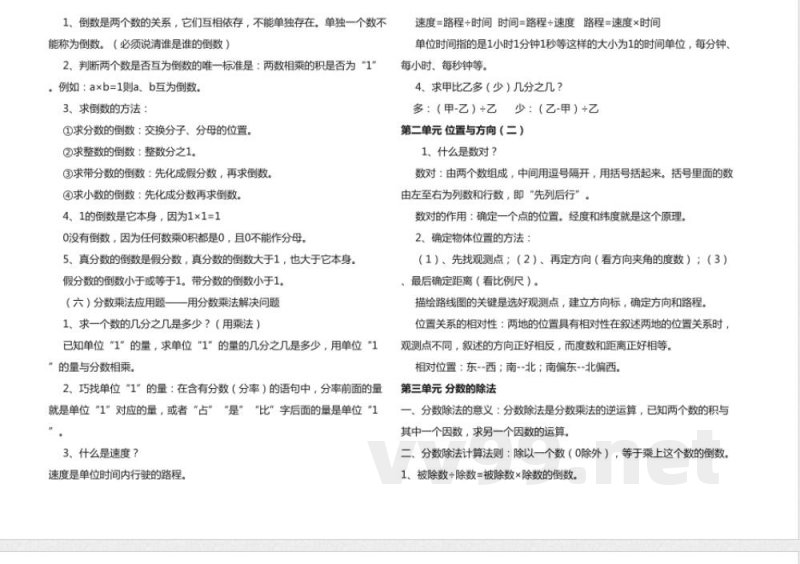
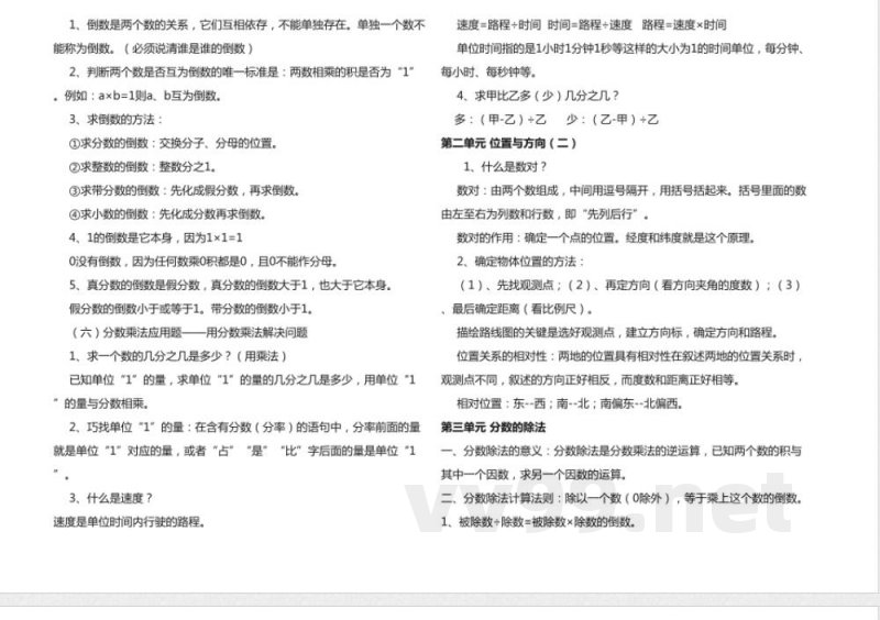
(一)分数乘法意义:
1、分数乘整数的意义与整数乘法的意义相同,就是求几个相同加数的和的简便运算。
2、一个数乘分数的意义就是求一个数的几分之几是多少。
(二)分数乘法计算法则:
1、分数乘整数的运算法则是:分子与整数相乘,分母不变。
2、分数乘分数的运算法则是:用分子相乘的积做分子,分母相乘的积做分母。
3、分数化简的方法是:分子、分母同时除以它们的最大公因数。
4、分数的基本性质:分子、分母同时乘或者除以一个相同的数,分数的大小不变。
(三)积与因数的关系:
一个数乘大于1的数,积大于这个数;一个数乘小于1的数,积小于这个数;一个数乘等于1的数,积等于这个数。
(四)分数乘法混合运算:
分数乘法混合运算顺序与整数相同,先乘、除后加、减,有括号的先算括号里面的,再算括号外面的。
(五)倒数的意义:
倒数是两个数的关系,它们互相依存,不能单独存在。
倒数的唯一标准是两数相乘的积是否为1。
(六)分数乘法应用题:
通过分数乘法解决问题,如求一个数的几分之几是多少,巧找单位“1”的量,求甲比乙多几分之几等。
第二单元 位置与方向:
1、数对:由两个数组成,中间用逗号隔开,用括号括起来,表示列数和行数。
2、确定物体位置的方法:先找观测点,再定方向,最后确定距离。
第三单元 分数的除法:
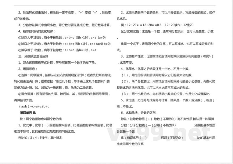
分数除法是分数乘法的逆运算,已知两个数的积与其中一个因数,求另一个因数的运算。除法转化成乘法时,除数变成它的倒数,计算时需要先化成分数或假分数。
小提示:上面此文档内容仅展示完整文档里的部分内容, 若需要下载完整文档请 点击免费下载完整文档 。




