2024-12-28
2024—2025学年度七年级综合素养评估语文上册全部注意事项:共五个大题,满分120分,答题时间120分钟。
一、积累与运用(共23分)
班级开展“守护自然家园,关爱动物伙伴”主题宣传活动,你所在的小组搜集整理了一些材料,请你完善。
1. 下面是开场白的部分内容,里面有一些字词小组成员拿不准,请你判断。(共4分)人与动物都是大自然的成员,共存于地球家园。动物们以各自独特的方式演绎着生命的传奇。它们或是在草原上奔跑,或是在海洋里邀游,或是在天空中飞翔,为地球增添了篷蓬勃的生机与活力。然而,人类过度开发、污染环境、非法捕猎等行为让许多动物濒临灭绝。对此,我们不能再保持绒默,我们必须认识到,保护动物就是保护我们自已。
(1) 语段中的两个加点字应该怎么读?请写出正确的拼音。(2分)奔:绒:
(2) 语段中两个横线处应分别选用哪个字?请工整书写。(2分)
2. 小组成员拟写了一份活动倡议书,号召大家保护动物。请你为倡议书补写两条做法。(4分)倡议书:
在人类活动的不断扩张下,动物们的生存正面临着前所未有的挑战。为守护自然家园,保护动物伙伴,活动小组特向全校同学发出以下倡议:
①拒绝购买野生动物制品
②朋友们,让我们携手行动起来,守护我们的自然家园,关爱我们的动物伙伴。让每一种动物都能在这个地球上自由地生活,让我们的世界因为它们的存在而更加美丽。
活动小组2024年12月25日
3. 小组成员搜集了一段有关海洋环境的文字,中间几句的顺序有待推敲。请你重新排列出最恰当的顺序,将句子序号依次填在横线上,使该段文字语意连贯。(3分)地球的生命起源于海洋,海洋容纳了许许多多的生命在其中繁衍生息;海龟在幼年时被塑料拉环套住,终其一生也不能挣脱……人类活动对海洋环境的破坏,已经在不经意间影响了许多海洋生物的生命。①人类的活动让海洋上垃圾漂浮,油污蔓延
②而如今,这片亘古流传的蔚蓝,已经变得不那么纯粹
③在网站上,我们能看到很多令人触目惊心的照片
④海鸟误入了触礁沉没的邮轮留下的油污带,浑身沾满黏稠的石油而无法飞翔
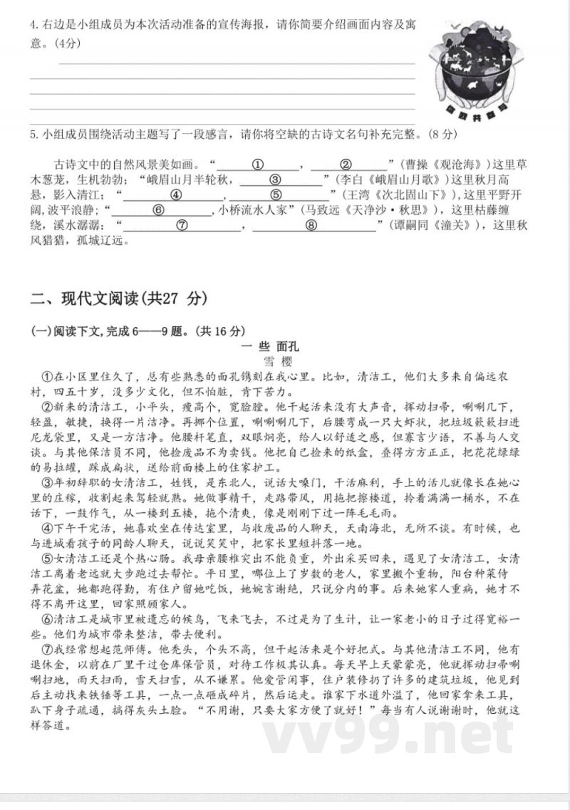
4. 右边是小组成员为本次活动准备的宣传海报,请你简要介绍画面内容及寓意。(4分)
5. 小组成员围绕活动主题写了一段感言,请你将空缺的古诗文名句补充完整。(8分)古诗文中的自然风景美如画。
木葱茏,生机勃勃;“峨眉山月半轮秋,悬,影入清江;”
阔,波平浪静;“绕,溪水瀑瀑;风猎猎,孤城辽远。”
??③??”(曹操《观沧海》)这里草”(李白《峨眉山月歌》)这里秋月高”(王湾《次北固山下》),这里平野开,小桥流水人家”(马致远《天净沙·秋思》),这里枯藤缠?
二、现代文阅读(共27分)
(一) 阅读下文,完成6——9题。(共16分)
面孔
雪樱”(谭嗣同《潼关》),这里秋
①在小区里住久了,总有些熟悉的面孔镌刻在我心里。比如,清洁工,他们大多来自偏远农村,四五十岁,没多少文化,但不怕脏,肯下苦力。
②新来的清洁工,小平头,瘦高个,宽脸膛。他干起活来没有大声音,挥动扫帚,喇几下,轻盈,敏捷,换得一片洁净。再挪个位置,喇喇喇几下,后腰弯成一只大虾状,把垃圾扫进尼龙袋里,又是一方洁净。他腰杆笔直,双眼炯亮,给人以舒适之感,但寡言少语,不善与人交谈。与其他保洁员不同,他捡废品不为卖钱。他把自己捡来的纸盒,叠得方方正正,把花花绿绿的易拉罐,踩成扁状,送给前面楼上的住家护工。
③年初辞职的女清洁工,姓钱,是东北人,说话大噪门,干活麻利,手上的活儿就像长在她心里的庄稼,收割起来驾轻就熟。她做事精干,走路带风,用拖把擦楼道,拎着满满一桶水,不在话下,一鼓作气,从一楼到五楼,拖个清爽,像是刚刚下过一阵毛毛雨。
④下午干完活,她喜欢坐在传达室里,与收废品的人聊天,天南海北,无所不谈。有时候,也与进城看孩子的同龄人聊天,说说笑笑中,把家长里短抖落一地。
⑤女清洁工还是个热心肠。我母亲腰椎突出不能负重,外出采买回来,遇见了女清洁工,女清洁工离着老远就大步跑过去帮忙。平日里,哪位上了岁数的老人,家里搬个重物,阳台种莱侍弄花盆,她都跑得勤,有住户留她吃饭,她婉言谢绝,只说分内的事。后来她家人重病,她才不得不离开这里,回家照顾家人,⑤清洁工是城市里被遗忘的候鸟,飞来飞去,不过是为了生计,让一家老小的日子过得宽裕一些。他们为城市带来整洁,带去便利。
⑥我经常想起范师傅。他秃头,个头不高,但干起活来是个好把式。与其他清洁工不同,他有退休金,以前在厂里干过仓库保管员,对待工作极其认真。每天早上天蒙蒙亮,他就挥动扫帚扫地,雨天扫雨,雪天扫雪,从不嫌累。他爱管闲事,住户装修扔了许多的建筑垃圾,他见到后主动找来铁锤等工具,一点一点砸成碎片,然后运走。谁家下水道外溢了,他回家拿来工具趴下身子疏通,搞得灰头土脸。“不用谢
说明:本文档为学习资料,仅供教学与自学使用,资源免费下载,不含任何诱导下载或捆绑程序。
小提示:上面此文档内容仅展示完整文档里的部分内容, 若需要下载完整文档请 点击免费下载完整文档。




