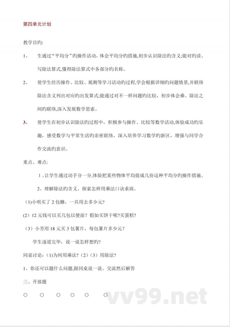
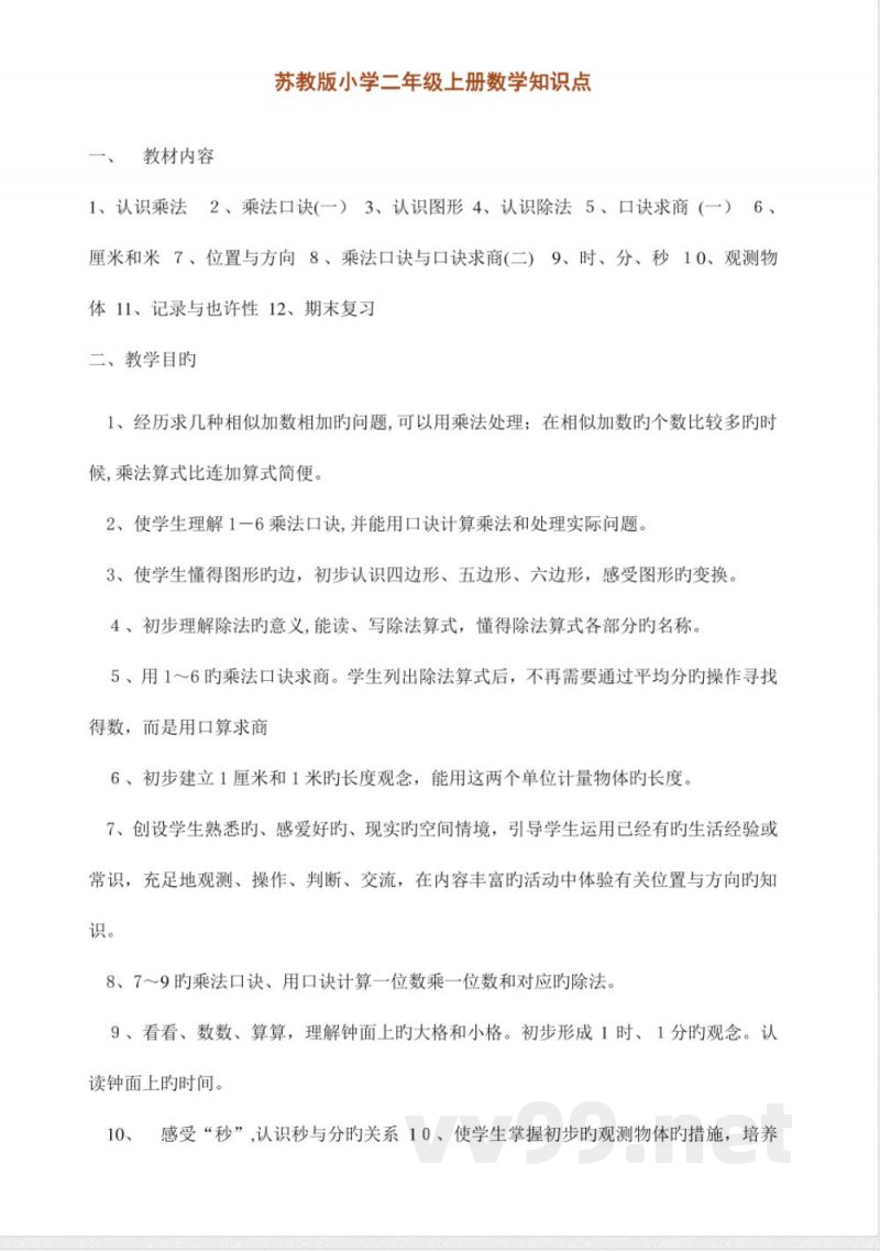
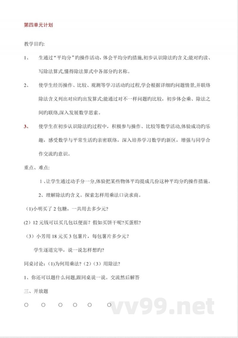
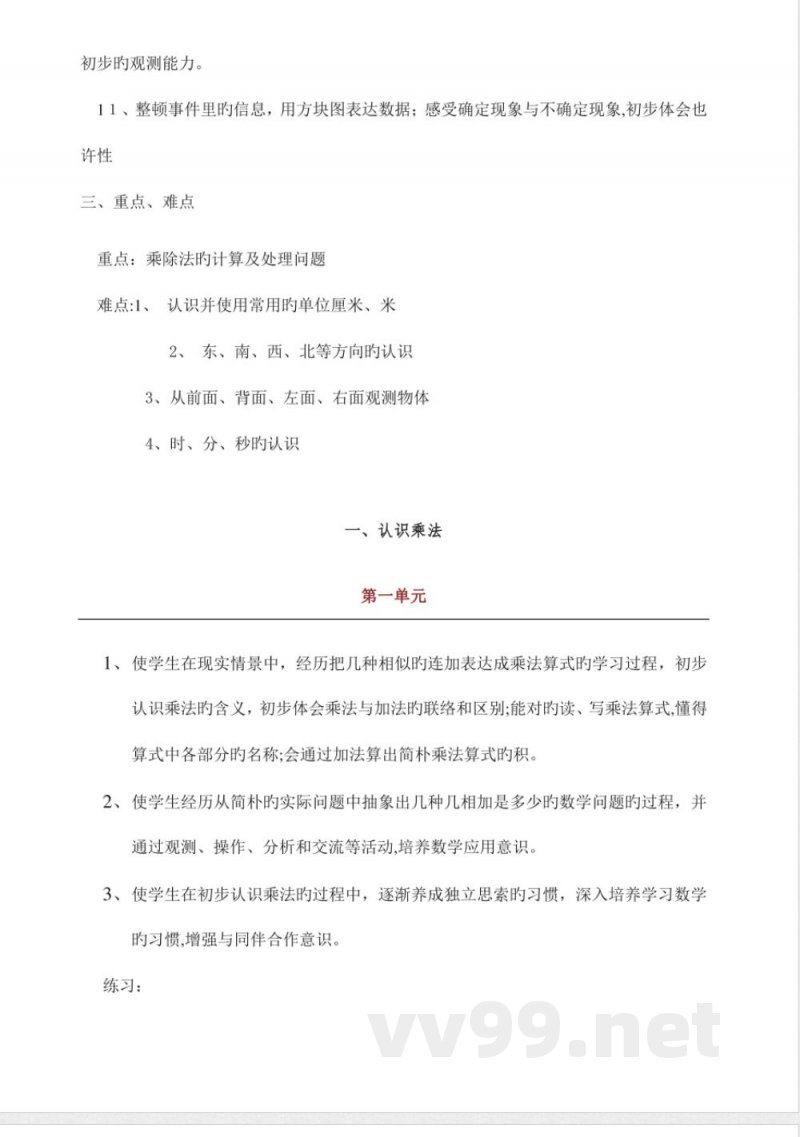
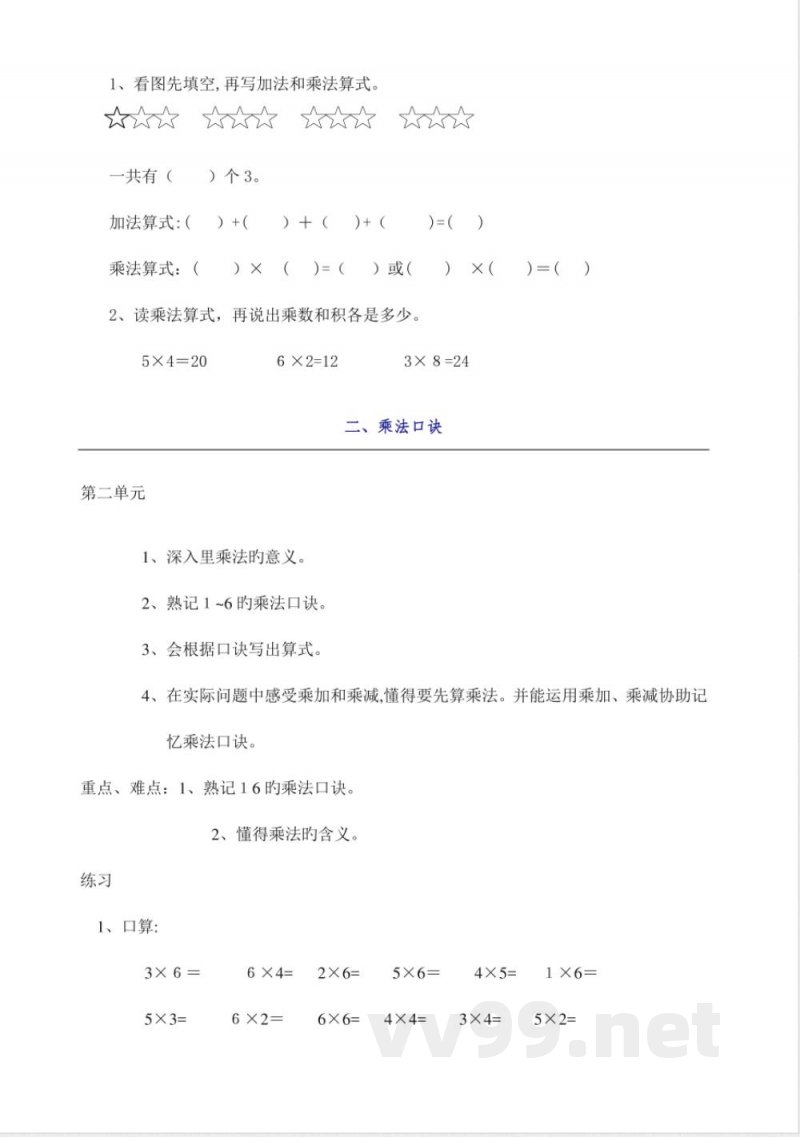
1、使学生在现实情景中经历把几种相似的连加表达成乘法算式的过程,初步认识乘法的含义,体会乘法与加法的联系与区别。能读、写乘法算式,懂得算式中各部分的名称,通过加法算出乘法算式的积。
2、经历从简朴的实际问题中抽象出“几相加是多少”的数学问题,并通过观测、操作、分析和交流等活动,培养数学应用意识。
3、在初步认识乘法的过程中,逐渐养成独立思考的习惯,增强与同伴合作意识。
二、乘法口决
1、熟记1~6的乘法口决,并能根据口决写出算式。
2、在实际问题中感受乘法运算顺序,懂得先算乘法,并能运用乘加、乘减协助记忆乘法口诀。
三、认识图形
初步认识图形的边,了解四边形、五边形、六边形,感受图形的变化。
四、认识除法
初步理解除法的意义,能读、写除法算式,懂得除法算式各部分的名称。使用1~6的乘法口诀求商,列出除法算式后不再需要通过平均分寻找结果,而是用口算求商。
五、长度单位
初步建立1厘米和1米的长度观念,能用这两个单位测量物体的长度。
六、位置与方向
创设熟悉的、现实的空间情境,引导学生运用已有经验观察、操作、判断和交流,在活动中体验位置与方向的知识。
七、时分秒
理解钟面上的大格和小格,初步形成1时、1分的概念,认读钟面时间,认识秒与分的关系。
八、观测物体
掌握初步的观测方法,培养观察能力。
九、记录与概率
整顿事件中的信息,用方块图表达数据;感受确定现象与不确定现象,初步体会概率。
重点:乘除法的计算及处理问题。
难点:认识并使用常用长度单位厘米、米,掌握方向、观察物体的各个面,理解时分秒。
小提示:上面此文档内容仅展示完整文档里的部分内容, 若需要下载完整文档请 点击免费下载完整文档 。




