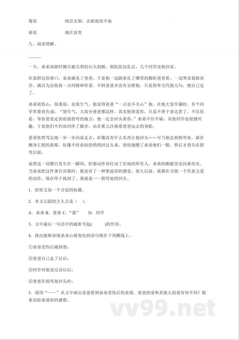
我家的小小男子汉长大了,玩具能与别人分享,chouti(不baoyudn(
anyoucic)收拾得整整齐齐,遇到困难也),看书时全神贯注,时而微笑,时而ji sang),入迷的样子真可爱。
二、用“”给加点字选择正确读音。风靡(mimi)
n)蟠桃(pdnpan)绷着脸(béngbéng)蹄上来(cudncuan)
三、请用“严”字组词,分别填入下列句中的括号里。1.政府部门正在(
2.这起交通事故()打击制售假冒伪劣农资等坑农伤农行为)影响了城区的道路畅通。
3.国庆节那天,我有幸在天安门广场观看了(4.妈妈看着我,神情(
四、选词填空。观测观察察看),嘴里不时nidnni
直奔(benbén)气氛(fenfe)的升旗仪式。
)地问:“怎么又错了?”1.我们在平时的生活中要养成仔细()的好习惯。
2.夜幕下,游击队员们偷偷钻出了芦苇荡,趁着月色(3.为了揭开火星神秘的面纱,科学家们决定对火星作近距离的(五、把下列词语补充完整,再选词填空。别出心(
全神()大步()注弄巧成(1.含有一组反义词的词语是
)星自()2.我们的改革开放事业是前无古人、)自受(
)敌人的动静。)。)天动地技高一(的伟业。
)斩钉()铁3.“在竞争如此激烈的社会,技术高人一等的人往往能够抢占先机,抓住机遇。”如果用一个四字词语替换句中画线部分的内容,是o
六、按要求写句子。偏偏后面的同学不知趣,看得入了迷,伸长脖子,恨不能从我们肩膀上探过来。1.这句话通过“伸长脖子”“入了迷”等词语从了同学们对看斗竹节人的渴望与着迷。2.我也会照样子写出人物着迷的样子。我的爸爸是个电视迷,
七、日积月累。1.周恩来总理为国为民,
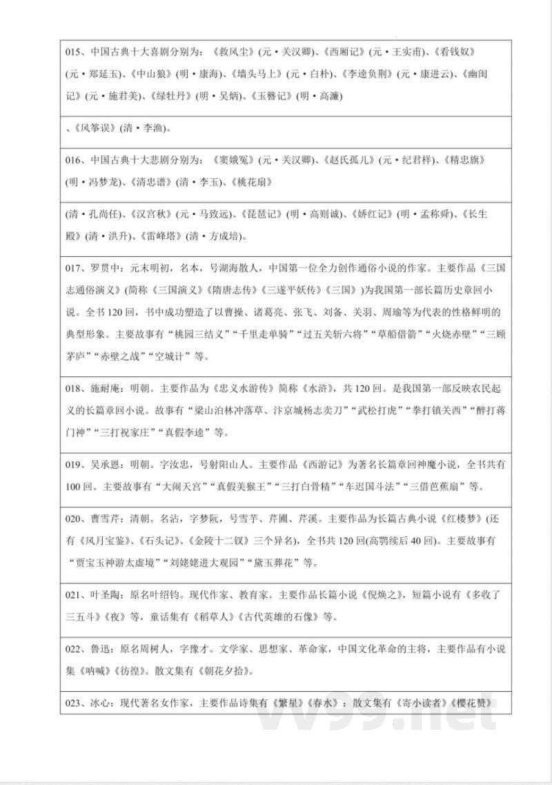
和方面进行描写,生动地表现(填诸葛亮名言)。他把一生的精力都奉献给了他热爱的祖国和人民。天下兴亡,匹夫有责。陆游曾说:“有人学习。
2.春天,看到万紫千红、生机勃勃的景象,我不禁想到朱熹《春日》中的“紫干红总是春”;夏夜,看到飞,听到蝉鸣,我脱口而出的便是辛弃疾的3.“捐躯赴国难,
小提示:上面此文档内容仅展示完整文档里的部分内容, 若需要下载完整文档请 点击免费下载完整文档 。




