水有三态:液态【水】、固态【冰】、气态【水蒸气】。
蒸发:液态的水变成气态的水蒸气的过程;水蒸发时会吸收周围的热量【刚洗完澡会觉得冷】。
凝结:空气中看不见的水蒸气冷却变成看得见的水滴的现象【锅里冒出的“白气”,叶子上的露水】。
水蒸气是气态的水,无色无味透明,没有固定形状和体积,由于水蒸气的微粒太小了,肉眼无法看见。
生活中水的蒸发现象:①湿布擦桌子;②湿的手变干了;③雨后路面变干;④煮食物锅中的水越来越少;⑤湿衣服变干等。
水蒸发的规律:①温度越高,水蒸发越快;②空气越干燥,水蒸发越快;③表面积越大,水蒸发越快;④有风吹,空气流动越快,水蒸发越快。
水蒸汽是气态的水和液态的水的混合物【加湿器喷出的就是水蒸汽】。
白汽或者白烟不是水蒸气,而是水蒸汽。
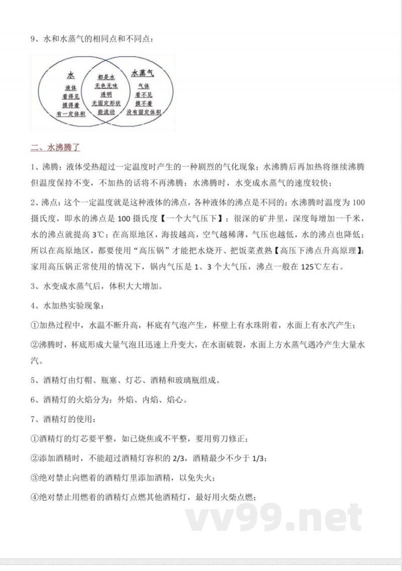
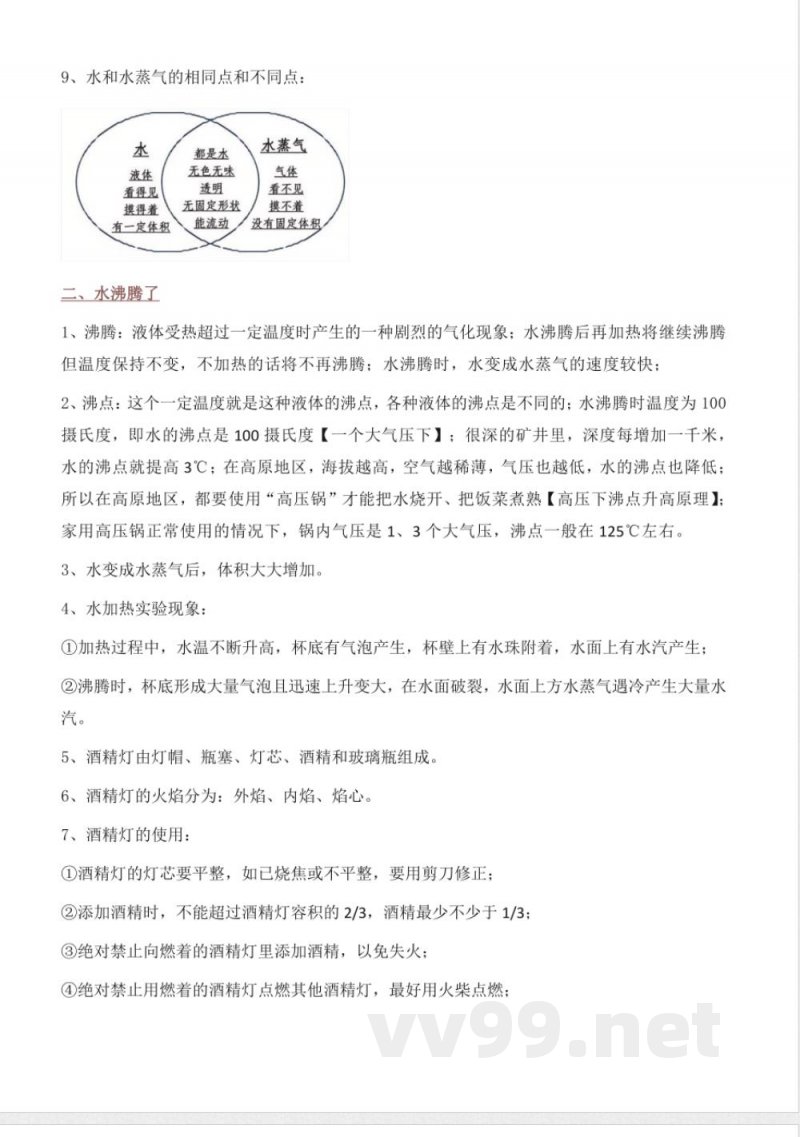
水和水蒸气的相同点和不同点:水液体,看得见摸得着有一定体积;水蒸气气体,看不见摸不着没有固定体积。
沸腾:液体受热超过一定温度时产生的一种剧烈的气化现象;水沸腾后再加热将继续沸腾但温度保持不变,不加热的话将不再沸腾;水沸腾时,水变成水蒸气的速度较快。
沸点:这个一定温度就是这种液体的沸点,各种液体的沸点是不同的;水沸腾时温度为100摄氏度,即水的沸点是100摄氏度【一个大气压下】;很深的矿井里,深度每增加一千米,水的沸点就提高3℃;在高原地区,海拔越高,空气越稀薄,气压也越低,水的沸点也降低。
水变成水蒸气后,体积大大增加。
水加热实验现象:①加热过程中,水温不断升高,杯底有气泡产生,杯壁上有水珠附着,水面上有水汽产生;②沸腾时,杯底形成大量气泡且迅速上升变大,在水面破裂,水面上方水蒸气遇冷产生大量水汽。
酒精灯由灯帽、瓶塞、灯芯、酒精和玻璃瓶组成。
酒精灯的火焰分为:外焰、内焰、焰心。
酒精灯的使用:①酒精灯的灯芯要平整,如已烧焦或不平整,要用剪刀修正;②添加酒精时,不能超过酒精灯容积的2/3,酒精最少不少于1/3;③绝对禁止向燃着的酒精灯里添加酒精,以免失火;绝对禁止用燃着的酒精灯点燃其他酒精灯,最好用火柴点燃;④使用酒精灯时,要用外焰加热;⑤用完酒精灯必须用灯帽盖灭【盖两次】,不能用嘴吹;⑥万一酒精撒出并燃烧,应立即用湿布或者沙子扑盖。
凝固:0摄氏度时,水开始结冰,这一过程叫凝固【液态→固态】。
水结冰的过程中温度维持在0摄氏度。
水结冰时,水温降低,即水向周围放热;水结成冰后,体积变大。
在碎冰里加入很多食盐可以制造更低温度。
水和冰的相同点和不同点:水液体会流动无固定形状;冰固体不会流动有固定形状。
融化:冰变成水的过程叫融化【固态→液态】;当环境温度高于0℃时,冰的温度慢慢升到0℃,冰开始融化。
说明:本文档为学习资料,仅供教学与自学使用,资源免费下载,不含任何诱导下载或捆绑程序。
小提示:上面此文档内容仅展示完整文档里的部分内容, 若需要下载完整文档请 点击免费下载完整文档。




