阅读下文,完成各题。屈原,那位诗人,凝视着波涛汹涌的江水,内心充满了愁苦,在汨罗江畔,感受到国家沉沦的无奈。面对国家的困境,他通过诗歌表达内心的痛苦,诗篇犀利地批判了社会黑暗,也因此遭到非议。每当人们读到他的诗歌,总会产生一种肃然起敬的情感。他对个人修为的讲求、对家国情怀的关切、对民生的坚守、对革新的呼喊,这些文化遗产,已深深融入我们的民族精神,是中华民族文脉的核心。
1、根据拼音在语段括号内写出相应的词语。
2、语段中的加点词语使用不恰当的一项是()A.无可奈何 B.哗众取宠 C.犀利
3.画波浪线的句子存在两处语病,请写出修改意见。
4.下列词语书写有误的一项是()
A.喃喃自语,手脚无可奈何,犹豫不决
B.雕梁画栋,咬牙切齿,另请高明
C. 吃喝赌,披红挂绿,垂手而立,名噪京师
D.哗众取宠,土偶木梗,大义灭亲,雷电交加
5.下列各句中标点无误的一项是D.
A.到底哪里是安徒生写作的地方?哪里是他父亲的皮鞋作坊?已经没法弄清了。
B.要有意思才有话说;没有意思硬要说,就是瞎说;意思没有想清楚随便说,就是乱说;那都是没有把话说好。
C.200毫升38%的盐酸跟足量的大理石反应,可生成二氧化碳多少克?(38%盐酸的密度是1.19克/厘米3)
D.同时,在产品的包装上、商标上、说明书的文字、图片上讲究精美,也是完全必要的。
6.下面语句的排列顺序恰当的一项是()
①显然过于狭隘和短视,不宜提倡。
②这样的立志,既有利于社会进步,又可充分发挥个人的积极性与特长。
③何谓立志,如何立志?答案见仁见智,人言人殊。
④在这个大前提下寻找个人的兴趣点,然后确定志向。
7.瑞摩句式特点,仿照例句填写,使其成为含有两组排比句的文字。
8.默写填空
(1).文天祥《南安军》中运用对比手法,突出诗人对恢复大宋江山的信念和对元人的蔑视的诗句是:
(2).《别云间》中作者坦露对故乡、亲人的依恋不舍之情的诗句是:
(3).列国周齐秦汉楚。赢,
(4)《朝天子·咏喇叭》写出喇叭“吹”之恶果的句子是:
9、名著阅读。
我看到了罗切斯特先生几天前硬要我收下的一串珍珠项链,我把它留了下来,这是我的。它属于那位已经在空中消失了的新娘。我把其余的东西打成一个包裹。钱包还有二十先令,这是我的全部家当,我把它放进了口袋。我系好草帽,扣上披肩,拿着包裹和那双没有穿上的拖鞋,轻手轻脚地出了房间。选段中加点的“我”是谁?这段文字表现出“我”的什么特点?
10、立德中学开展“保护环境——从垃圾分类开始”的主题活动,下面是同学们搜集的相关材料。
【材料一】目前,我国许多城市的垃圾分类标准不够具体,分类回收的垃圾桶也不统一,“混装”“混运”现象严重,导致终端处理成本大大增加。而且垃圾终端处理多为就近填理,这不仅会占用大量的土地,还会严重污染土地及水源。
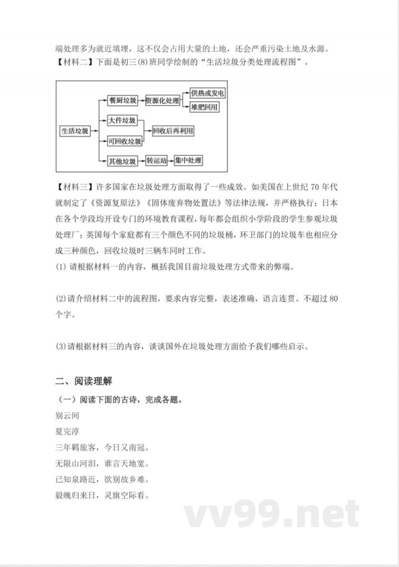
【材料二】下面是初三(8)班同学绘制的“生活垃圾分类处理流程图”。餐厨垃圾资源化处理,生活垃圾可回收垃圾供热或发电,堆肥回用回收后再利用,其他垃圾转运站集中处理。
说明:本文档为学习资料,仅供教学与自学使用,资源免费下载,不含任何诱导下载或捆绑程序。
小提示:上面此文档内容仅展示完整文档里的部分内容, 若需要下载完整文档请 点击免费下载完整文档。




