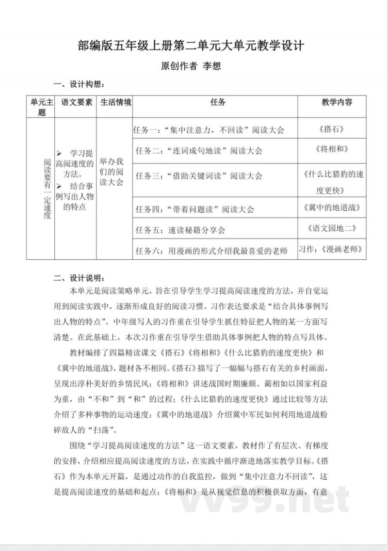
围绕“学习提高阅读速度的方法”这一语文要素,教材作了有层次、有梯度的安排,介绍相应提高阅读速度的方法,在实践中循序渐进地落实教学目标。《搭石》作为本单元开篇,是通过动作的自我监控,做到“集中注意力不回读”,这是提高阅读速度的基础和起点;《将相和》是从视觉信息的积极获取方面,帮助学生加强阅读速度。
教学任务包括:“集中注意力,不回读”,任务二:“连词成句地读”,任务三:“借助关键词读”,任务四:“带着问题读”,任务五:速读秘籍分享会,任务六:用漫画的形式介绍我最喜爱的老师。
说明:本文档为学习资料,仅供教学与自学使用,资源免费下载,不含任何诱导下载或捆绑程序。
小提示:上面此文档内容仅展示完整文档里的部分内容, 若需要下载完整文档请 点击免费下载完整文档。




