本单元以“走近鲁迅”为主题,编排了《少年闰土》《好的故事》《我的伯父鲁迅先生》《有的人》四篇课文,前两篇精读课文是鲁迅的作品,后两篇略读课文是别人写鲁迅的作品。
《少年闰土》选自鲁迅的短篇小说《故乡》,刻画了一个童年伙伴的形象。《好的故事》是一首优美的散文诗,运用象征手法描绘了美好的梦境。《我的伯父鲁迅先生》是鲁迅的侄女周哗写的回忆性散文,选取日常生活中的小事,刻画了鲁迅在生活中的形象。《有的人》是臧克家写的现代诗歌,运用对比手法,歌颂了鲁迅的高尚品质。
鲁迅先生是伟大的文学家、思想家、革命家,是中国现代文学的奠基人。本单元通过四篇与鲁迅相关的文章,让学生从不同的视角理解鲁迅的文学成就、性格特点和精神境界。
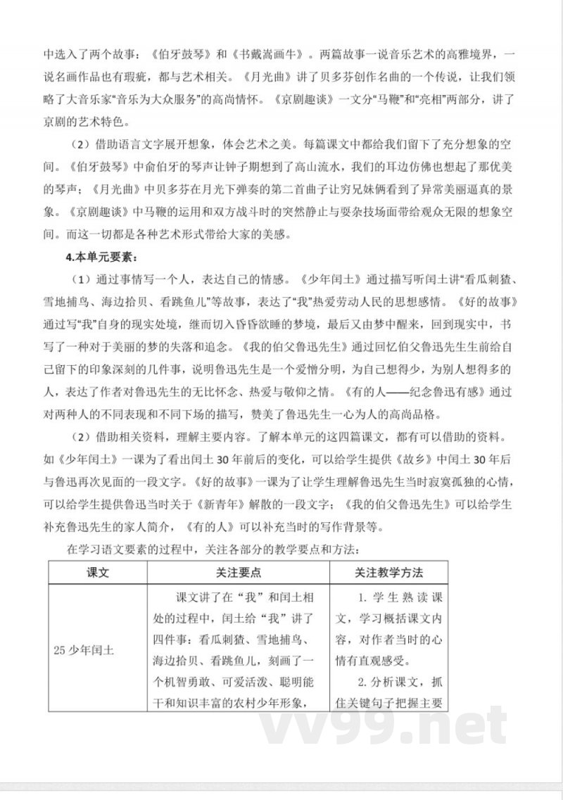
本单元的语文要素是“借助相关资料,理解课文主要内容”,一方面是对年级上册结合资料,体会课文表达的思想感情的延续与推进。另一方面,该语文要素也关注了本单元选文的特质。鲁迅生活的年代较远,语言表达也有差异,因此必须借助相关资料,才能真正读懂课文。
《少年闰土》可以借助《故乡》的写作背景及节选资料,更好地把握人物形象,理解文意。《好的故事》可以借助课后“阅读链接”中的作品评介,适当补充背景资料,进一步理解课文内容。《我的伯父鲁迅先生》可以借助相关背景资料,理解课文中含义深刻的语句。《有的人》可以借助前面三篇课文及其他关于鲁迅的资料,进一步了解鲁迅的精神。
鲁迅的主要作品有小说集《故事新编》、《野草》、《朝花夕拾》等,他是中国现代文学的奠基人。本单元的习作要求是“通过事情写一个人,表达出自己的情感”,并结合“有你,真好”的话题,引导学生回忆并表达内在情感。
说明:本文档为学习资料,仅供教学与自学使用,资源免费下载,不含任何诱导下载或捆绑程序。
小提示:上面此文档内容仅展示完整文档里的部分内容, 若需要下载完整文档请 点击免费下载完整文档。




