课型新授课科学观念:能够认识常见的植物,说出它们的名称、主要特征以及生活环境等。理解植物需要阳光、水分和营养物质,明确植物是生物这一概念。科学思维:通过观察植物的形态结构、生长过程等,培养学生的观察能力,学会用简单的语言描述观察到的现象。探究实践:在教师指导下,能利用多种感官观察植物外部形态特征的变化,并进行比较,培养学生认真观察、实事求是的科学态度。态度责任:如实记录和表述观察到的信息,对活动感兴趣,乐于分享表达,激发学生对植物的好奇心和热爱之情,培养学生保护植物、珍惜植物资源的意识。
重点:通过活动,了解植物的生长特点,知道植物是有生命活动的,认识到植物教学重难点是生物。
难点:描述自已观察到的植物,并与同学交流,用实际现象证明植物是“活”的,教学过程
环节一、情境与问题
1.播放视频:世界最奇异的十种植物
2.提问:“我们在校园里发现动物是活的,会运动,那么花圃里的植物也是活的吗?”
环节二、探究与发现
1.问题与想法:我们怎样才能知道植物是不是活的呢?
2.探索与实践:观察校园花圃里的植物,说一说你从哪些方面判断植物是活的。
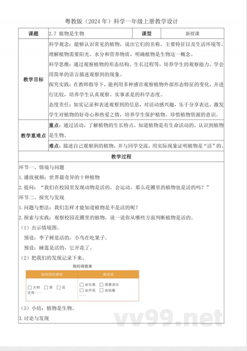
(1)出示情境图。
预设:李子树是活的,小鸟在吃果子。
预设:睡莲是活的,它开花了。
(2)把我们的发现记录下来。
我的调查表我找到的植物口大树草花还有。
(3)小结:植物是生物。
3.讨论与发现
我发会长高需要浇水会开花会枯姜
(1)讨论:你认识了哪些植物,它们是活的吗?
(2)汇报小结:植物是活的。
环节三、思考与练习
1.塑料花很逼真,也很漂亮,它是生物吗?
2.播放视频
环节四、总结与评价
1.这节课你学会了什么?
2.自我评价和小组互评。
3.作业布置:让学生和家长一起在小区或公园里观察植物,并记录三种植物的名称、特征和生活环境。
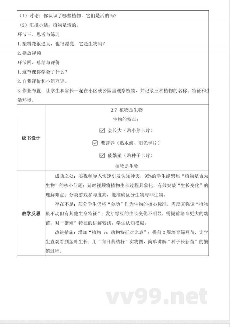
2.7植物是生物生物的特点:会长大(贴小芽卡片)
板书设计教学反思要营养(贴水滴、阳光卡片)
能繁殖(贴种子卡片)
植物是生物成功之处:实视频导入快速引发认知冲突,95%的学生能聚焦“植物是否为生物”的核心问题;延时视频将植物生长过程具象化,有效突破“生长变化”的理解难点;分类游戏参与度高,能准确区分生物与非生物。
存在不足:部分学生仍将“会动”作为生物的核心标准,需反复强调“植物虽不动但有其他生命特征”;发芽绿豆的生长变化不明显,需提前培育更大的幼苗;对“繁殖”特征的讲解较浅,学生认知模糊。
改进措施:增加“植物VS动物特征对比表”;提前2周培育绿豆苗,让学生直观看到茎叶生长;用“向日葵结籽”实物图,简单讲解“种子长新苗”的繁殖过程。
说明:本文档为学习资料,仅供教学与自学使用,资源免费下载,不含任何诱导下载或捆绑程序。
小提示:上面此文档内容仅展示完整文档里的部分内容, 若需要下载完整文档请 点击免费下载完整文档。

