1. 我们可以运用高、低、强、弱、悦耳、刺耳来描述和记录我们听到的声音。音乐的简谱就是“1、2、3、4、5、6、7”等,其中“1”音最低,“7”音最高。
2. 一个物体(比如音叉、钢尺、橡皮筋、铁钉等)在力的作用下,不断重复地做往返运动,这种运动称为振动。
3. 声音是由物体振动产生的,没有物体的振动就没有声音,当物体停止振动时声音也就停止了。
4. 使橡皮筋发出声音的方法是轻轻拨动(此时橡皮筋在振动)。
5. 轻轻拨动钢尺,钢尺振动发出声音;轻轻击鼓,鼓面振动发出声音。
6. 人靠声带振动发出声音,说话时声带变紧并快速振动,发出声音。声带越紧,振动越快,声音越高。吹竖笛的时候是通过笛管内的空气柱振动来发出声音的。手机传来的声音是由喇叭振动产生的。
7. 我们可以借助其他物体的变化观察到物体的振动。用击打过的音叉轻轻触及水面时,水中会产生波纹,波纹会向四周扩散,我们还可以看到音叉的振动引起了水的振动。
8. 声音的传播需要一定的条件,声音在固体、液体、气体里都能传播。其中固体传声的本领最强,气体传声的本领最弱。
9. 声音以波的形式传播,当声波遇到物体时,会使物体产生振动,声音就是这样通过各种物质,从一个地方传播到另外一个地方的。
10. 声音的传播方向是四面八方。
11. 空气是传播声音的重要物质。如果把玻璃罩里的空气抽掉,里面成了真空,我们就只能看到玻璃罩里闹钟的铃在振动,却听不到声音,说明声音不能在真空中传播。
12. 声音可以在固体中传播:用手抓挠桌面,耳朵贴在桌面上听到的声音比不贴在桌面上听到的声音清晰。
13. 声音可以在液体中传播:鱼可以听到岸上的声音。
14. 月球上没有空气,两个人要交流必须使用电子通信设备。
15. “土电话”是通过拉紧的棉线传播声音的。
16. 人的耳朵可以分为外耳、虫耳和内耳三部分。耳朵的结构和功能:听小骨、耳蜗、听觉神经。
17. 鼓膜很遵,而且有弹性,即使是很轻的声音,它都会产生振动。
18. 在模拟“鼓膜”振动的实验中,物体声音能够引起橡皮膜振动,距离越近,振动越明显,声音越强,振动越明显。
19. 在模拟“耳郭”的实验中:用纸卷一个“喇叭”,并朝向声音发出的方向,我们听到的声音会更加清楚。
20. 鼓膜破了,不会听到声音;大脑听觉神经等出现问题,也有可能听不到声音。保护耳朵的方法有:远离噪音,每次不要带耳机超过半小时,听音乐调低音量等等。
21. 听诊器头的薄膜结构能够随着声音产生振动,听诊器的听简和耳郭的作用一样能聚集声章。听诊器通过连接着的胶管把声音传到耳朵里。
第二单元 呼吸与消化
28. 我们无时无刻不在呼吸,呼吸时我们身体从外界吸入氧气、呼出二氧化碳等过程,是生命存在的基本特征。一呼一吸算一次呼吸。
29. 人的呼吸器官如图所示。
30. 吸气时,胸腔扩张,腹部收缩,隔肌向下;呼气时,胸腔收缩,腹部放松,隔肌向上。
31. 人的呼吸实际上是在进行着气体交换,肺是气体交换的场所,氧气由肺进入血液,并从血液中收集二氧化碳到肺里。
32. 人呼吸时吸进去和呼出来的气体成分中,氮气不变,氧气减少二氧化碳和其它气体增多。
33. 我们体内的细胞需要空气中的氧气来维持生命。运动后,人体需要消耗更多的氧气,所以呼吸的次数比平时多,呼出和吸入的气体的量也比平时多,导致呼吸加快。
34. 经常参加体育锻炼,会增强呼吸功能,保持身体健康。在跳动1分钟之后,爱运动的同学比不爱运动的同学恢复安静状态下的呼吸要快。在安静状态下,人每分钟呼吸20次左右。
说明:本文档为学习资料,仅供教学与自学使用,资源免费下载,不含任何诱导下载或捆绑程序。
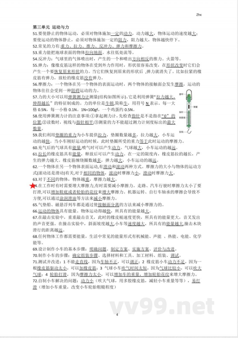
小提示:上面此文档内容仅展示完整文档里的部分内容, 若需要下载完整文档请 点击免费下载完整文档。




