以《义务教育道德与法治课程标准(2022年版)》为指引,深入贯彻党的教育方针,坚持立德树人的根本任务。以社会主义核心价值观为导向,将道德、法治、国情等内容有机融合,紧密联系学生生活实际,注重培养学生的核心素养,引导学生形成正确的世界观、人生观和价值观,促进学生的全面发展和健康成长,为学生的终身发展奠定坚实的思想道德基础。
二、学情分析
三年级学生处于从低年级向高年级过渡阶段,具备初步的自我意识和人际交往能力,对周围世界充满好奇,求知欲强。在道德认知方面,学生对基本道德规范有初步了解,但理解尚浅,缺乏深入体验和实践。在社会常识方面,学生对家庭、学校和周边环境有一定认识,但对更广阔的社会生活了解有限。学习习惯和学习方法仍在形成,自主学习和合作探究能力需进一步提升。
三、教材分析
本册教材共分为四个单元,内容贴近学生生活,以主题活动形式呈现,图文并茂,形式多样,趣味性和实践性强。
1. 第一单元“我和我的同伴”:引导学生认识自我独特性,学会欣赏他人,培养诚实品质和与同学相处能力。
2. 第二单元“我在这里长大”:让学生了解家乡,增进感情,培养对社区和邻里的责任感。
3. 第三单元“我们的公共生活”:聚焦公共生活中的规则和文明行为,培养学生的公共意识和社会责任感。
4. 第四单元“多样的交通和通信”:介绍交通和通信的发展,使学生了解其生活重要性,培养现代生活意识。
四、教学目标
1. 知识与技能目标:了解个人与社会的关系,掌握基本道德和法律知识,认识交通和通信等社会现象。学会观察、思考、分析问题,提高信息收集和处理能力,培养语言表达和沟通能力。
2. 过程与方法:通过课堂讨论、角色扮演、小组合作等活动,培养合作探究能力和创新思维,引导学生在生活中体验道德与法治内涵,提高实践能力和解决问题能力。
3. 情感态度与价值观目标:培养积极向上的人生态度,增强对家庭、家乡和社会的热爱,树立社会责任感和正义感,引导学生形成正确自我认知,培养良好的人际交往能力和社会适应能力,成为有爱心、有责任感、有规则意识的合格公民。
五、教学重难点
1. 教学重点:引导学生形成正确自我认知,培养良好的人际交往能力和社会适应能力;理解并遵守公共生活规则,增强法治意识;了解家乡自然风光、人文特色,激发热爱与自豪感;认识交通和通信的重要作用,培养现代生活意识。
2. 教学难点:将抽象道德和法治观念转化为学生实际行动,使其在复杂社会中做出正确价值判断和行为选择;培养自主学习能力和创新思维,深入理解教材并应用于实际生活;引导学生感受爱心的温暖与力量,学会关爱他人,培养社会责任感。
六、教学方法
1. 教法指导:情境教学法——创设生动有趣的生活情境,让学生在情境中体验和感悟,增强情感共鸣;案例教学法——通过具体案例分析,引导思考和讨论,培养分析问题和解决问题能力;活动教学法——组织角色扮演、小组讨论、游戏竞赛等课堂活动,激发学习兴趣和参与热情;多媒体教学法——运用图片、视频、音频等多媒体资源,丰富教学内容,提高直观性和趣味性。
2. 学法研究:自主学习法——鼓励学生自主学习,通过阅读教材、查阅资料、自主探究获取知识,培养自主学习能力;合作学习法——组织小组合作探究,在合作中学习和交流,培养团队合作精神和沟通能力;实践学习法——参与社会实践活动,将知识应用于实际生活,提高实践能力和问题解决能力;反思学习法——引导学生反思学习过程和结果,总结经验教训,不断调整学习方法和策略,提高学习效果。
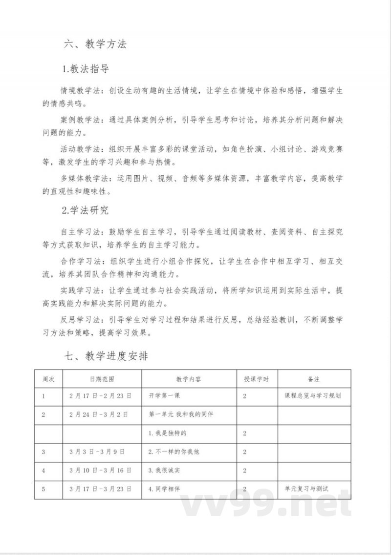
七、教学进度安排
说明:本文档为学习资料,仅供教学与自学使用,资源免费下载,不含任何诱导下载或捆绑程序。
小提示:上面此文档内容仅展示完整文档里的部分内容, 若需要下载完整文档请 点击免费下载完整文档。




