1.照样子,将左侧内容抄写在右侧,要求布局合理,字要写得端正匀称。(4分)悠悠社团情,寸寸文化意让我们怀瑞炙热之心:共同演绎社团文化的精彩!
2.认真拼读,准确书写。(7分)童年总是让人难忘一一在明晃晃的阳光下,我们为运动员们大声喊叫(校的植物园里,我们捉麻雀),摘樱桃(习之余,我们一起为班级活动出谋划策);在繁忙中,在学业中……在童年的画卷上,我们随意地涂抹各种色彩,留下一幅幅最纯真美好的画面。
3.下面词语的读音全部正确的是哪一项?(A.翎毛(ling m?o) B.提供(ti gong)C.擦乱liaoludn)D.跨(chou chu)
珠钗(zhu chai)进裂(beng liè)旖旅(yi ni)郑重(zhén zhòng)渺小(miǎo xiǎo)镌刻(juān kè)放肆(fàng sì)。
4.下面是从字典中查到的“ni”字,填入下面的句子中恰当的是哪一项?(A.转动一部分。B.猫因袭,拘泥,成为连接世界的纽带。)
5. 下面描写的人物中,哪个不可能出现在四大名著话剧表演中?(A.一双丹凤三角眼,两弯柳叶吊梢眉,身量苗条,体格风骚。B.身长八尺,豹头环眼,燕额虎须,声若巨雷,势如奔马。)
6.下面的句子中,有语病的是哪一项?(A.妖怪!竟敢伤害俺师父,看俺老孙怎么治你!B.雾这么大,曹操估计一定不敢派兵出来。C.酒家,快快来给我倒酒,害怕我赊账不成?D.好奇怪,这人像是在哪里见过,竟然如此眼熟!)
7.给古诗《村晚》配乐,下面的感情基调最适合的是哪一项?(A.激情澎湃 B.悠扬惬意 C.悲伤哀愁)
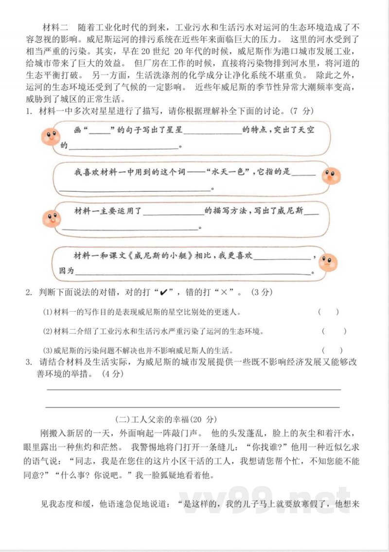
8. 下图所刻的三个印章依次对应的字体是哪一项?(B.行草小篆楷书 A.小篆楷书行草 C.小篆行草楷书 D.楷书行草小篆)
9.《红楼梦》中,薛宝钗入贾府时正值豆蔻年华,贾母比宝钗大六十岁左右。贾母当时的年龄在古代可以说是年逾(A.不惑 B.花甲 C.期颐 D.古稀)
10.越越参加社团活动节时发出了下面的感慨,你也有过类似的体验吧!写一写。
说明:本文档为学习资料,仅供教学与自学使用,资源免费下载,不含任何诱导下载或捆绑程序。
小提示:上面此文档内容仅展示完整文档里的部分内容, 若需要下载完整文档请 点击免费下载完整文档。




