1. 有一圆柱形材料,体积约是3.6立方米,每立方米材料约重0.8千克,这个圆柱形材料约重2.88千克。把这个圆柱形材料削成最大的圆锥,重量减少了0.8千克。
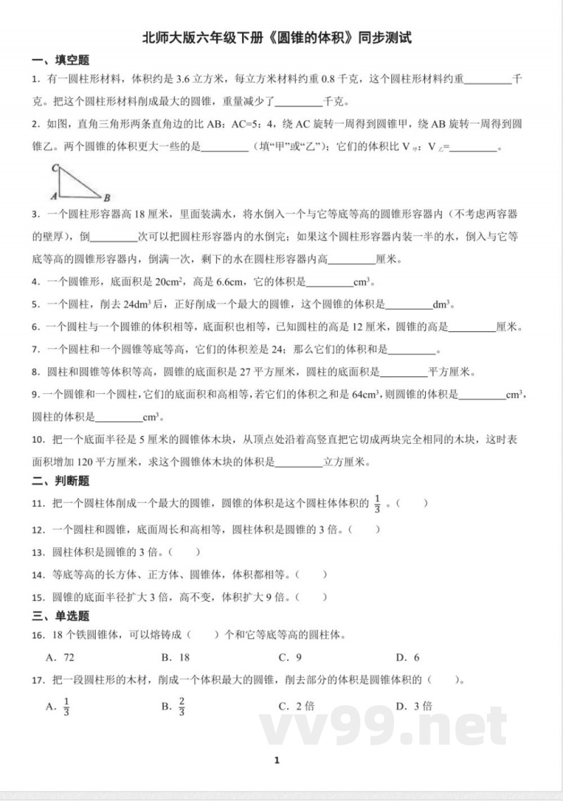
2. 如图,直角三角形两条直角边的比AB:AC=5:4,绕AC旋转一周得到圆锥甲,绕AB旋转一周得到圆锥乙。两个圆锥的体积更大一些的是(填“甲”或“乙”);它们的体积比V甲:V乙=3:4。
3. 一个圆柱形容器高18厘米,里面装满水,将水倒入一个与它等底等高的圆锥形容器内(不考虑两容器的壁厚),倒完一次可以把圆柱形容器内的水倒完;如果这个圆柱形容器内装一半的水,倒入与它等底等高的圆锥形容器内,倒满一次,剩下的水在圆柱形容器内高4厘米。
4. 一个圆锥形,底面积是20cm²,高是6.6cm,它的体积是132cm³。
5. 一个圆柱,削去24dm³后,正好削成一个最大的圆锥,这个圆锥的体积是12dm³。
6. 一个圆柱与一个圆锥的体积相等,底面积也相等,已知圆柱的高是12厘米,圆锥的高是8厘米。
7. 一个圆柱和一个圆锥等底等高,它们的体积差是24cm³;那么它们的体积和是48cm³。
8. 圆柱和圆锥等体积等高,圆锥的底面积是27平方厘米,圆柱的底面积是54平方厘米。
9. 一个圆锥和一个圆柱,它们的底面积和高相等,若它们的体积之和是64cm³,则圆锥的体积是42.67cm³,圆柱的体积是21.33cm³。
10. 把一个底面半径是5厘米的圆锥体木块,从顶点处沿着高竖直把它切成两块完全相同的木块,这时表面积增加120平方厘米,求这个圆锥体木块的体积是150cm³。
二、判断题
11. 把一个圆柱体削成一个最大的圆锥,圆锥的体积是这个圆柱体体积的三分之一。
12. 一个圆柱和圆锥,底面周长和高相等,圆柱体积是圆锥的3倍。
13. 圆柱体积是圆锥的3倍。
14. 等底等高的长方体、正方体、圆锥体,体积都相等。
15. 圆锥的底面半径扩大3倍,高不变,体积扩大9倍。
三、单选题
16. 18个铁圆锥体,可以熔铸成()个和它等底等高的圆柱体。A. 72 B.18 C. 9 D. 6
17. 把一段圆柱形的木材,削成一个体积最大的圆锥,削去部分的体积是圆锥体积的两倍。
18. 把一个圆柱制成一个最大的圆锥,削去部分的体积是圆柱体积的两倍。
19. 一个圆柱和一个圆锥的体积相等,高也相等。若圆柱的底面积是6.28平方厘米,则圆锥的底面积是3.14平方厘米。
20. 下面说法正确的是:A. 0是正数,但不是负数。B. 4条裤子和3件上衣共有7种搭配方法。C. 圆柱和圆锥的底面积和体积相等,圆锥的高是圆柱高的三分之一。D. a的等于b的,ab均不为零,那么a>b。
四、计算题
21. 求圆锥的体积。(1)底面积40平方分米,高6分米。(2)底面直径6厘米,高5厘米
22. 计算下面各圆锥的体积。(1)底面周长9.42m,高是1.8m。(2)底面直径是6dm,高是6dm。
23. 求下图圆锥的体积。
24. 一个圆锥形沙堆,底面半径是2米,高是1.8米,每立方米沙重1.5吨。这堆沙重多少吨?
25. 在一个从里面量底面半径4厘米、高18厘米的圆柱形玻璃缸中,放入一个圆锥形铁块,铁块底面半径3厘米、高8厘米。注水将铁块全部淹没,当铁块取出后,水面下降了多少厘米?
26. 在一个直径是20厘米的圆柱形容器里,放入一个底面半径3厘米的圆锥形铁块,全部浸没在水中,这时水面上升0.3厘米。圆锥形铁块的高是多少厘米?
说明:本文档为学习资料,仅供教学与自学使用,资源免费下载,不含任何诱导下载或捆绑程序。
小提示:上面此文档内容仅展示完整文档里的部分内容, 若需要下载完整文档请 点击免费下载完整文档。




