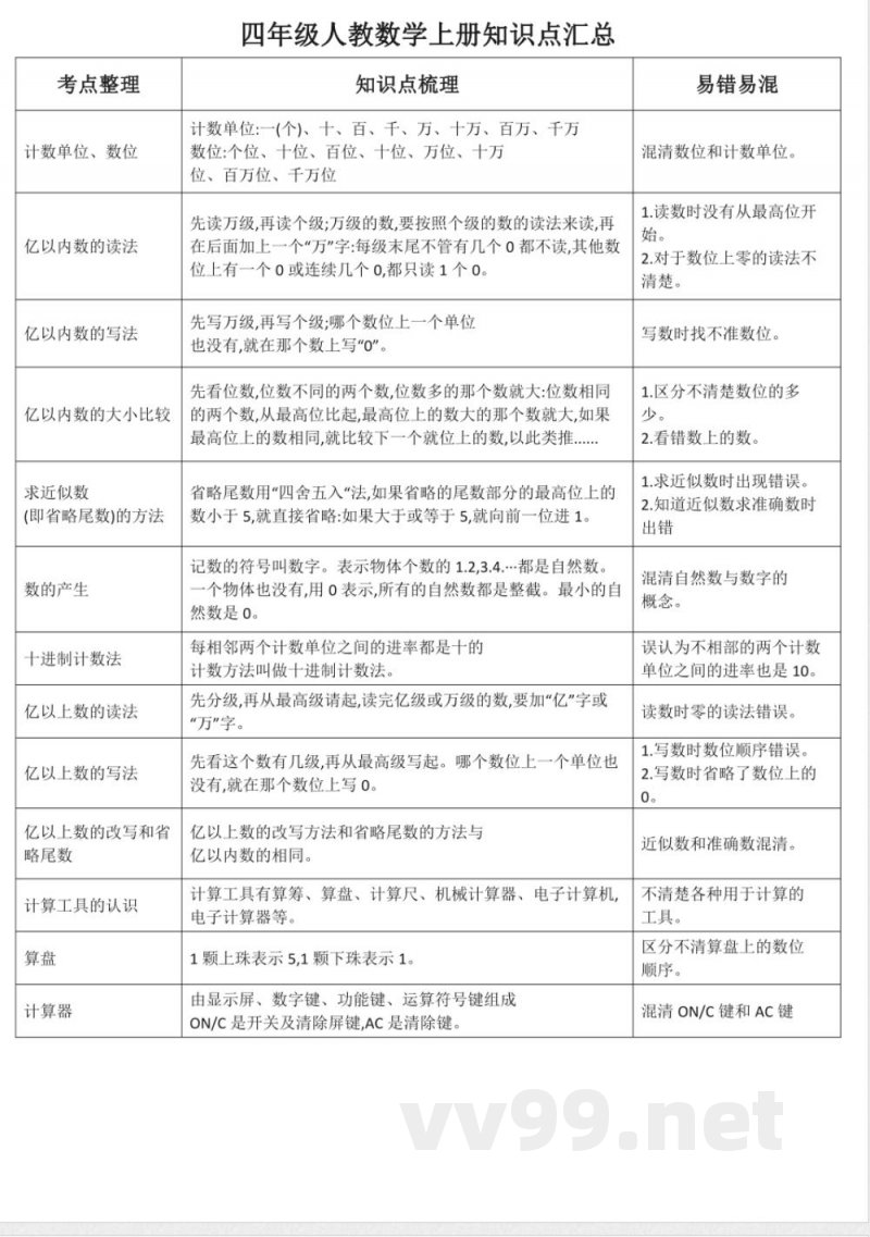
数位包括:个位、十位、百位、千位、万位、十万位、百万位、千万位。
读亿以内的数时,先读万级,再读个级。万级的数按个级的读法来读,后面加“万”字。每级末尾有几个0都不读;其他数位上有一个或连续几个0,只读一个0。
写亿以内的数时,先写万级,再写个级。哪个数位上一个单位也没有,就在那个数位上写0。
比较数的大小时,先看位数。位数不同,位数多的数大;位数相同,从最高位起依次比较。
求近似数用“四舍五入”法:省略部分的最高位小于5,就直接省略;大于或等于5,就向前一位进1。
自然数表示物体的个数,从1、2、3……开始,一个物体也没有用0表示,最小的自然数是0。所有自然数都是整数。
十进制计数法的特点是:每相邻两个计数单位之间的进率都是10。
读亿以上的数时,先分级,再从最高级读起。读完亿级或万级要加“亿”字或“万”字。亿以上数的写法和省略尾数的方法与亿以内相同。
常见的计算工具有算筹、算盘、计算尺、机械计算器、电子计算机和电子计算器。算盘中一颗上珠表示5,一颗下珠表示1。计算器由显示屏、数字键、功能键和运算符号键组成,ON/C是开关及清除键,AC是清除键。
常见易错点包括:数位和计数单位混淆;读数时没有从最高位开始;不清楚数位上零的读法;写数时找不准数位;求近似数时出错;自然数与数字概念混淆;误认为不相邻的计数单位之间进率也是10;以及写数时省略数位等问题。
小提示:上面此文档内容仅展示完整文档里的部分内容, 若需要下载完整文档请 点击免费下载完整文档 。
