第一单元 大数的认识
1、10个一千是一万,10个一万是十万,10个十万是一百万,10个一百万是一千万。
2、10个一千万是一亿,10个一亿是十亿,10个十亿是一百亿,10个一百亿是一千亿。
3、按照我国的计数习惯,从右边起,每四个数位是一级。
4、个位、十位、百位、千位、万位是数位,一(个)、十、百、千、万是计数单位。从右往左每四个数位分一级,数级包括个级、万级、亿级。
5、每相邻两个计数单位之间的进率都是10的计数方法叫做十进制计数法。
6、表示物体个数的1,2,3,……都是自然数。没有物体时用0表示,0也是自然数。最小的自然数是0,没有最大的自然数,自然数的个数是无限的。
7、读数时只在每一级的末尾加“万”或“亿”;每级末尾的0不读,其它数位有一个0或几个0,都只读一个“零”。
8、写数时,万级和亿级上的数按照个级的方法来写,哪一位不够用0补足。
9、改写和省略:去掉末尾四个0,将数写成用万作单位的数,如450000=45万;去掉末尾八个0,将数写成用亿作单位的数,如200000000=2亿。省略用“四舍五入”法,如54340≈5万,720023000≈7亿。改写不改变数的大小,用“=”连接;省略改变数的大小,用“≈”连接。
计算工具的认识
算盘是我国古代发明并沿用至今的计算工具,上珠代表5,下珠代表1。计算器上常见按键有ON/C开机及清除键、OFF关机键、AC清除键、CE清除键。
第二单元 公顷和平方千米
长度单位:千米、米、分米、厘米。进率:1千米=1000米,1米=10分米=100厘米。
面积单位:平方千米、公顷、平方米、平方分米、平方厘米。进率:1平方千米=100公顷=1000000平方米,1公顷=10000平方米,1平方米=100平方分米。
低级单位化高级单位要除以进率,高级单位化低级单位要乘以进率。
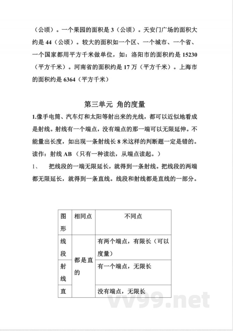
带面积单位时,先考虑面积的大小,再看括号前面的数。如一个足球场的面积大约是1公顷,一个果园的面积是3公顷,天安门广场的面积大约是44公顷。较大的面积如一个区、城市、省、国家一般用平方千米作单位,如洛阳市面积约15230平方千米,河南省面积约17万平方千米。
说明:本文档为学习资料,仅供教学与自学使用,资源免费下载,不含任何诱导下载或捆绑程序。
小提示:上面此文档内容仅展示完整文档里的部分内容, 若需要下载完整文档请 点击免费下载完整文档。




