2、负数:小于0的数叫负数(不包括0),数轴上0左边的数叫负数。若一个数小于0,则称它是负数。负数包括负整数、负分数和负小数。负数的写法:数字前面加负号“−”,不可省略,例如:-2,-5.33,-45,-2/5。
3、正数:大于0的数叫正数(不包括0),数轴上0右边的数叫正数。正数包括正整数、正分数和正小数。正数的写法:数字前面可以加正号“+”,也可以省略,例如:+2,5.33,+45,2/5。
4、0既不是正数,也不是负数,它是正、负数的分界线。负数都小于0,正数都大于0。
5、数轴:数轴上左边的数小于右边的数,负数在左,正数在右。
6、比较两数的大小:①利用数轴,左边<右边;②利用正负数含义,正数之间数字大的大,数字小的小;负数之间数字大的反而小,数字小的反而大。例如:1/3>1/6,-1/3<-1/6。
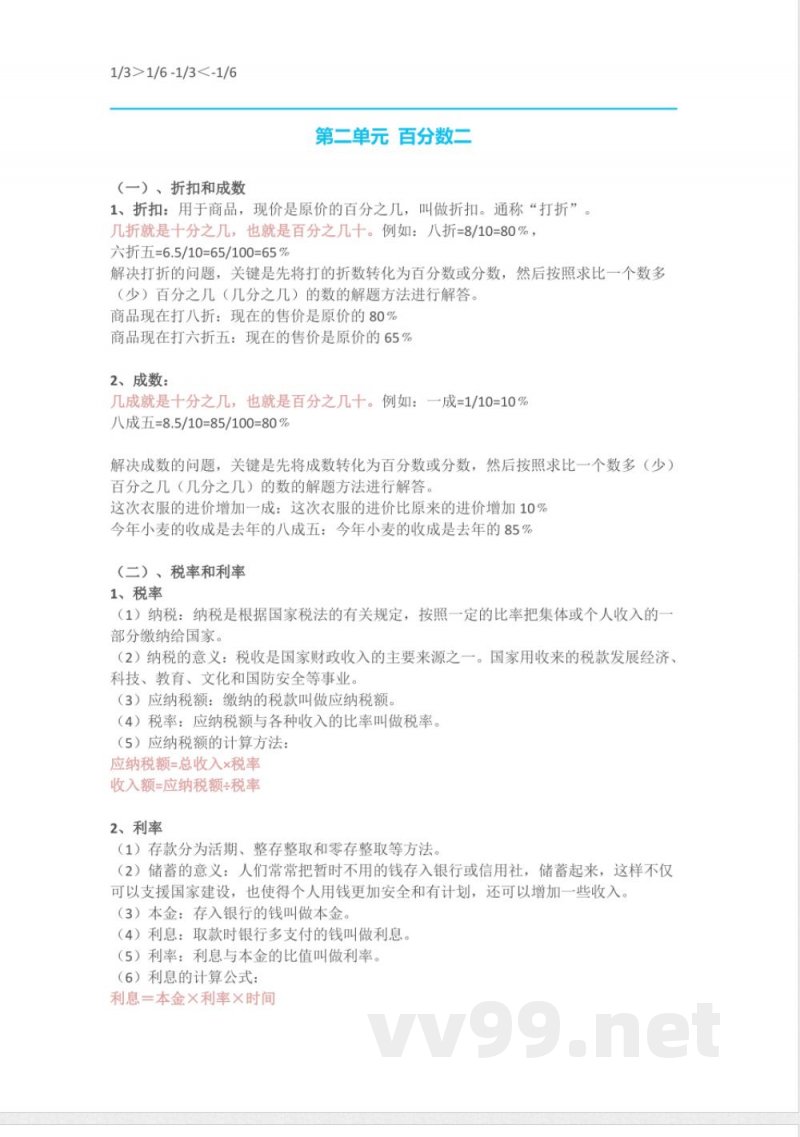
(一)折扣和成数
1、折扣:用于商品,现价是原价的百分之几,叫折扣,通称“打折”。几折就是十分之几,也就是百分之几十。例如:八折=8/10=80%,六折五=6.5/10=65%。解决打折问题,先将折数转化为百分数或分数,然后按照求比一个数多(少)百分之几的方法计算。
2、成数:几成就是十分之几,也就是百分之几十。例如:一成=1/10=10%,八成五=8.5/10=85%。解决成数问题,先将成数转化为百分数或分数,再按照求比一个数多(少)百分之几的方法计算。例如:衣服进价增加一成,进价比原价增加10%;今年小麦收成是去年的八成五,即85%。
(二)税率和利率
1、税率:纳税是根据国家税法,将收入的一部分缴纳给国家。税收是国家财政收入的主要来源之一,用于经济、科技、教育、文化和国防等事业。应纳税额=总收入×税率。
2、利率:存款分活期、整存整取和零存整取等。储蓄可支援国家建设,也让个人资金更安全。本金是存入银行的钱,利息是银行支付的额外金额。利率=利息/本金。利息=本金×利率×时间。若需缴纳利息税,则税后利息=本金×利率×时间×(1-利息税率)。
购物策略:根据实际情况选择合理估算策略,对常见优惠进行分析比较,选择最优惠方案。
说明:本文档为学习资料,仅供教学与自学使用,资源免费下载,不含任何诱导下载或捆绑程序。
小提示:上面此文档内容仅展示完整文档里的部分内容, 若需要下载完整文档请 点击免费下载完整文档。




