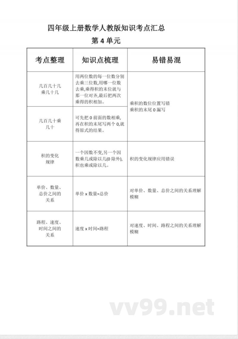
考点包括:几百几十几乘几十几,几百几十乘几十的计算方法,以及积的变化规律。
单价、数量、总价之间的关系:单价×数量=总价。
路程、速度、时间之间的关系:速度×时间=路程。
用两位数的每一位数分别去乘三位数,用哪一位数去乘,乘得的积的末位就与那一位对齐,然后把两次乘得的积相加。
可以先把0前面的数相乘,再在积的末尾写两个0,就能得到原式的结果。
一个因数不变,另一个因数乘几或除以几(0除外),积也相应乘或除以几。
易错点包括:乘积的数位位置写错、乘积的末尾0漏写、积的变化规律应用错误,对单价数量总价的关系以及速度时间路程的关系理解模糊。
说明:本文档为学习资料,仅供教学与自学使用,资源免费下载,不含任何诱导下载或捆绑程序。
小提示:上面此文档内容仅展示完整文档里的部分内容, 若需要下载完整文档请 点击免费下载完整文档。
