第一单元 生物与环境
种子发芽实验
1. 许多植物的新生命是从种子发芽开始的,种子的发芽需要一定的条件。
2. 对比实验时只能改变一个条件,必须保持其他条件相同。
3. 对于种子发芽所需的条件,我们可以从阳光、空气、水分、土壤和温度等方面进行研究。
4. 研究绿豆种子发芽是否需要土壤的实验时,使其中一组有土壤,另一组没有土壤,其他条件包括水、阳光、空气、温度等都要相同。
5. 研究绿豆种子发芽需要的条件时,用至少3粒种子做实验,是为了避免种子自身不能萌发的可能性,减少偶然性的发生,确保实验更严谨。
6. 研究绿豆种子发芽需要的条件时,至少要有两个小组同时进行,确保科学实验的可重复性。
比较种子发芽实验
1. 绿豆种子的发芽不需要土壤。
2. 研究绿豆种子发芽与温度的关系时:一组放在冰箱内,另一组放在常温下,保持其他条件相同,实验结果表明绿豆种子发芽需要适宜的温度。
3. 研究绿豆种子发芽与阳光的关系时,一组用包着黑纸的杯子盖住,另一组用透明的杯子盖住,放在同一个地方,保持其他条件相同,实验结果表明绿豆种子发芽不需要阳光。
4. 绿豆种子的发芽需要充足的水分、空气和适宜的温度。
知识要点:本单元主要考察生物的基本特征,生物与环境的相互作用以及保护环境的意义。
绿豆苗的生长
1. 植物的生长需要合适的环境条件。当环境改变时,植物具有一定的适应能力。
2. 植物的叶可以进行光合作用。在光照的条件下,植物吸收空气中的二氧化碳和水分,在绿色叶片中制造养料,并释放出氧气。
3. 阳光下的绿豆苗茎更粗壮、矮小,呈紫色或绿色,叶片呈绿色,看上去更健康;黑暗中的绿豆苗茎细长,呈白色或泛黄,叶片是黄色的,看上去处于病态。
4. 绿豆苗的健康生长需要阳光、空气、水、适宜的温度、肥料等。
5. 生物的形态和生活习性与它们的生活环境是相适应的。
6. 香樟树生长在热带亚热带,那里阳光充足、雨水多,所以叶子宽大;松树生长在温带地区,针形叶有利于减少水分蒸发;仙人掌原产于热带荒漠地区,叶退化成了刺,基部肥厚,能贮存大量的水分,适应干燥缺水的环境。
7. 植物能够适应不同环境,生长在各种不同环境中的植物表现出不同的形态特征。
8. 植物的茎具有向光生长的特性。
蚯蚓的选择实验
1. 蚯蚓喜欢生活在阴暗、潮湿的环境中。
2. 通过对比实验和模拟实验研究蚯蚓适宜的环境时,实验结果表明蚯蚓更喜欢阴暗潮湿的环境。
3. 动物与植物一样,也需要生长在特定环境中。当环境变化时,它们会适应环境的变化。
4. 青蛙的体色与周围环境相似,使它们不易被捕食者发现。企鹅和北极熊等动物生活在寒冷的环境中,因此它们有厚厚的皮毛帮助保暖。
5. 随着季节变化,青蛙和其他动物会做出适应环境的行为。
6. 丹顶鹤通过迁徙来适应气温变化,春季迁往繁殖地,秋季迁回温暖的南方过冬。
7. 迁徙和其他适应行为帮助动物更好地应对环境变化。
食物链和食物网
1. 生物的生存除了需要一定的自然条件外,它们还相互依赖,互相影响。
2. 食物是动物生存的必要条件,动物消耗食物以获得能量。
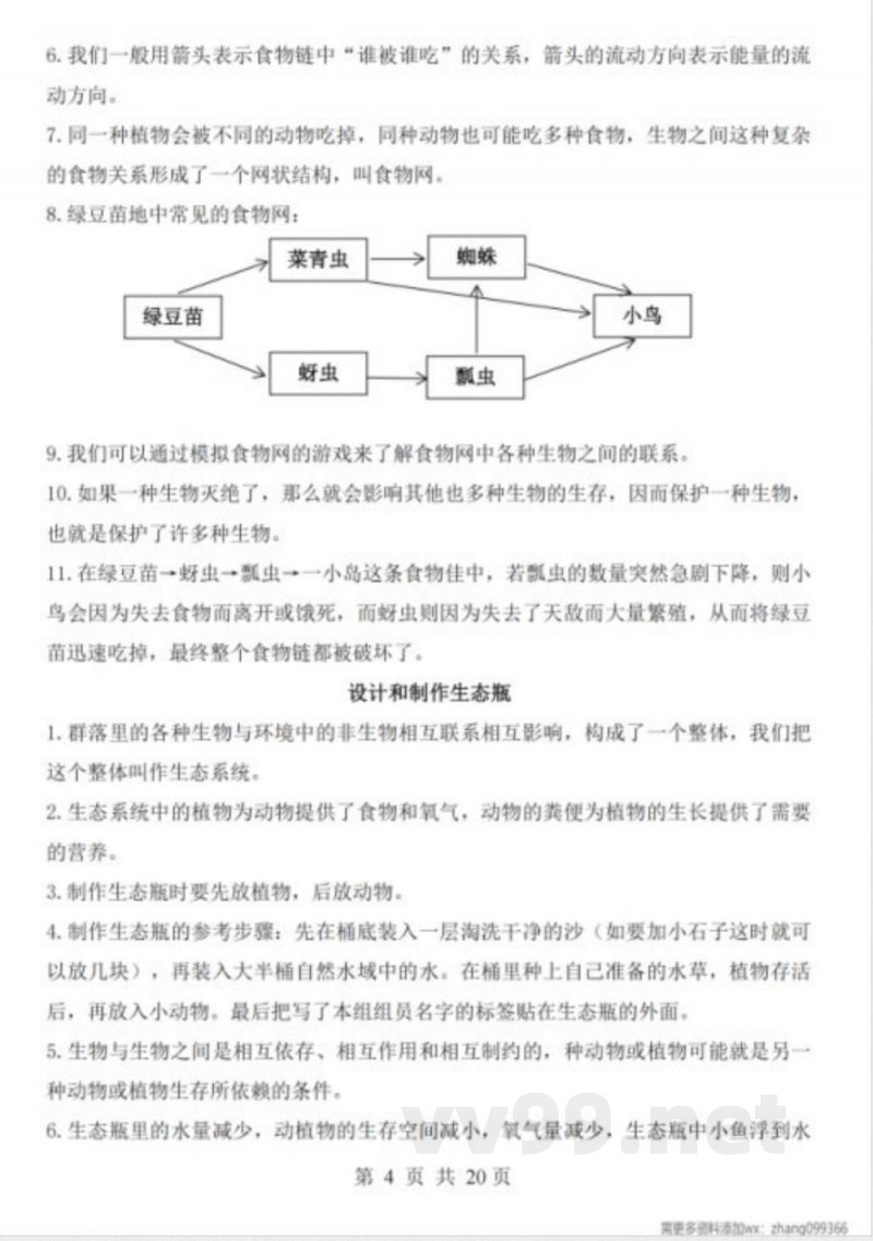
3. 生物之间的食物关系形成了“链条”状的联系,这就是食物链。
4. 绿豆苗地中常见的食物链包括:绿豆苗→蚜虫→鸟类;绿豆苗→蜗牛→鸟类等。
说明:本文档为学习资料,仅供教学与自学使用,资源免费下载,不含任何诱导下载或捆绑程序。
小提示:上面此文档内容仅展示完整文档里的部分内容, 若需要下载完整文档请 点击免费下载完整文档。




