全册精品知识梳理五年级下册科学全册精品知识点第一单元生物与环境
第1课 种子发芽实验
1. 许多植物的新生命是从种子发芽开始的。
2. 我们可以通过对比实验来验证种子发芽所必需的条件。在实验中只能改变一个条件,保证其他条件不变。
3. 实验:绿豆种子发芽和土壤的关系
(1) 准备两个玻璃杯。
(2) 在其中一个玻璃杯里铺上土壤,另一个不铺。
(3) 在两个玻璃杯里各放3粒绿豆。
(4) 定期给两个玻璃杯浇同样多的水。如果两组种子都发芽,说明土壤不是绿豆发芽必需的条件;如果有土壤组的种子发芽,而无土壤组的种子未发芽,说明土壤是绿豆发芽必需的条件。
4. 在实验中,设置两组进行对比,是为了通过对比实验效果来分析改变的因素对实验的影响。
5. 在实验中,每一个玻璃杯中至少放3粒种子,是为了减少实验的偶然性,使实验结论更准确。一粒种子可能因自身原因不能发芽,影响实验结果。
第2课 比较种子发芽实验
1. 在绿豆种子发芽和土壤的关系实验中,两组种子都发芽了,说明土壤不是绿豆种子发芽必需的条件。
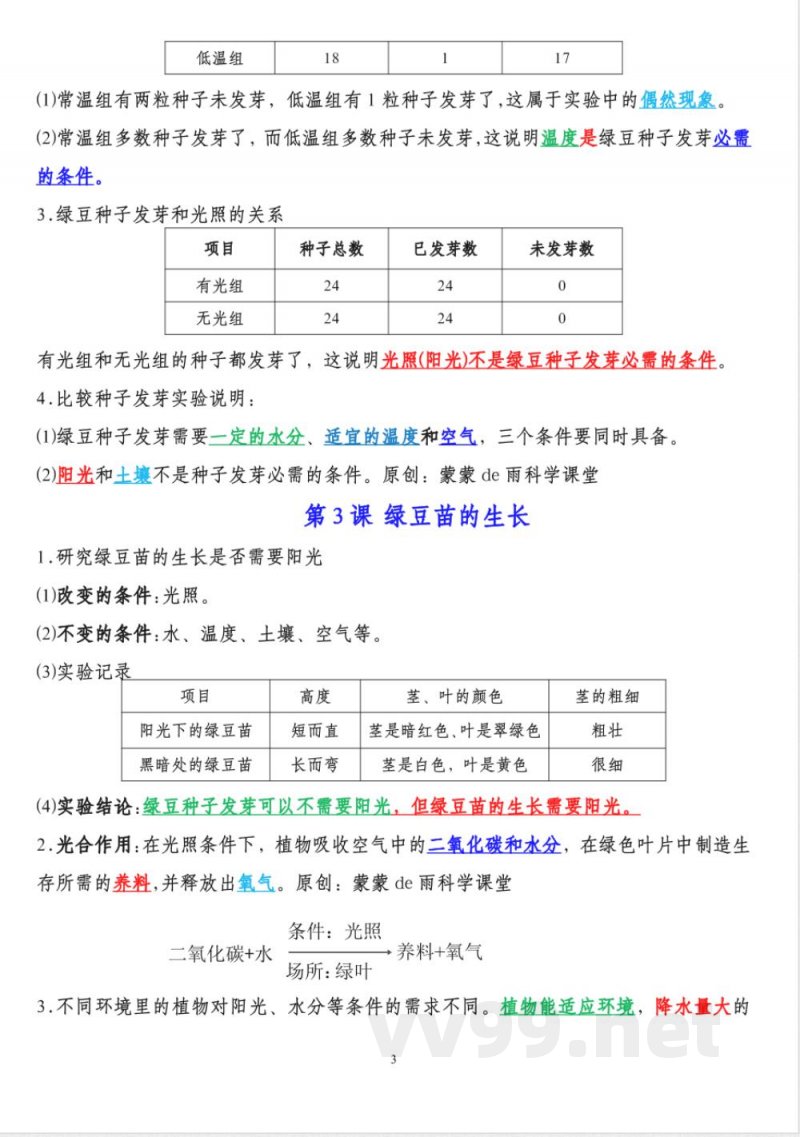
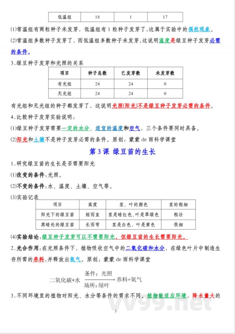
2. 绿豆种子发芽和温度的关系
常温组:种子总数18,已发芽数16,未发芽数2
低温组:种子总数18,已发芽数1,未发芽数7
(1) 常温组有两粒种子未发芽,低温组有一粒种子发芽了,这属于实验中的偶然现象。
(2) 常温组多数种子发芽了,而低温组多数种子未发芽,这说明温度是绿豆种子发芽必需的条件。
3. 绿豆种子发芽和光照的关系
有光组:种子总数24,已发芽数24,未发芽数0
无光组:种子总数24,已发芽数24,未发芽数0
有光组和无光组的种子都发芽了,这说明光照(阳光)不是绿豆种子发芽必需的条件。
4. 比较种子发芽实验说明:
(1) 绿豆种子发芽需要一定的水分、适宜的温度和空气,三个条件要同时具备。
(2) 阳光和土壤不是种子发芽必需的条件。
第3课 绿豆苗的生长
1. 研究绿豆苗的生长是否需要阳光
(1) 改变的条件:光照。
(2) 不变的条件:水、温度、土壤、空气等。
(3) 实验记录
项目:阳光下的绿豆苗,黑暗处的绿豆苗
高度:短而直,长而弯
茎、叶的颜色:茎是暗红色,叶是翠绿色
说明:本文档为学习资料,仅供教学与自学使用,资源免费下载,不含任何诱导下载或捆绑程序。
小提示:上面此文档内容仅展示完整文档里的部分内容, 若需要下载完整文档请 点击免费下载完整文档。




