四篇课文都渗透着责任意识和良好习惯的培养:《文具的家》让学生学会管理自己的文具;《一分钟》渗透时间意识,帮助学生学会管理时间;《动物王国开大会》让学生明白通知事情时要把重要内容说清楚、说完整;《小猴子下山》则培养做事的目标意识。
课文贴近学生生活,故事情节充满童趣,语言浅显易懂,文中丰富的插图能激发学生的阅读兴趣。
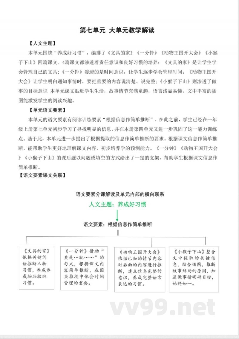
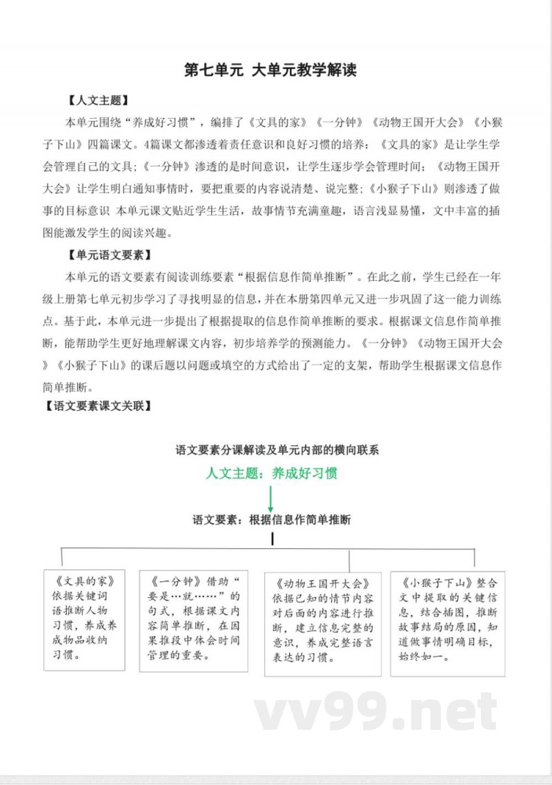
本单元语文要素包括阅读训练要素“根据信息作简单推断”。学生在之前的学习中已掌握寻找明显信息的能力,本单元进一步提出根据课文信息作简单推断的要求,帮助学生更好地理解课文内容,初步培养预测能力。《一分钟》《动物王国开大会》《小猴子下山》的课后题通过问题或填空的方式,帮助学生根据课文信息作简单推断。
语文要素与课文关联如下:
《文具的家》:依据关键词语推断人物习惯,养成物品收纳习惯。
《一分钟》:借助“要是……就……”句式,根据课文内容进行简单推断,体会时间管理的重要性。
《动物王国开大会》:依据已知情节推断后续内容,建立信息完整意识,养成完整语言表达习惯。
《小猴子下山》:整合文中提取的关键信息,结合插图,推断故事结局原因,明确做事目标,始终如一。
教学目标及课时安排:
《文具的家》:认识生字“具、铅”等及偏旁“皿”,会写“笔、知”等7个生字。通过组词积累“新书、平安”等词语。能正确、流利朗读课文,并说出“为了不再丢文具,贝贝是怎么做的”。初步养成爱护文具的习惯。
《一分钟》:认识生字“钟、迟”等,读准多音字“背”,会写“灯、车”等生字。能正确、流利朗读课文。借助“要是……就……”句式,根据课文内容进行简单推断。联系生活,知道一分钟可以做些什么,懂得时间的重要性,初步学会管理时间。
说明:本文档为学习资料,仅供教学与自学使用,资源免费下载,不含任何诱导下载或捆绑程序。
小提示:上面此文档内容仅展示完整文档里的部分内容, 若需要下载完整文档请 点击免费下载完整文档。


