姓名: 等级:
学习目标
1. 认识“饭、饱”等8个生字,会写“足、冰”等字,理解生字含义,掌握生字的读音、字形。
2. 能正确区分并运用“青一清”“在一再”等同音字,提升汉字运用能力。
3. 积累与身体部位有关的偏旁及对应汉字,丰富词汇量。
4. 背诵积累三则歇后语,感受语言的趣味性。
(二) 思维发展与提高
通过对形声字规律、同音字辨析和偏旁表意的学习,培养学生的观察力、归纳总结能力和逻辑思维能力。
(三) 审美鉴赏与创造
体会歇后语的独特魅力和汉字偏旁表意的精妙,感受汉语言文字的丰富美感和趣味性。
(四) 文化传承与理解
了解汉字的造字规律和传统文化中的歇后语,增强对中华优秀传统文化的认同感和自豪感,传承汉语言文化。
课文解读
(一) 识字加油站
以儿歌形式呈现一组形声字,如“有饭能吃饱,有水把茶泡”,通过相同声旁加不同形旁构成新字,展现形声字特点,帮助学生理解形旁表意作用。
(二) 字词句运用
区分“青一清”“在一再”,通过语境填空明确同音字在不同语境中的正确用法,如“远处有(青)山,近处有(清)泉”。
展示与身体部位有关的偏旁及汉字,如口字旁(吃、叫、吹、唱)、提手旁(抱、拨、捉、拍)、足字旁(跑、跳、踢、踩),引导学生发现偏旁与字义的联系,拓展识字量。
比赛中从字典查找“溪、解、准、楼、伯”等字,培养使用工具书能力。
(三) 日积月累
积累“芝麻开花——节节高”“竹篮打水——一场空”“十五个吊桶打水——上八下”三则歇后语,感受歇后语生动形象、诙谐有趣特点。
拓展资料
形声字知识拓展:介绍形声字定义、分类(左形右声、右形左声等),列举更多形声字示例,帮助深入理解形声字规律。
同音字辨析资料:整理更多常见同音字,通过对比组词、造句等方式,加深理解和运用。
身体部位偏旁的汉字汇总:提供更多与身体部位有关的偏旁汉字,如目字旁(看、静)、月字旁(肚、腿、腰),丰富识字量。
歇后语讲解与拓展:解释三则歇后语来源和含义,分享更多有趣歇后语,如“八仙过海——各显神通”“泥菩萨过河——自身难保”,激发对传统文化兴趣。
小试牛刀
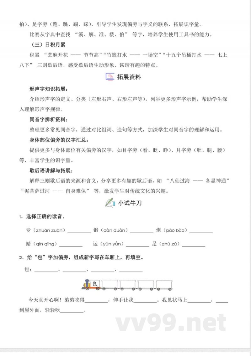
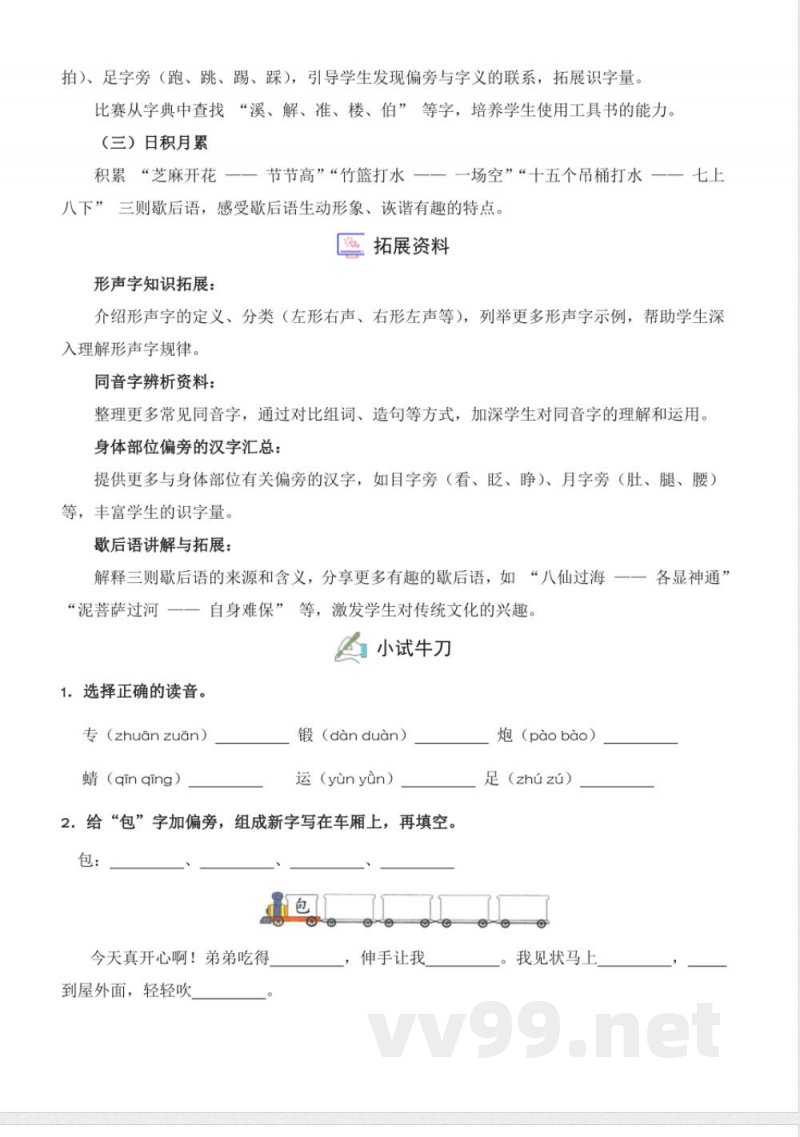
1. 选择正确读音:专(zhuan/zuan)、蜻(qin/qing)、锻(dan/du) 、运(yun)。
2. 给“包”字加偏旁,组成新字写在车厢上,并完成填空:包今天真开心啊!弟弟吃得到屋外面,轻轻吹,伸手让我拍。
3. 写出带有口字旁、足字旁等偏旁的字,并完成练习。
说明:本文档为学习资料,仅供教学与自学使用,资源免费下载,不含任何诱导下载或捆绑程序。
小提示:上面此文档内容仅展示完整文档里的部分内容, 若需要下载完整文档请 点击免费下载完整文档。




