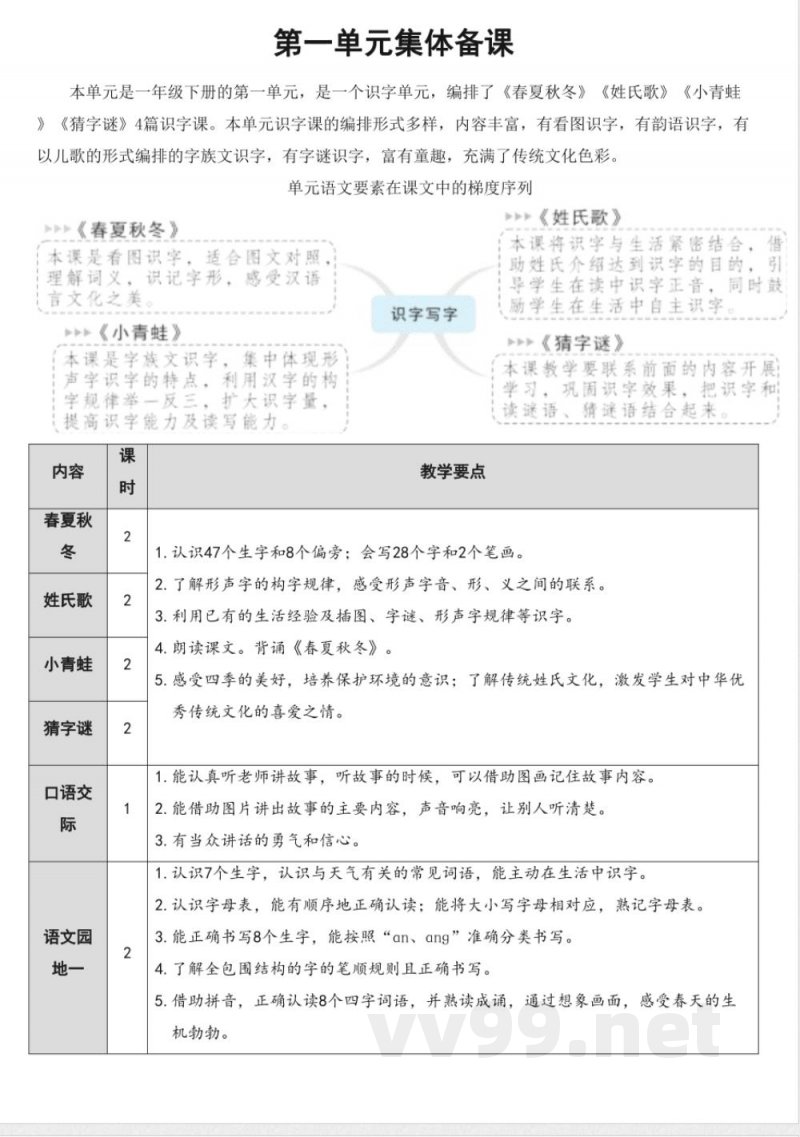
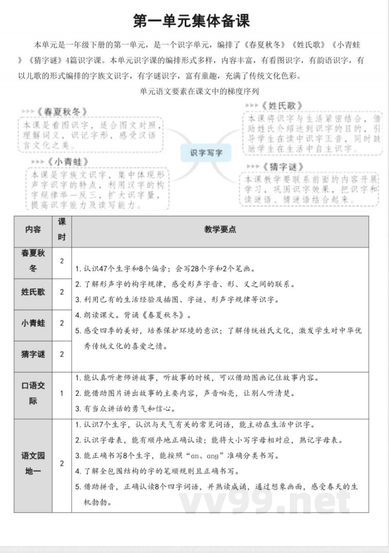
本课是看图识字,适合图文对照,理解词义,识记字形,感受汉语言文化之美
→《小青蛙》本课是字族文识字,集中体现形声字识字的特点,利用汉字的构字规律举一反三,扩大识字量,提高识字能力及读写能力。
内容春夏秋冬姓氏歌小青蛙猜字谜口语交
际语文园地—课时识字写字教学要点《姓氏歌》
本课将识字与生活紧密结合,借助姓氏介绍达到识字的目的,引导学生在读中识字正音,同时鼓励学生在生活中自主识字
《猜字谜》本课教学要联系前面的内容开展学习,巩固识字效果,把识字和读谜语、猜递语结合起来
1.认识47个生字和8个偏旁:会写28个字和2个笔画。2.了解形声字的构字规律,感受形声字音、形、义之间的联系。3.利用已有的生活经验及插图、字谜、形声字规律等识字。4.朗读课文。背诵《春夏秋冬》。5.感受四季的美好,培养保护环境的意识;了解传统姓氏文化,激发学生对中华优秀传统文化的喜爱之情。
1.能认真听老师讲故事,听故事的时候,可以借助图画记住故事内容。2.能借助图片讲出故事的主要内容,声音响亮,让别人听清楚。3.有当众讲话的勇气和信心。
1.认识7个生字,认识与天气有关的常见词语,能主动在生活中识字。2.认识字母表,能有顺序地正确认读;能将大小写字母相对应,熟记字母表。3.能正确书写8个生字,能按照“an、ang”准确分类书写。4.了解全包围结构的字的笔顺规则且正确书写。5.借助拼音,正确认读8个四字词语,并熟读成诵,通过想象画面,感受春天的生机勃勃。
快乐读书吧6.和大人一起分角色读一读《谁和谁好》,感受阅读的快乐。1.对童谣和儿歌产生兴趣,喜欢读童谣和儿歌类的书籍。2.乐于展示自己的阅读成果,愿意和小伙伴分享阅读感受和书籍。>教学目标
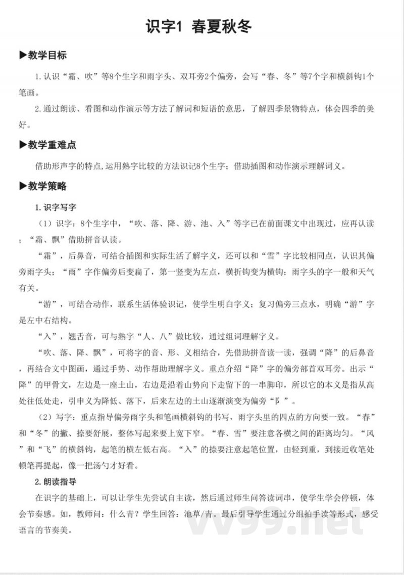
识字1春夏秋冬1.认识“霜、吹”等8个生字和雨字头、双耳旁2个偏旁,会写“春、冬”等7个字和横斜钩1个笔画。
2.通过朗读、看图和动作演示等方法了解词和短语的意思,了解四季景物特点,体会四季的美好。
教学重难点借助形声字的特点,运用熟字比较的方法识记8个生字;借助插图和动作演示理解词义。教学策略
1.识字写字(1)识字:8个生字中,“吹、落、降、游、池、入”等字已在前面课文中出现过,应再认读;“霜、飘”借助拼音认读。
“霜”,后鼻音,可结合插图和实际生活了解字义,还可以和“雪”字比较相同点,认识其偏旁雨字头;“雨”字作偏旁后变扁了,第一竖变为左点,横折钩变为横钩;雨字头的字一般和天气有关。
“游”,可结合动作,联系生活体验识记,使学生明白字义;复习偏旁三点水,明确“游”字是左中右结构。
“入”,翘舌音,可与熟字“人、八”做比较,通过组词理解字义。“吹、落、降、飘”,可将字的音、形、义相结合,先借助拼音读一读,强调“降”的后鼻音,再结合文中图画,通过手势、动作帮助理解字义。重点介绍“降”字的偏旁部首双耳旁。出示“降”的甲骨文,左边是一座土山,右边是沿着山势向下走留下的一串脚印,所以它的本义是指从高处往低处走,引申义为降低、落下,后来左边的土山逐渐演变为偏旁“阝”。(2)写字:重点指导偏旁雨字头和笔画横斜钩的书写,雨字头里的四点的方向要一致。“春”和“冬”的撇、擦要舒展,整体写起来要上宽下窄。“春、雪”要注意各横之间的距离均匀。“风”和“飞”的横斜钩,起笔的横左低右高。“入”的擦要注意起笔位置,由轻到重,到接近收笔处顿笔再提起,像一把汤勺才好看。2.朗读指导
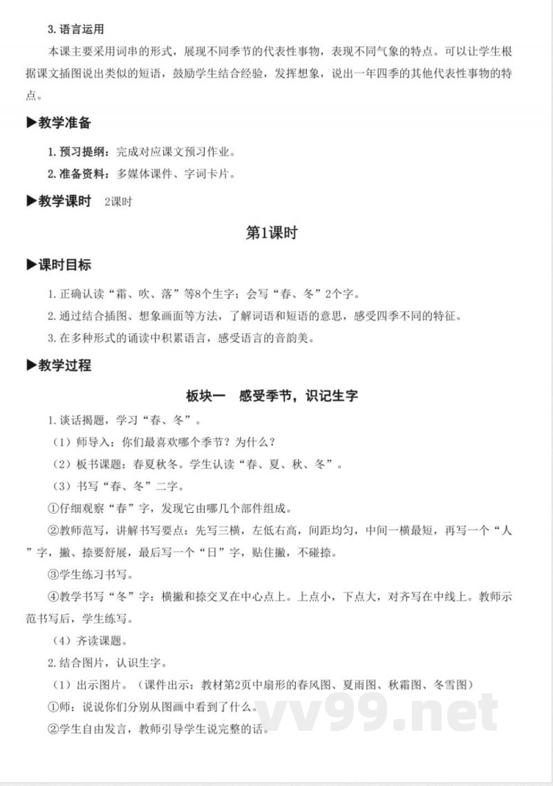
在识字的基础上,可以让学生先尝试自主读,然后通过师生问答读词串,使学生学会停顿,体会节奏感。如,教师问:什么青?学生回答:池草/青。最后引导学生通过分组拍手读等形式,感受语言的节奏美。
3.语言运用本课主要采用词串的形式,展现不同季节的代表性事物,表现不同气象的特点。可以让学生根据课文插图说出类似的短语,鼓励学生结合经验,发挥想象,说出一年四季的其他代表性事物的特点。
小提示:上面此文档内容仅展示完整文档里的部分内容, 若需要下载完整文档请 点击免费下载完整文档 。




