中文

位置: 唯久文档> 小学数学> 西师大版> 五年级上册

《3.13 比较问题》大单元教学设计 西师大版数学五年级上册

本网站 发布时间:2025-12-30 17:42:02

基本信息

  • 文档名称:

    《3.13 比较问题》大单元教学设计 西师大版数学五年级上册
  • 教材学段:

    小学数学
  • 教材版本:

    西师大版
  • 所属年级:

    五年级上册
  • 创建时间:

    2025-12-30
  • 下载格式:

    zip (包含 docx pdf)
  • 文件大小:

    830.06 KB
  • 下载方式:

    免费下载
文章内容 文章内容

文档内容简介:

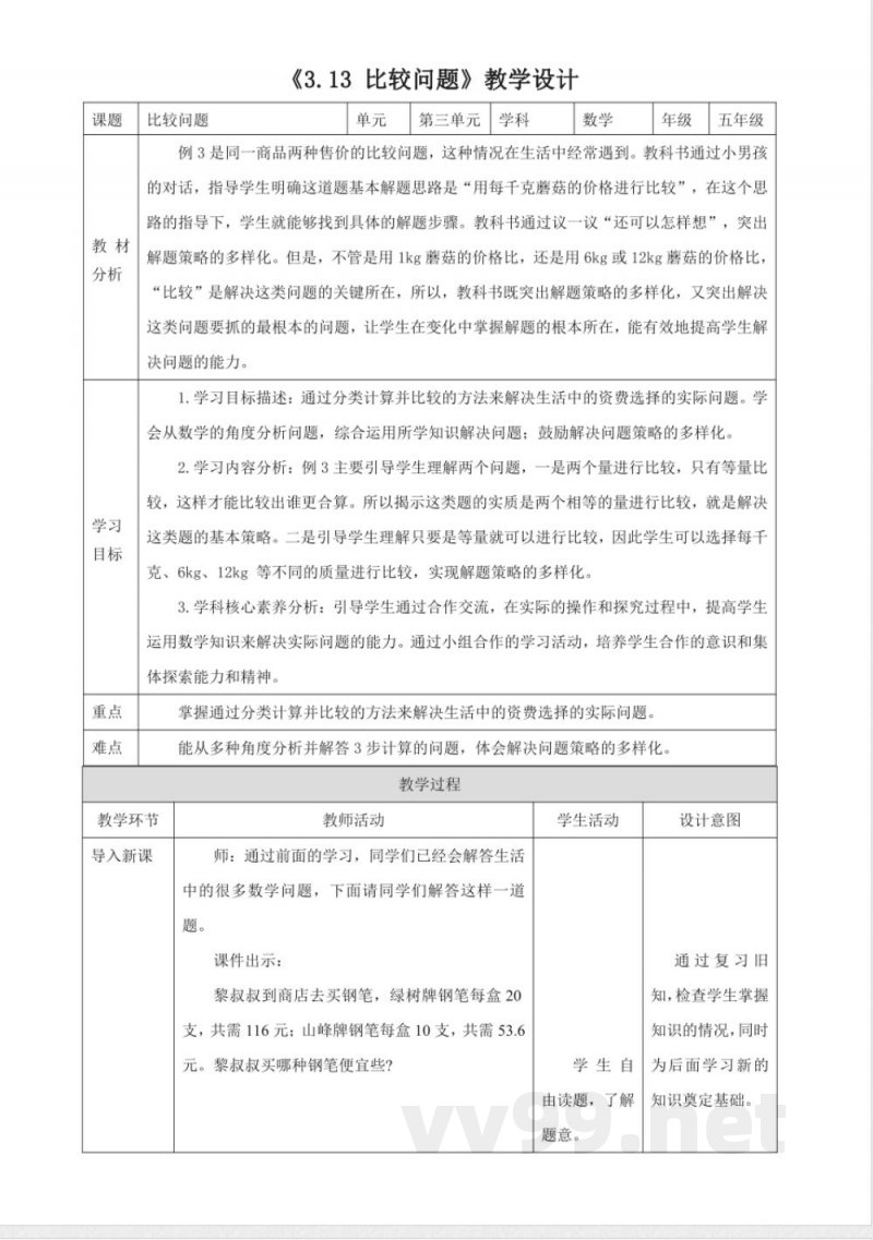
《3.13 比较问题》教学设计单元第三单元介绍了数学五年级的教学内容,例3是同一商品两种售价的比较问题,这种情况在生活中经常遇到。教科书通过小男孩的对话,帮助学生明确解题思路,强调“用每千克蘑菇的价格进行比较”是解决问题的关键。通过议一议“还可以怎样想”,突出解题策略的多样化,让学生能够在变化中掌握解题的根本。学习目标是通过分类计算并比较的方法解决生活中的资费选择问题,鼓励解决问题策略的多样化,帮助学生学会从数学角度分析问题。学习内容分析指出,例3引导学生理解两个量进行比较时,只有等量比较才能找到更合算的选择,揭示了这类题的实质。学科核心素养方面,学生通过合作交流,在实际操作中提高数学知识的应用能力,培养集体探索精神。教学过程的导入环节通过实际问题引导学生思考,讲解了如何解决实际问题。课堂上,学生通过自由阅读题目,了解题意后,用所学方法解决问题,掌握了如何比较不同商品的单价,增强了解决问题的能力。

说明:本文档为学习资料,仅供教学与自学使用,资源免费下载,不含任何诱导下载或捆绑程序。


小提示:上面此文档内容仅展示完整文档里的部分内容, 若需要下载完整文档请 点击免费下载完整文档。
文档图片预览文档图片预览

文档图片预览:

《3.13 比较问题》大单元教学设计 西师大版数学五年级上册
《3.13 比较问题》大单元教学设计 西师大版数学五年级上册
《3.13 比较问题》大单元教学设计 西师大版数学五年级上册
《3.13 比较问题》大单元教学设计 西师大版数学五年级上册
《3.13 比较问题》大单元教学设计 西师大版数学五年级上册

小提示:上述图片仅展示文档样图,需要清晰和完整的文档,请直接下载完整文档。