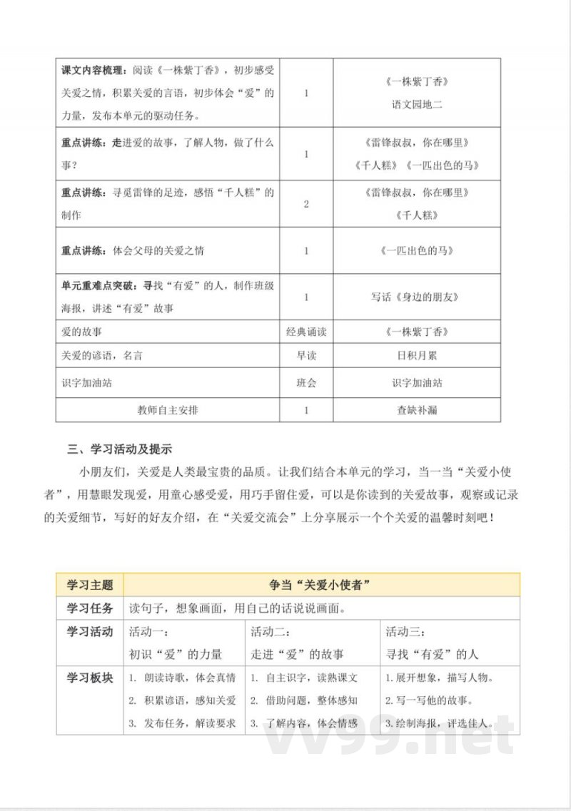
单元人文主题:关爱单元语文要素:“读句子,想象画面”任务情境:争当“关爱小使者”,用慧眼发现爱,用童心感受爱,用巧手留住爱一、单元内容总述
1.本单元主题:主要包括三篇课文:《雷锋叔叔,你在哪里》、《千人糕》和《一匹出色的马》,以及一个语文园地二。这些课文和园地内容围绕“关爱他人”“劳动创造美好生活”和“鼓励与自信”等主题展开,旨在通过丰富多样的文本形式,培养学生的语文素养,同时渗透社会主义核心价值观,引导学生形成积极向上的人生观和价值观。2.本单元目标:
雷锋叔叔,你在哪里.··165千人糕一匹出色的马………
语文园地二.·19·22··25(1)认识54个生字,读准1个多音字,会写27个字,会写30个词语。能用多种方法猜测词语意思,并说出了解词语意思的方法。能拓展积累词语。(2)读句子,能联系生活经历或生活体验想象画面,用自已的话说说画面内容,再现句子所描写的场景和画面,加深对课文内容的理解。能仿照例句,发挥想象,把自已喜欢的景物写下来。
(3)能正确、流利地朗读《雷锋叔叔,你在哪里》《一株紫丁香》,能默读《千人糕》,能试着有感情地朗读《一匹出色的马》。(4)能根据提示,写自已的一个好朋友。(5)能把自已长大后想干什么说清楚,简单说明理由;听明白同学的心愿;积累关爱他人的谚语。懂得与家人相亲相爱、珍爱劳动成果、关心帮助他人。3.教学重点分析:
学习内容教学要点去下载吕打印2/53>?
Q冈第二单元大单元整体教学设计统编版二年级语文下册 视图
格式:PDF1页数:531上传日期:2025-02-2208:06:55浏览次数:41吕标记
批注三阅读积分:88801自加入阅读清单统编版二下大单元教学第二单元教学计划原创作者李想
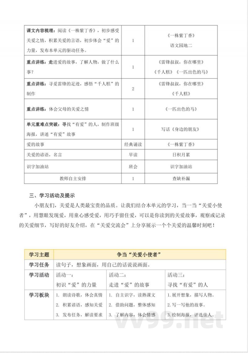
单元人文主题:关爱单元语文要素:“读句子,想象画面”任务情境:争当“关爱小使者”,用慧眼发现爱,用童心感受爱,用巧手留住爱。一、单元内容总述
1.本单元主题:主要包括三篇课文:《雷锋叔叔,你在哪里》、《千人糕》和《一匹出色的马》,以及一个语文园地二。这些课文和园地内容围绕“关爱他人”“劳动创造美好生活”和“鼓励与自信”等主题展开,旨在通过丰富多样的文本形式,培养学生的语文素养,同时渗透社会主义核心价值观,引导学生形成积极向上的人生观和价值观。2.本单元目标:
56雷锋叔叔,你在哪里.16千人糕一匹出色的马…
语文园地二.O·192225(1)认识54个生字,读准1个多音字,会写27个字,会写30个词语。能用多种方法猜测词语意思,并说出了解词语意思的方法。能拓展积累词语。(2)读句子,能联系生活经历或生活体验想象画面,用自已的话说说画面内容,再现句子所描写的场景和画面,加深对课文内容的理解。能仿照例句,发挥想象,把自已喜欢的景物写下来。
(3)能正确、流利地朗读《雷锋叔叔,你在哪里》《一株紫丁香》,能默读《千人糕》,能试着有感情地朗读《一匹出色的马》。(4)能根据提示,写自己已的一个好朋友。(5)能把自已长大后想干什么说清楚,简单说明理由;听明白同学的心愿;积累关爱他人的谚语。懂得与家人相亲相爱、珍爱劳动成果、关心帮助他人。3.教学重点分析:
学习内容教学要点Q抄写下来。二、单元语文要素册别衔接
胆想象,使所想到的情景等更具有画面感。表达要素:“读句子,想象画面三年级下册第一单元
二年级下册第八单元二年级下册第二单元
二年级上册第七单元展开想象,获得初步情
感体验。读句子,想象画面运用学到的词语把想
小提示:上面此文档内容仅展示完整文档里的部分内容, 若需要下载完整文档请 点击免费下载完整文档 。




