教学目标教学重点北师六上整理与复习(一)
第1课时整理与复习(1)(圆与观察物体)整理与复习(一)圆与观察物体课型
复习课整理与复习(一)包含了复习第一单元圆和第三单元观察物体两个单元的内容;其中第一单元是在学生已经直观地认识了圆的基础上,进一步了解圆各部分的名称,认识圆的轴对称特征,然后继续探究圆的周长计算公式及圆的面积计算公式,为今后圆柱和圆锥的认识、圆柱的表面积与体积计算、圆锥的体积计算打下基础。第三单元是学生已经经历过观察立体图形,并根据观察到的平面图形还原立体图形。本单元是学习空间与图形知识的必要环节,对于帮助学生发展空间观念,培养学生的空间想象能力,都有着不可忽视的作用。
1.学生在第一学段已经直观地认识了圆,并学习了长方形、正方形等平面图形及它们的周长、面积计算,在此基础上本单元进一步学习圆的知识。学生在学习平行四边形、三角形、梯形等面积计算公式的推导过程中,已经接触过“转换”的数学思想,这些都为本单元研究探讨圆的周长计算公式、圆的面积计算公式奠定了基础。2.从不同的方向观察物体,通过操作已获得了一些初步的直观经验,以及根据一些平面图形还原立体图形的生活经验,在一定程度上为观察物体的教学奠定基础1.复习圆的相关知识
2.复习观察物体的相关知识3.重点例题巩固练习
北师大版六年级上册教科书第2页-第20页;第32页-第38页1.经历整理前面所学知识和方法的过程,进一步理解和掌握所学内容,感受知识间的内在联系。
2.通过回顾、整理、巩固练习等学习活动,养成自觉整理所学知识的良好习惯,初步养成乐于思考、勇于质疑、言必有据的良好品质圆和观察物体的相关知识的回顾教学
难点教学准备课时安排教学环节复习导入
三、知识回顾经历过程理解和掌握所学内容,感受知识间的内在联系多媒体课件
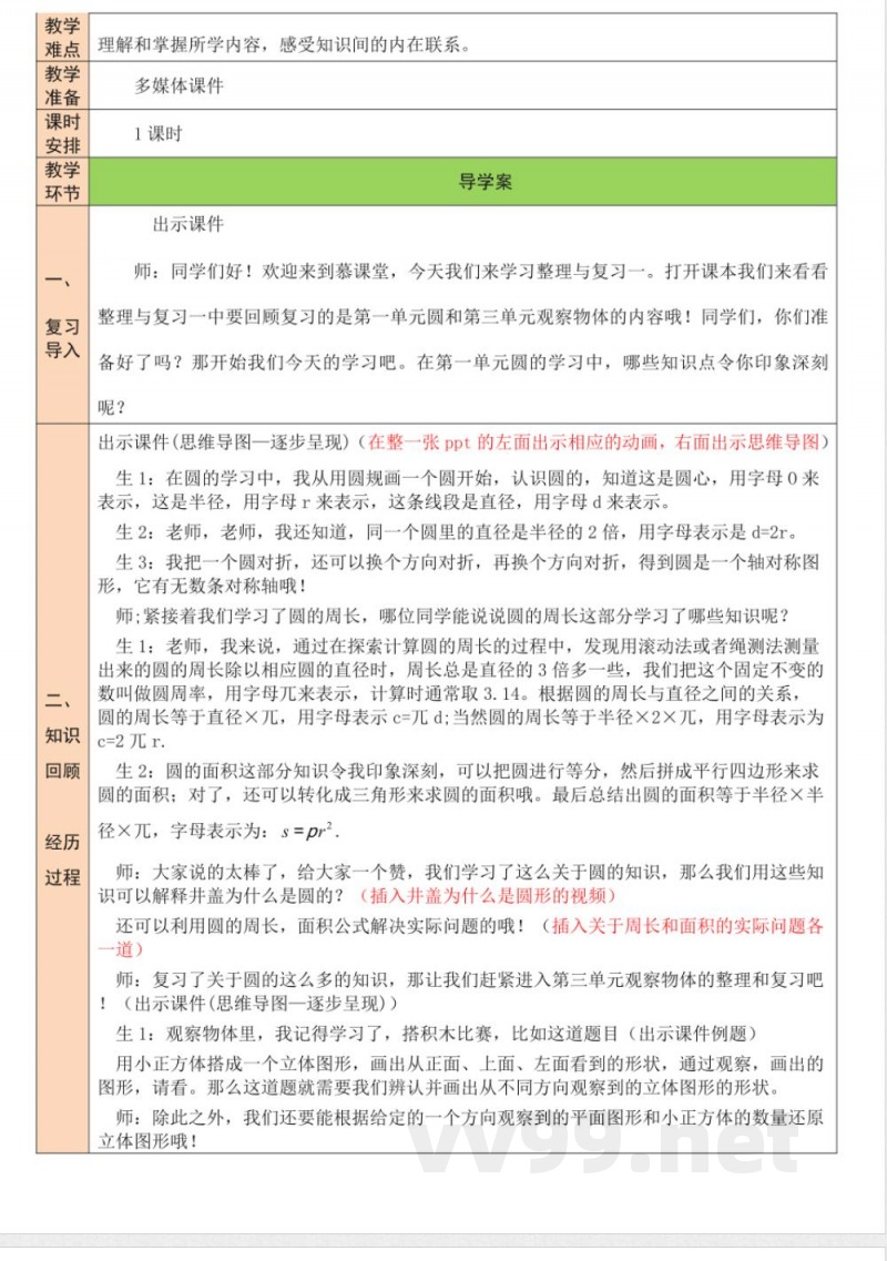
1课时导学案出示课件师:同学们好!欢迎来到慕课堂,今天我们来学习整理与复习一。打开课本我们来看看整理与复习一中要回顾复习的是第一单元圆和第三单元观察物体的内容哦!同学们,你们准备好了吗?那开始我们今天的学习吧。在第一单元圆的学习中,哪些知识点令你印象深刻呢?
出示课件(思维导图一逐步呈现)(在整一张ppt的左面出示相应的动画,右面出示思维导图)生1:在圆的学习中,我从用圆规画一个圆开始,认识圆的,知道这是圆心,用字母0来表示,这是半径,用字母r来表示,这条线段是直径,用字母d来表示。生2:老师,老师,我还知道,同一个圆里的直径是半径的2倍,用字母表示是d=2r。生3:我把一个圆对折,还可以换个方向对折,再换个方向对折,得到圆是一个轴对称图形,它有无数条对称轴哦!
师;紧接着我们学习了圆的周长,哪位同学能说说圆的周长这部分学习了哪些知识呢?生1:老师,我来说,通过在探索计算圆的周长的过程中,发现用滚动法或者绳测法测量出来的圆的周长除以相应圆的直径时,周长总是直径的3倍多一些,我们把这个固定不变的数叫做圆周率,用字母元来表示,计算时通常取3.14。根据圆的周长与直径之间的关系,圆的周长等于直径×元,用字母表示c=元d;当然圆的周长等于半径×2×元,用字母表示为c=2元r.
生2:圆的面积这部分知识令我印象深刻,可以把圆进行等分,然后拼成平行四边形来求圆的面积;对了,还可以转化成三角形来求圆的面积哦。最后总结出圆的面积等于半径×半径×元,字母表示为:s=pr2,
师:大家说的太棒了,给大家一个赞,我们学习了这么关于圆的知识,那么我们用这些知识可以解释井盖为什么是圆的?(插入井盖为什么是圆形的视频)还可以利用圆的周长,面积公式解决实际问题的哦!(插入关于周长和面积的实际问题各一道)
师:复习了关于圆的这么多的知识,那让我们赶紧进入第三单元观察物体的整理和复习吧!(出示课件(思维导图一逐步呈现))生1:观察物体里,我记得学习了,搭积木比赛,比如这道题目(出示课件例题)用小正方体搭成一个立体图形,画出从正面、上面、左面看到的形状,通过观察,画出的图形,请看。那么这道题就需要我们辨认并画出从不同方向观察到的立体图形的形状。师:除此之外,我们还要能根据给定的一个方向观察到的平面图形和小正方体的数量还原立体图形哦!
三、达标检测生2:我知道在观察物体的时候,观察点距离被观察物体越近,观察到的物体越大,观察景物的范围越小;观察物体的时候,观察点距离被观察物体越远,观察到的物体越小,观察景物的范围越大。
生3:老师,我们在天安门广场这节课里,知道了判断连续拍摄的一组照片的先后顺序的方法:可以假设自已随着拍摄者的行走路线游览,想象自已依次会看到哪些景物,比如:两辆汽车从摄影师面前开过,摄影师一次拍摄了以下三幅照片。请你用序号标出摄影师的拍摄顺序。那我们就可以假设自已就是摄影师,,很容易知道了拍摄的顺序是1,3,2.了。
师:通过同学们的整理。大家是不是思路很清晰了我们这两个单元学习的内容呢?那让我们赶紧进入达标检测这个环节,来检验一下同学掌握的怎么样吧?师:1.看图填空:请按下暂停键,拿出纸和比算一算吧?经过观察,这3道题目都是关于直径和半径的关系的,我们都知道在同一个圆中,直径是半径的2倍。那请看第一幅图:半径是1.8厘米,则直径是半径的两倍,那就是1.8×2等于3.6厘米;由第二幅图可知,圆的直径是6厘米,则半径就是3厘米;第三幅图中的半径是3.5厘米,则直径是7厘米。同学,你做对了吗?
师:下面图形中哪些是轴对称图形?能画出几条对称轴?请按下暂停键,动手折一折吧生1:无论我怎么对折也不能使对折后的左右两面的图形完全重合,所以,平行四边形不是轴对称图形,
说明:本文档为学习资料,仅供教学与自学使用,资源免费下载,不含任何诱导下载或捆绑程序。
小提示:上面此文档内容仅展示完整文档里的部分内容, 若需要下载完整文档请 点击免费下载完整文档。




