课题教材分析学情分析教学策略教学内容
教学目标教学重点教学难点教学准备课时安排教学环节知识梳理练习二课型新授课
本内容是北师大版六年级上册分数混合运算,它是小学阶段数学教学中的重点内容,也是难点之一,是学生在五年级上册学习了分数加减法,下册学习了分数乘除法,六上学了分数混合运算的基础上,设计的一节练习课,旨在让学生理清分数乘除加减法之间的联系与区别,熟练掌握混合运算的顺序,提高解决分数问题的能力。
学生在五年级上册学习了分数加减法,下册学习了分数乘除法,六上学了分数混合运算,但对抽象的分数乘除法问题依旧难理解,对分数混合运算处于思维纠结状态。从心理角度看,学生对练习课缺乏新鲜感与好奇心。用回顾的方法整理分数的混合运算相关知识。
北师大版六年级上册教科书第30、31页
1.通过复习和整理分数混合运算应用题的相关内容,能熟练运用本单元的知识解决实际问题。
2.让学生在具体情境中归纳分数应用题的几种类型,根据本单元知识解决实际问题。
3.体验分数在现实生活中的广泛应用,获得用数学解决实际问题的成功体验,丰富学生的生活经验。
掌握分数混合运算的顺序及运算律。分数混合运算在实际中的应用
多媒体课件1课时导学案
1.引导学生回顾分数混合运算的顺序及运算律。提问:分数混合运算的顺序是怎样的?有哪些运算律?生:分数混合运算的顺序与整数混合运算的顺序一样,没有括号的,先算乘除,后算加减;有括号的先算括号里的,再算括号外的;同级运算按从左往右的顺序依次进行。
生:整数运算的运算律同样适用于分数混合运算。运算律有乘法分配律、结合律和交换律。
2.引出课题,明确本节课的学习内容。第二单元“分数混合运算”的学习马上就要结束了,这节课我们一起来复习一下吧!
二、探究新知板书课题:练习二知识点/01连续求一个数的几分之几是多少就是用这个数连续乘几分之几。
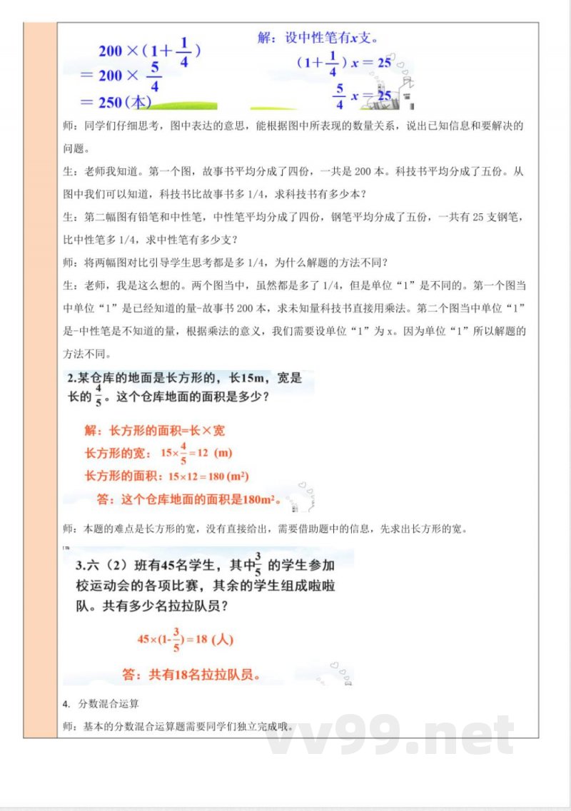
题型1:连续求一个数的几分之几是多少?例1:学校图书室新进了一批图书,其中科技书有450本,故事书的数量是科技书的。方法一方法二知识点/022450450,连环画的数量是故事书的。连环画有多少本?xx(2X555959= 100 (本)=100(本)答:连环画有100本。
已知一个数比另一个数多(少)几分之几,求这个数的解题方法:(1)先求出多(少)的几分之几是多少,再用加(减)法计算:(2)先求出多(少)的量占单位“1的几分之几,再用乘法计算。
题型2:求一个数多(或少)几分之几的数是多少?小丽看一本书,第一天看了24页,第二天看的页数比第一天少第二天看了多少页?方法—24-24×1=20(本)24 ×(1-) = 20(本)方法二2
6答:第二天看了20页。
知识点/03“已知一部分量占总量的几分之几,求另一部分量”的解题方法:(1)总量-总量x已知部分占总量的分率;(2)总量×(1-已知部分占总量的分率)。
题型3:已知总量及一部分量占总量的几分之几,求看另一部分量?1
幼儿园买了156个苹果,女孩分了全部的一孩分了多少个苹果?方法一方法二156-156×=104(个)156-(1-)=104(个)答:男孩分了104个苹果。
知识点/043,剩下的分给男孩。男
“已知比一个数多(少)几分之几的数是多少,求这个数”的解题方法:根据乘法的意三、达标检测义列方程解答。
题型4:方程应用-已知比一个数多(少)几分之几的数是多少,求这个数修建一条公路,已经修了160米,比剩下的多修千米没有修?
解:还剩x千米没有修。3x = 160x+59x=160x=100
说明:本文档为学习资料,仅供教学与自学使用,资源免费下载,不含任何诱导下载或捆绑程序。
小提示:上面此文档内容仅展示完整文档里的部分内容, 若需要下载完整文档请 点击免费下载完整文档。




