探究实践目标:具有简单交流、评价探究过程和结果的意识;能在教师的指导下完成学习任务。
态度责任目标:在好奇心驱使下,对常见自然现象或生活现象表现出直觉兴趣:愿意倾听他人的想法,乐于分享和表达自己的想法。
(教学分析)
根据教材编写体系设计,本册教材重点培养的认识发展要项是“工具与观察”,本单元的认识发展目标是“能在教师指导下,通过多种感官和简单工具观察并描述水的外在特征”。本课通过教学活动“自制小水车把低处的水运到高处”来培养落实学生对认识发展要项“工具与观察”的培养。由5项教学活动组成,分别是“明确任务一一制作小水车,把低处的水运到高处”“观察水车结构,模仿设计并制作小水车,检验小水车是否可以把低处的水运到高处”“展示并相互评价小水车”“用不一样的材料制作不同的小水车”“了解古老的水车”。其中第二项活动为本课的核心活动。
【学情分析】学生了解一些水的作用及特征,如水能做饭洗衣,水总是从高处落下;对常见材料的特点有初步了解,知道瓶盖能装水;初步认识水车,看到水车能准确说出其名称,但不清楚各组成部分的名称及作用。进入一年级第二学期,形象维仍占据主导地位,开始逐步形成直观、具体、形象的逻辑思维能力,知识经验、心理品质方面依然保留不少幼儿特点,好奇、好动、喜欢模仿,很难做到专心听讲,自我意识开始发展,有了一定的评价能力,特别信任、依赖老师。因此老师的引导将有效帮助学生提高学习效率和质量。
【学习目标】
1.通过设计制作小水车,知道常见简单科技产品的结构决定其功能;
2.能在教师指导下,通过观看水车结构图、视频,了解水车的构成要素,并通过口述、绘画表达自己设计的小水车;
3.能在教师指导下,利用身边的材料和简单工具完成小水车的制作,在小水车运水活动中发现水会流动;
4.在好奇心驱使下,对水车运水表现出直觉兴趣;乐意了解水车给古代人类生活带来的便利。
【评价任务】小组合作,利用绘画表达自已设计的小水车,并利用身边的材料和简单工具完成小水车的制作。
【教具、学具准备】瓶盖、冰糕棍、胡萝卜、竹筷、胶带、水槽、接水槽(部开的塑料瓶)、储水盒、抹布等。
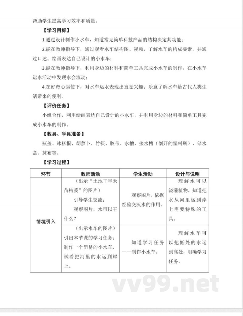
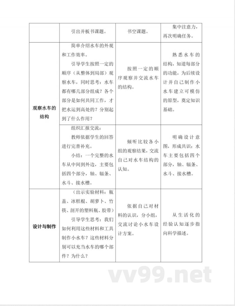
【学习过程】环节情境引入教师活动(出示“土地干旱禾苗枯萎”的图片)引导学生交流:观察图片,水可以干什么?(出示水车的图片)引出本节课的学习任务:制作一个简易的小水车,试着把河里的水运到岸上学生活动观察图片,依据经验交流水的作用。知道学习任务制作小水车。设计与说明理解水可以浇灌植物,知道把水从河里运到岸上需要特殊的工具。理解水车可以把低处的水运到高处,明确学习任务。观察水车的结构设计与制作引出并板书课题,简单介绍水车的外观和工作效率。引导学生按照一定的顺序(从整体到局部)观察水车的结构。
说明:本文档为学习资料,仅供教学与自学使用,资源免费下载,不含任何诱导下载或捆绑程序。
小提示:上面此文档内容仅展示完整文档里的部分内容, 若需要下载完整文档请 点击免费下载完整文档。




