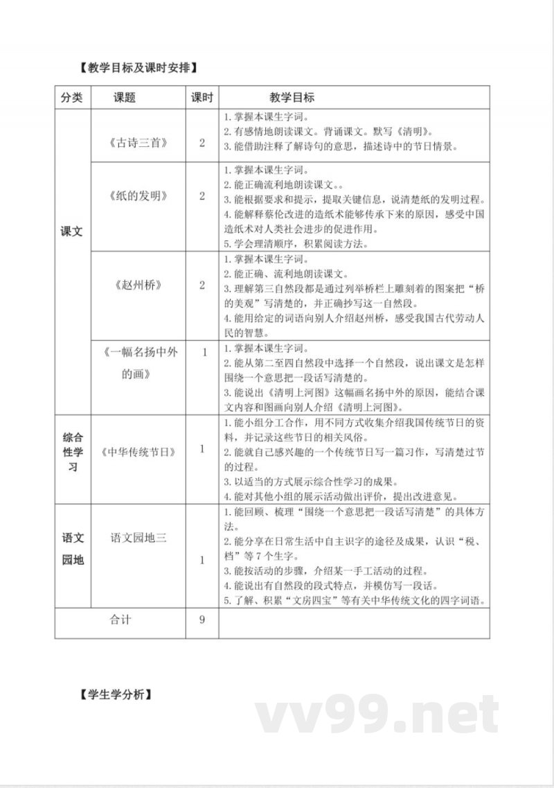
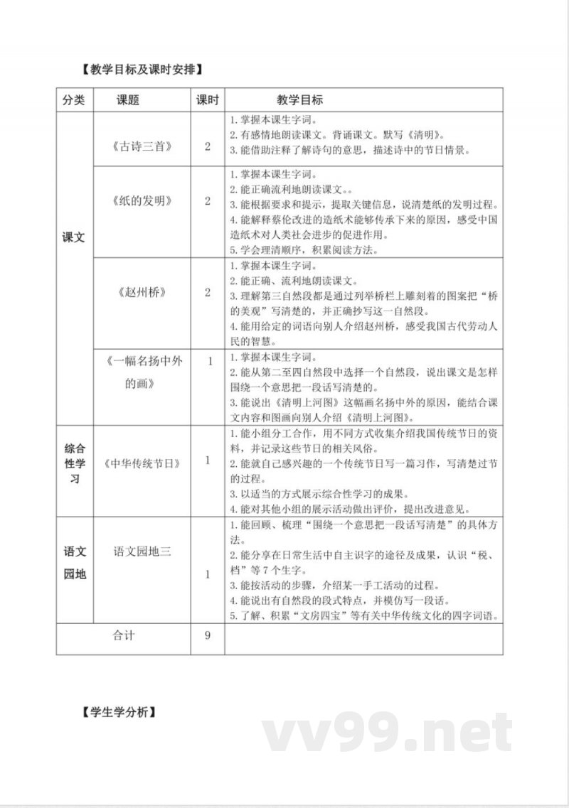
中国人的根。第三单元本单元的语文要素是“了解课文在怎么围绕一个意思把一段话写清楚的”。知道围绕一个意思写清楚一段话的具体方法,不仅能促进学生深入理解课文内容,而且也为学生进行“围绕一个意思把一段话写清楚”的习作实践提供方法上的引导。
RG了解课文是怎么围绕一个意思把一段话写清楚的。
收集传统节日的资料,交流节日的风俗习惯,写一
写过节的过程。本次综合性学习活动主要围绕生活中的传统节日展开,活动要求学生通过不同渠道,收集介绍我国传统节日的资料,并通过写过节的过程和交流节日的风俗习惯等方式,展示学习成果,使学生在活动中进一步了解身边的中华优秀传统文化,感受中国传统文化的魅力。33
第三单元单元解读【人文主题】本单元以“中华优秀传统文化”为主题,编排了《古诗三首》《纸的发明》《赵州桥》《一幅名扬中外的画》四篇课文,这些课文从不同侧面展现了中华优秀传统文化的魅力。《古诗三首》描绘了春节、清明和重阳节里人们过节时的情景,表现了相关中华传统节日的民间风俗;《纸的发明》介绍了纸的发明经过,告诉人们中国古代的四大发明之一“造纸术”极大地促进了人类社会的进步和文化的发展:《赵州桥》介绍了河北省赵县液河上的一座著名石拱桥,重点介绍了桥的坚固,同时还介绍了桥的美观,表现了中国古代人民的智慧和才干《一幅名扬中外的画》具体描绘了北宋都城汴梁热闹的街市,再现了古都的风貌和当时人们的生活情景。
【单元语文要素】本单元的语文要素是“了解课文在怎么围绕一个意思把一段话写清楚的”。在三年级上册曾经学习过“借助关键语句理解一段话的意思”。三年级上册主要是从理解内容的角度提出的,这个单元主要是从学习表达的角度提出的。知道围绕一个意思写清楚一段话的具体方法,不仅能促进学生深入理解课文内容,而且也为学生进行“围绕一个意思把一段话写清楚”的习作实践提供方法上的引导。本单元,在精读课《赵州桥》、略读课《一幅名扬中外的画》中都凸显了语文要素的学习。《赵州桥》设置课后练习引导学生体会第三自然段是怎样把赵州桥的“美观”写清楚的。《一幅名扬中外的画》引导学生体会课文中间几个自然段的写法。《语文园地》的“交流平台”通过例子帮助学生体会单元语文要素。本单元安排了“综合性学习”。这是教材中首次出现综合性学习栏目。本次综合性学习活动主要围绕生活中的传统节日展开,这个活动既和单元主题密切相关,又和学生的生活密切结合,适合在不同地域开展。在课堂上,学生阅读有关中华传统文化的文章;在课余时间,和小伙伴们一起通过各种途径、采用多种方式了解传统节日,感受身边的优秀传统文化。活动要求学生通过不同渠道,收集介绍我国传统节日的资料,并通过写过节的过程和交流节日的风俗习惯等方式,展示学习成果,使学生在活动中进一步了解身边的中华优秀传统文化,感受中国传统文化的魅力。教材在第九课、第十课的课后以及语文园地前安排了综合性学习的活动提示,提示本单元综合性学习的活动内容、活动方式、活动途径和成果展示交流的方式,活动分为3个阶段:组成小组,分工合作收集资料小组交流讨论怎样进行学习成果展示:展示分享,用各种形式展开学习成果。一、单元语文要素册别衔接
单元语文要素进阶梳理阅读三年级上册第六单元
借助关键语句理解一段话的意思。三年级下册第三单元
了解课文在怎么围绕一个意思把一段话写清楚的。
阶梯变化本单元的语文要素是“了解课文在怎么围绕一个意思把一段话写清楚的”。在三年级上册曾经学习过“借助关键语句理解一段话的意思”,三年级上册主要是从理解内容的角度提出的,这个单元主要是从学习表达的角度提出的。综合性学习
三年级下册收集传统节日的资料,交流节日的风俗习惯写一写过节的过程。
阶梯变化:这是教材中首次出现综合性学习栏目。本次综合性学习活动主要围绕生活中的传统节日展开,这个活动既和单元主题密切相关,又和学生的生活密切结合,适合在不同地域开展。在课堂上,学生阅读有关中华传统文化的文章;在课余时间,和小伙伴们一起通过各种途径、采用多种方式了解传统节日,感受身边的优秀传统文化。活动要求学生通过不同渠道,收集介绍我国传统节日的资料,并通过写过节的过程和交流节日的风俗习惯等方式,展示学习成果,使学生在活动中进一步了解身边的中华优秀传统文化,感受中国传统文化的魅力。二、单元语文要素课文关联
语文要素分课解读及单元内部的横向联系人文主题:中华优秀传统文化 语文要素(阅读):了解课文是怎么围绕一个意思把一段话写清楚的10.《纸的发明》
初步感知课文是围绕一个意思来写的。
11.《赵州桥》课文围绕关键句展开叙述,把关键句的意
思写得清楚,明白。语文园地三12.《一幅名扬中外的画》
课文第2一4自然段是围绕“三百六十行,哪一行的人都画在
上面了”“画上的街市可热闹了”这两个意思写的。
回顾、梳理“围绕一个意思把一段话写清楚”的具体方法。
小提示:上面此文档内容仅展示完整文档里的部分内容, 若需要下载完整文档请 点击免费下载完整文档 。




