听,蜜蜂在窃窃私语。丰富多彩的大自然,有看不完的新鲜事,有探究不尽的奥秘。
留心观察,你一定会有新的发现。
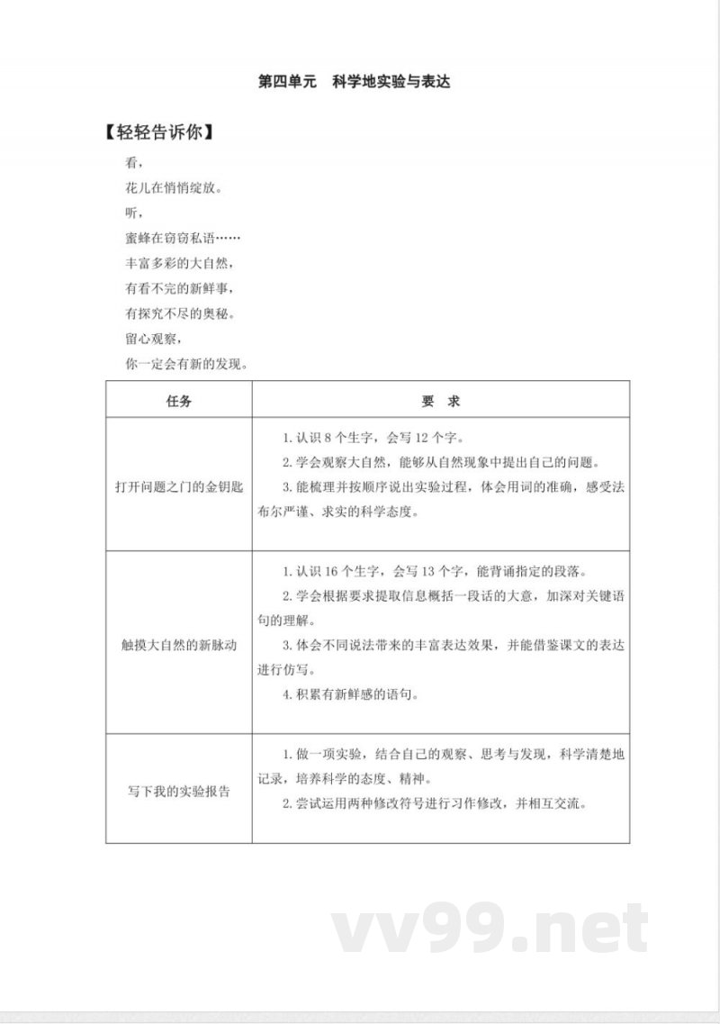
任务:打开问题之门的金钥匙,触摸大自然的新脉动,写下我的实验报告。
第四单元科学实验与表达要求:
1. 认识8个生字,会写12个字。
2. 学会观察大自然,能够从自然现象中提出自己的问题。
3. 梳理并按顺序说出实验过程,体会用词准确,感受法布尔严谨、求实的科学态度。
进一步要求:
1. 认识16个生字,会写13个字,能背诵指定段落。
2. 学会根据要求提取信息概括一段话的大意,加深对关键语句的理解。
3. 体会不同说法带来的丰富表达效果,并能借鉴课文表达进行仿写。
4. 积累有新鲜感的语句。
实验任务:做一项实验,结合自己的观察、思考与发现,科学清楚地记录,培养科学态度与精神。尝试运用两种修改符号进行习作修改,并相互交流。
蜜蜂怎么回家的任务一:打开问题之门的金钥匙。
亲爱的小朋友,向日葵为什么围着太阳转?螃蟹为什么总是横着走?蝙蝠为什么能在黑夜自如地飞行?大自然充满了神奇与奥妙。你的心中有哪些问题呢?让我们跟随小蜜蜂,去解决心中的疑惑。
问题对对碰:根据各自生活体验,把自己观察自然和想象中产生的问题上传到交流平台,可以附上照片、小视频等。
法布尔之问:螃蟹为什么总是横着走?蝙蝠能在黑夜自如飞行吗?
我会读:法布尔的问题是什么?用什么方法解决?
我会辨:查找象形字典,比较生字“辨”与形近字“辩”“瓣”的区别。
我会写:“辨”。
实验见真知:实验目的、小钥匙、实验过程、实验结论。好奇心强的同学可以提出自己的疑惑。鼓励认真倾听其他同学发言,并提出自己的问题。
我是一只小蜜蜂:
1. 圈一圈,找出描写实验过程的句子,圈画动词,思考实验分几个步骤进行。
2. 说一说:用“先、再、接着、然后”等词表示先后顺序,以动作+事情的方式填写课后示意图,并根据示意图清楚、连贯地说明实验目的、实验步骤和实验结论。
说明:本文档为学习资料,仅供教学与自学使用,资源免费下载,不含任何诱导下载或捆绑程序。
小提示:上面此文档内容仅展示完整文档里的部分内容, 若需要下载完整文档请 点击免费下载完整文档。




