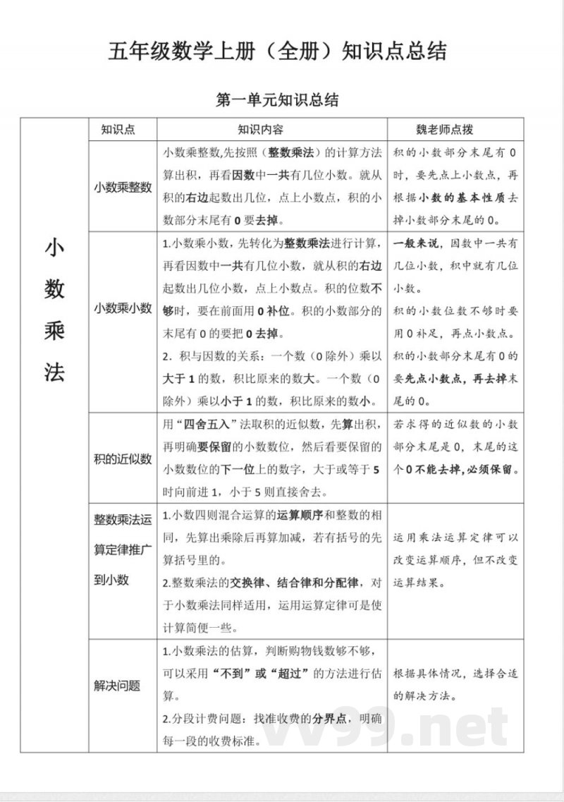
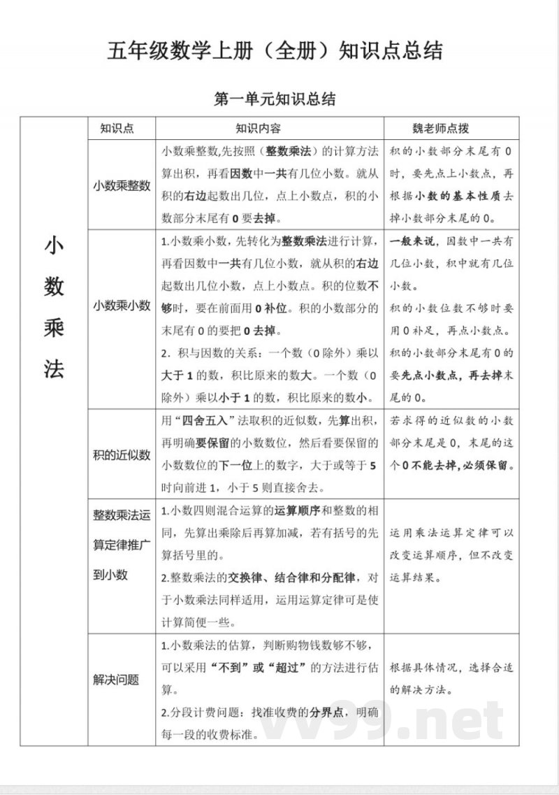
知识点小数乘整数小数乘小数积的近似数
整数乘法运算定律推广到小数解决问题
知识内容小数乘整数,先按照(整数乘法)的计算方法算出积,再看因数中一共有几位小数。就从积的右边起数出几位,点上小数点,积的小数部分末尾有0要去掉。
1.小数乘小数,先转化为整数乘法进行计算,再看因数中一共有几位小数,就从积的右边起数出几位小数,点上小数点。积的位数不够时,要在前面用0补位。积的小数部分的末尾有0的要把0去掉。
2.积与因数的关系:一个数(0除外)乘以大于1的数,积比原来的数大。一个数(0除外)乘以小于1的数,积比原来的数小。用“四舍五入”法取积的近似数,先算出积,再明确要保留的小数数位,然后看要保留的小数数位的下一位上的数字,大于或等于5时向前进1,小于5则直接舍去。1.小数四则混合运算的运算顺序和整数的相同,先算出乘除后再算加减,若有括号的先算括号里的
2.整数乘法的交换律、结合律和分配律,对于小数乘法同样适用,运用运算定律可是使计算简便一些。
1.小数乘法的估算,判断购物钱数够不够,可以采用“不到”或“超过”的方法进行估算。
2.分段计费问题:找准收费的分界点,明确每一段的收费标准。
魏老师点拨积的小数部分末尾有0时,要先点上小数点,再
根据小数的基本性质去掉小数部分末尾的0。
一般来说,因数中一共有几位小数,积中就有几位
小数。积的小数位数不够时要用0补足,再点小数点。
积的小数部分末尾有0的要先点小数点,再去掉末
尾的0。若求得的近似数的小数部分末尾是0,末尾的这
个0不能去掉,必须保留。运用乘法运算定律可以
改变运算顺序,但不改变运算结果。根据具体情况,选择合适
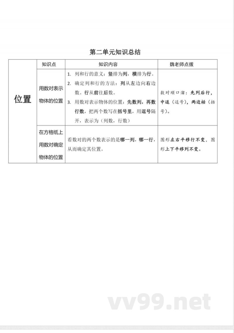
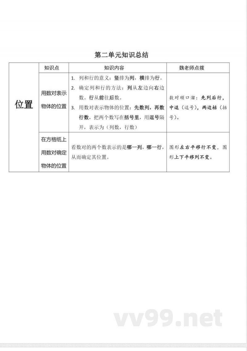
的解决方法。位置知识点用数对表示物体的位置
在方格纸上用数对确定物体的位置第二单元知识总结
知识内容1..列和行的意义:竖排为列,横排为行。2.确定列和行的方法:列从左边向右边数。行从前往后数。
小提示:上面此文档内容仅展示完整文档里的部分内容, 若需要下载完整文档请 点击免费下载完整文档 。




