1、每份数×份数=总数,总数-每份数=份数,总数-份数=每份数。
2、1倍数×倍数=几倍数,几倍数-1倍数=倍数,几倍数倍数=1倍数。
3、速度×时间=路程,路程-速度=时间,路程-时间=速度。
4、单价×数量=总价,总价单价=数量,总价-数量=单价。
5、工作效率×工作时间=工作总量,工作总量-工作效率=工作时间,工作总量-工作时间=工作效率。
6、加数+加数=和,和-一个加数=另一个加数。
7、被减数-减数=差,被减数-差=减数,差+减数=被减数。
8、因数×因数=积,积一一个因数=另一个因数。
9、被除数-除数=商,被除数-商=除数,商×除数=被除数。
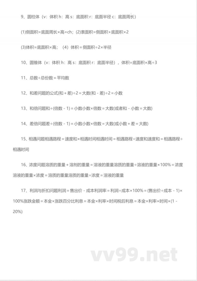
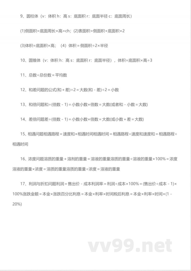
小学数学图形计算公式:
1、正方形(C:周长,S:面积,a:边长):周长=边长×4,面积=边长×边长。
2、正方体(V:体积,a:棱长):表面积=棱长×棱长×6,体积=棱长×棱长×棱长。
3、长方形(C:周长,S:面积,a:边长):周长=(长+宽)×2,面积=长×宽。
4、长方体(V:体积,S:面积,a:长,b:宽,h:高):S=2(ab+ah+bh),体积=长×宽×高。
5、三角形(S:面积,a:底,h:高):面积=底×高÷2,三角形高=面积×2÷底,三角形底=面积×2÷高。
6、平行四边形(S:面积,a:底,h:高):面积=底×高。
7、梯形(S:面积,a:上底,b:下底,h:高):面积=(上底+下底)×高÷2。
8、圆形(S:面积,C:周长,r:半径):周长=2×π×r,面积=π×r²。
9、圆柱体(V:体积,h:高,s:底面积,r:底面半径,c:底面周长):侧面积=底面周长×高,体积=底面积×高。
10、圆锥体(V:体积,h:高,s:底面积,r:底面半径):体积=底面积×高÷3。
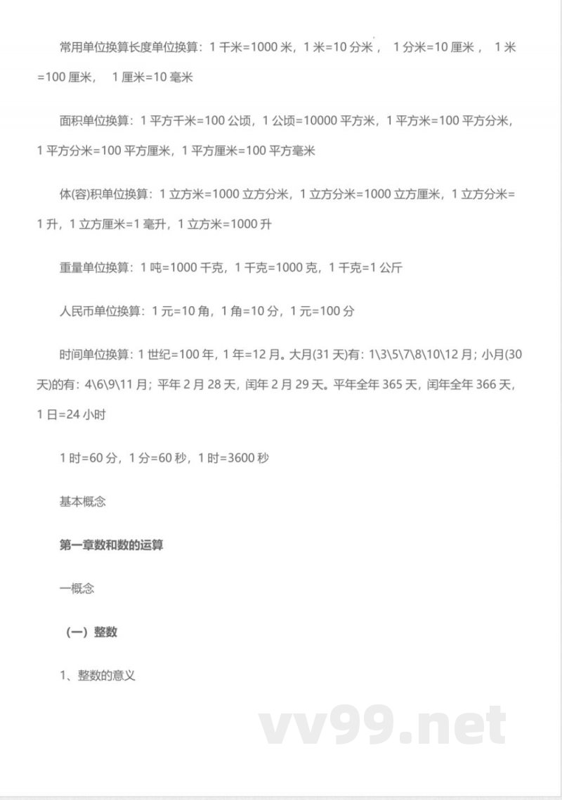
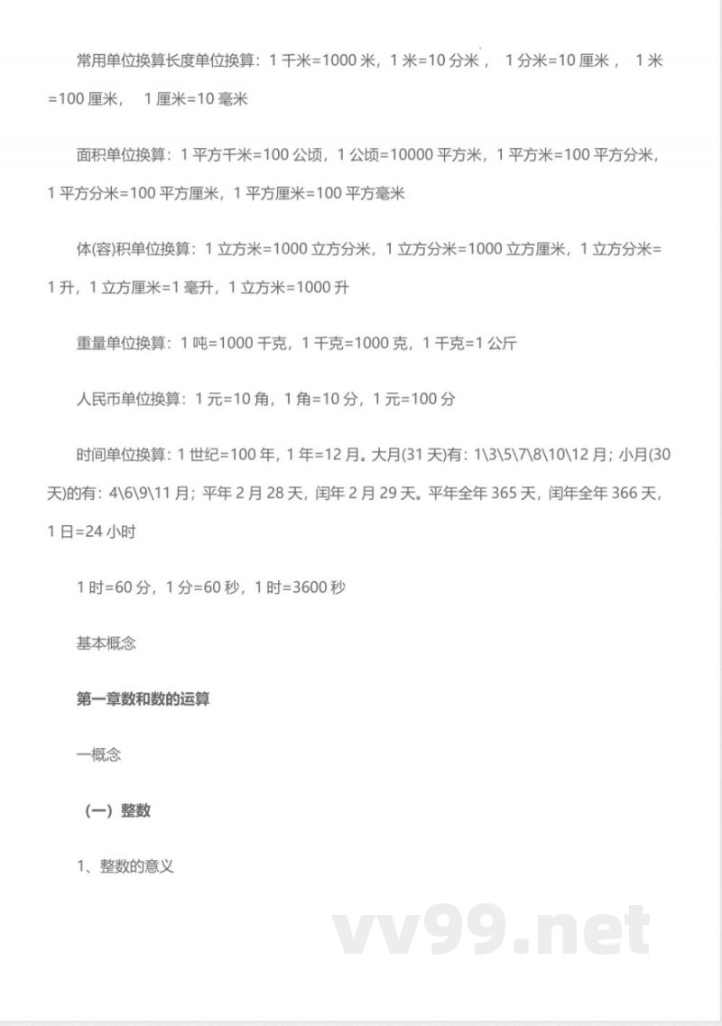
常用单位换算:
长度单位:1千米=1000米,1米=10分米,1分米=10厘米,1厘米=10毫米。
面积单位:1平方千米=100公顷,1平方米=100平方分米,1平方分米=100平方厘米,1平方厘米=100平方毫米。
体积单位:1立方米=1000立方分米,1立方分米=1000立方厘米,1立方厘米=1毫升,1立方米=1000升。
重量单位:1吨=1000千克,1千克=1000克,1千克=1公斤。
人民币单位:1元=10角,1角=10分。
时间单位:1年=12个月,1日=24小时,1小时=60分钟,1分钟=60秒。
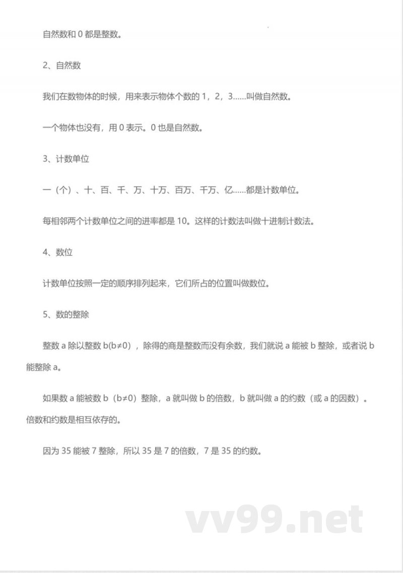
基本概念:
第一章 数和数的运算:
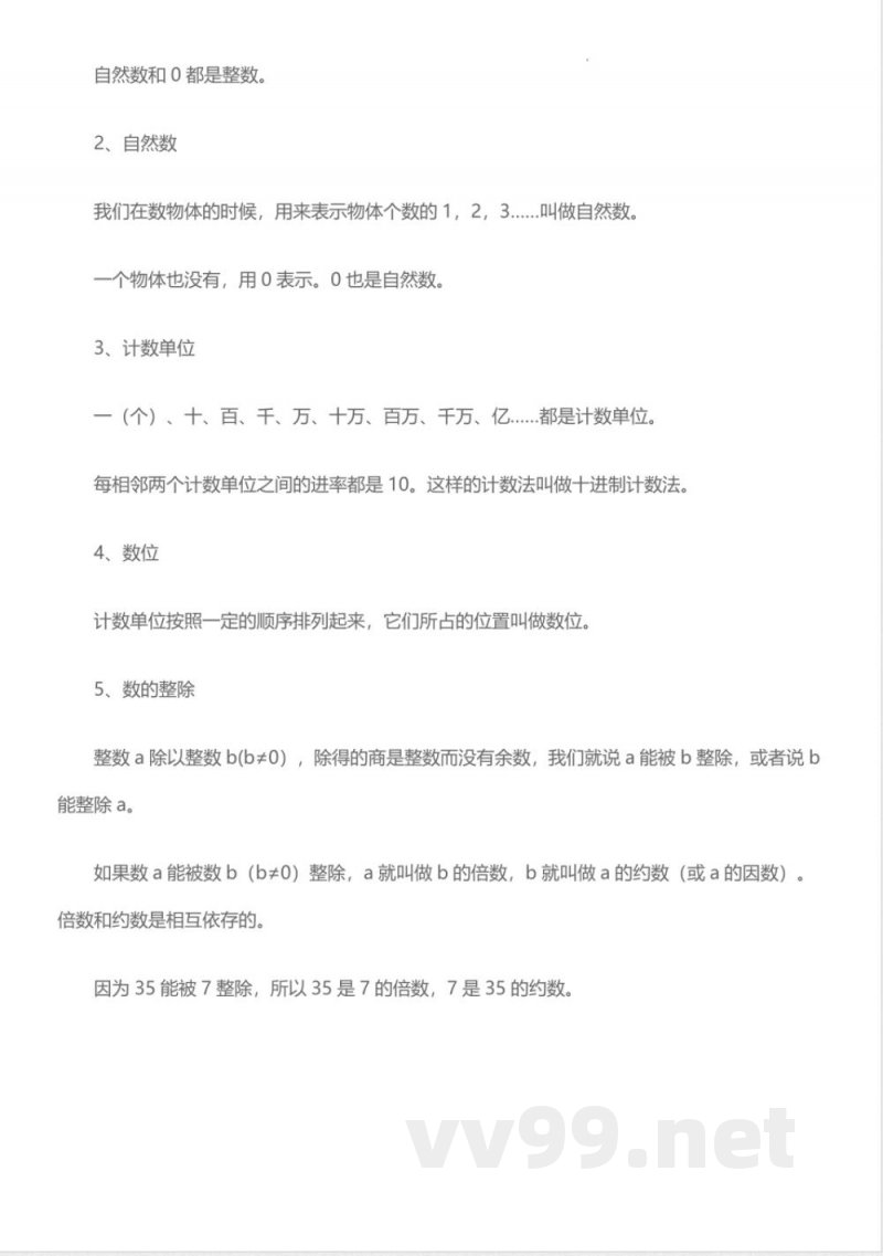
整数的意义,计数单位,数位,数的整除。
说明:本文档为学习资料,仅供教学与自学使用,资源免费下载,不含任何诱导下载或捆绑程序。
小提示:上面此文档内容仅展示完整文档里的部分内容, 若需要下载完整文档请 点击免费下载完整文档。




