不同角度观察一个物体时,能看到的面通常是两个或三个相邻的面,不可能一次看到长方体或正方体相对的面。
正面、左面和上面都是相对于观察者而言的。
站在任意一个位置,最多只能看到长方体的三个面。
从不同的位置观察物体,看到的形状可能不同。
从一个或两个方向看到的图形不能确定立体图形的形状。
同一角度观察不同的立体图形,得到的平面图形可能相同,也可能不同。
从物体的右面观察,看到的不一定和从左面看到的完全相同。
第二单元 因数和倍数
整除是指被除数、除数和商都是自然数,并且没有余数。整数包括自然数。
大数能被小数整除时,大数是小数的倍数,小数是大数的因数。
因数和倍数是相互依存的,不能单独存在。
一个数的因数的个数有限,其中最小的因数是1,最大的因数是它本身。
一个数的因数的求法是成对地按顺序找。
一个数的倍数的个数是无限的,最小的倍数是它本身,然后依次乘以自然数。
2、3、5的倍数特征:
个位上是0、2、4、6、8的数都是2的倍数。
一个数各位数字之和是3的倍数,这个数就是3的倍数。
个位上是0或5的数,是5的倍数。
能同时被2、3、5整除的数是30的倍数,例如两位数中最大的为90,三位数中最小的为120。
如果一个数同时是2和5的倍数,那么它的个位数一定是0。
完全数是指除了它本身以外,所有因数的和等于它本身的数。例如6的因数有1、2、3,1+2+3=6,所以6是完全数,小的完全数还有28。
自然数按能否被2整除分为奇数和偶数。
奇数是不能被2整除的数,个位数是1、3、5、7、9。
偶数是能被2整除的数,个位数是0、2、4、6、8,包括0。
奇数加减偶数得奇数,奇数加减奇数得偶数,偶数加减偶数得偶数。
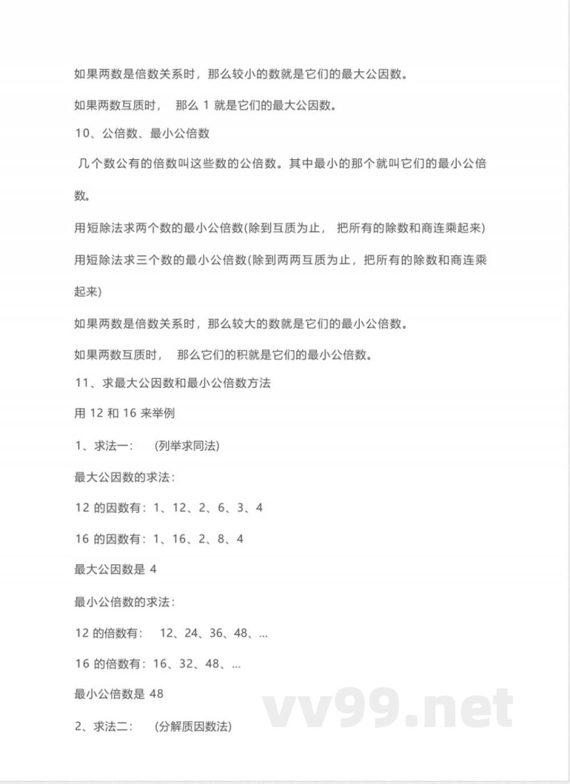
自然数按因数个数可分为质数、合数、1和0。
质数(或素数)只有1和它本身两个因数。
合数除了1和本身,还有其他因数。
1只有1个因数,既不是质数也不是合数。
最小的质数是2,最小的合数是4,连续两个质数是2和3。
每个合数都可以由若干质数相乘得到,质数相乘一定得合数。
20以内的质数有2、3、5、7、11、13、17、19,100以内的质数有25个。
说明:本文档为学习资料,仅供教学与自学使用,资源免费下载,不含任何诱导下载或捆绑程序。
小提示:上面此文档内容仅展示完整文档里的部分内容, 若需要下载完整文档请 点击免费下载完整文档。




