一、课标内容
1.学习主题:中华优秀传统文化教育。
2.内容要求:走近老师、理解老师、体谅老师、尊敬老师,建立和谐的师生关系。
二、素养目标
政治认同:了解教师的职业特点,理解教师工作的职责与使命;认同教师职业所蕴含的价值。
道德修养:懂得感恩师长,弘扬尊师重教的传统美德。
健全人格:懂接受老师的教育和指引。
责任意识:主动增进与老师的情感,尊敬老师、理解老师、体谅老师。
三、教学重点、难点
【教学重点】教师的职业特点。
【教学难点】教师的重要性。
四、教学过程
(一)导入新课
游戏导入:上联:一支粉笔两袖清风,三尺讲台四季晴雨,加上五脏六腑七嘴八舌九思十想,教必有方。下联:十卷诗赋九章勾股,八索文思七纬地理,连同六艺五经四书三字两雅一心,海人不倦。大家猜一猜,对联描述的是谁?老师是我们学习和成长的引路人。与老师共处的校园生活,是我们人生中一段美好的经历。我们了解老师吗?今天,我们就来一起学习《走近老师》。
(二)新课探究
活动一:寻找教师历史踪影孔子(公元前551年一公元前479年)开创了私人讲学的风气,被后人尊称为“至圣先师”。韩愈(768年一824年)在《师说》中写道:“师者,所以传道受业解惑也。”合作探究:从材料中能得出什么结论?学生回答:教师是一个神圣的职业,承担教书育人的使命。“师者,所以传道受业解惑也。”教师对人类数千年文明的延续发挥着重要作用。
活动二:认识教师的专业性
中华人民共和国普通高等学校中华人民共和国教师法
普通话水平测试毕业证书股师资格证手等级证书合作探究:看完这些“小本本”,你对教师有何新的认识?教师资格条例
法律出服控学生回答:教师是一个神圣的职业,承担教书育人的使命。教师是履行教育教学职责的专业人员。老师在我们的成长过程中发挥着不可替代的作用。教师点拨:教师的职业特点。
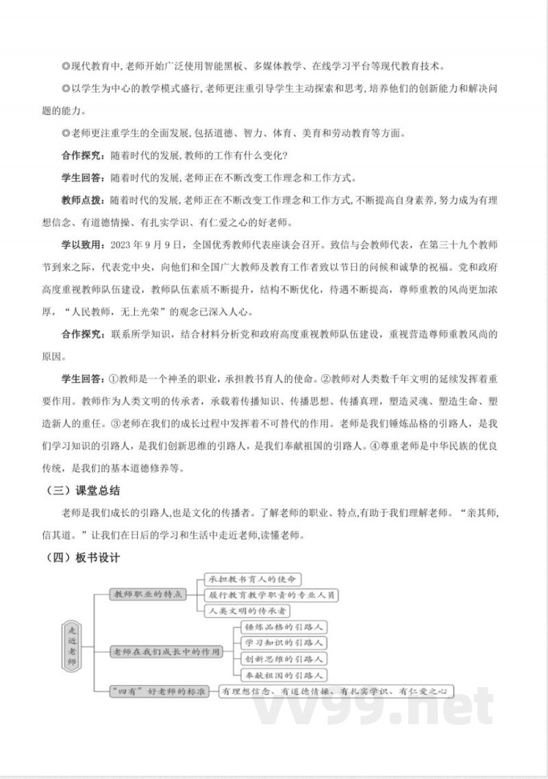
(1)教师是一个神圣的职业,承担教书育人的使命。
(2)教师是履行教育教学职责的专业人员。
(3)教师作为人类文明的传承者,承载着传播知识、传播思想、传播真理,塑造灵魂、塑造生命、塑造新人的重任。
活动三:教师不可替代
1974年,17岁的张桂梅来到云南支边。看到一个个因贫困失学的山区女孩,她下定决心创办免费女子高中,通过教育改变山区女孩的命运,阻断贫困的代际传递。张桂梅说:“有种精神撑着我,说到底是共产党员的初心和使命,让我直面这片热土时,心里不愧。”张桂梅影响了无数学生,让学生们有了读书写字的机会,也让她们懂得了什么是无私奉献,在她们的心中埋下小小的种子。随着她们的长大,种子渐渐发芽,萌生出了共产主义理想的小花。合作探究:你从这则材料中体会到教师有何作用?学生回答:(1)老师是我们学习和成长的引路人。
(2)教师是人类文明的传承者,对人类数千年文明的延续发挥着重要作用。
(3)老师在我们的成长过程中发挥着不可替代的作用。
(表现:老师是我们锤炼品格的引路人,是我们学习知识的引路人,是我们创新思维的引路人,是我们奉献祖国的引路人。)
活动四:时代新要求
现代教育中,老师开始广泛使用智能板、多媒体教学、在线学习平台等现代教育技术,老师更注重学生的全面发展,包括道德、智力、体育、美育和劳动教育等方面。合作探究:随着时代的发展,教师的工作有什么变化?学生回答:随着时代的发展,老师正在不断改变工作理念和工作方式。教师点拨:随着时代的发展,老师正在不断改变工作理念和工作方式,不断提高自身素养,努力成为有理想信念、有道德情操、有扎实学识、有仁爱之心的好老师。学以致用:2023年9月9日,全国优秀教师代表座谈会召开。致信与会教师代表,在第三十九个教师节到来之际,代表党中央,向他们和全国广大教师及教育工作者致以节日的问候和诚挚的祝福。党和政府高度重视教师队伍建设,教师队伍素质不断提升,结构不断优化,待遇不断提高,尊师重教的风尚更加浓厚,“人民教师,无上光荣”的观念已深入人心。合作探究:联系所学知识,结合材料分析党和政府高度重视教师队伍建设,重视营造尊师重教风尚的原因。
学生回答:①教师是一个神圣的职业,承担教书育人的使命。②教师对人类数千年文明的延续发挥着重要作用。教师作为人类文明的传承者,承载着传播知识、传播思想、传播真理,塑造灵魂、塑造生命、塑造新人的重任。③老师在我们的成长过程中发挥着不可替代的作用。老师是我们锤炼品格的引路人,是我们学习知识的引路人,是我们创新思维的引路人,是我们奉献祖国的引路人。④尊重老师是中华民族的优良传统,是我们的基本道德修养等。
(三)课堂总结
老师是我们成长的引路人,也是文化的传播者。了解老师的职业、特点,有助于我们理解老师。
说明:本文档为学习资料,仅供教学与自学使用,资源免费下载,不含任何诱导下载或捆绑程序。
小提示:上面此文档内容仅展示完整文档里的部分内容, 若需要下载完整文档请 点击免费下载完整文档。



